
2022年民办义务教育学校招生服务平台报名指南
家长流程如下
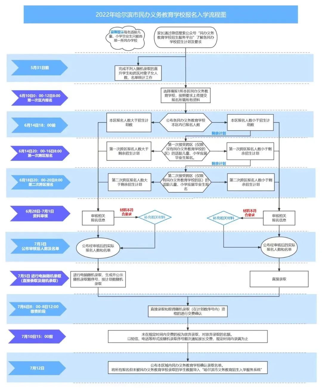
一、网上报名时间
6月6日前,区、县(市)教育局公布辖区内民办义务教育学校的招生计划(进行电脑随机录取数单独列出,并公布不列入随机录取的直升学生和优抚对象子女人数和名单)、招生简章、收费标准等,同时发布相关招生政策解读。
6月10日0:00-12日8:00,家长通过“民办义务教育学校招生服务平台”,选择填报1所本区民办义务教育学校,真实、完整、清晰地提交报名所需要的所有资料,报名截止后不得变更或放弃已选择的民办义务教育学校志愿。
6月14日20:00-16日8:00,对本区内报名人数少于招生计划的,第一次接受跨区(仅限没有民办义务教育学校的区)的适龄儿童、小学应届毕业生报名。
6月18日20:00-20日8:00,对第一次跨区报名人数少于剩余招生计划的,第二次接受跨区(仅限其他有民办义务教育学校的区)的适龄儿童、小学应届毕业生报名。
二、网上报名网址
识别下方二维码,关注公众号,点击下方菜单“报名入口”,进入“黑龙江省民办义务教育学校招生服务平台”:
三、网上报名对象及范围
民办小学应招收入学前年满6周岁(2016年8月31日前出生),满足区、县(市)教育局核定的招生范围内的适龄儿童。
民办初中应招收满足区、县(市)教育局核定的招生范围内的小学应届毕业生。
九区所辖民办义务教育学校以面向本区范围内招生为主,在本区的报名人数小于招生计划数时,经本区教育行政部门同意,剩余计划可以跨区(没有民办义务教育学校的区优先,下同)招收适龄儿童、小学应届毕业生。九县(市)所辖民办义务教育学校不得招收非本县(市)生源。
四、网上报名有关要求
请登录“黑龙江省民办义务教育学校招生服务平台”进行网上报名,并按要求上传适龄儿童及其监护人的户口簿或居住证等相关信息。
五、招生有关流程
5月31日前,完成不参加随机录取的直升学生和优抚对象子女报名信息录入和交费确认工作。
6月6日前,区、县(市)教育局公布辖区内民办义务教育学校的招生计划(进行电脑随机录取数单独列出,并公布不列入随机录取的直升学生和优抚对象子女人数和名单)、招生简章、收费标准等,同时发布相关招生政策解读。
6月14日18:00前,公布各民办义务教育学校已报名人数。
6月18日18:00前,公布各民办义务教育学校第一次跨区报名人数。
6月22日18:00前,公布各民办义务教育学校第二次跨区报名人数。
7月3日,公布各民办义务教育学校经审核后的实际报名人数和名单。所有经审核通过的适龄儿童少年,获得参与民办义务教育学校电脑随机录取资格。
7月5日,进行直接录取和随机录取。对本区报名人数不超过民办义务教育学校招生计划的,区、县(市)教育行政部门选择直接全部录取。对跨区(1-2次)报名人数少于剩余计划数的,也选择直接全部录取。
对于本区报名人数超过招生计划数的民办义务教育学校,实行电脑随机录取,随机录取比例为招生计划(进行电脑随机录取计划数)的100%。由电脑随机生成录取顺序号,公示录取顺序号,按计划数顺次录取。跨区(1-2次)报名人数超过剩余招生计划数的,按剩余招生计划数100%实行电脑随机录取,由电脑随机生成录取顺序号,公示录取顺序号,按计划数顺次录取。
7月6日8:00-8日12:00,对直接录取和取得随机录取(在计划数序号内)资格的学生进行交费确认,未在规定时间内交费的视为放弃录取,对放弃录取的名额,以短信、电话等形式按随机录取序号顺次通知家长交费,在7月10日15:00前录满(完)为止。
7月12日,由区、县(市)教育行政部门在“黑龙江省民办中小学校招生服务平台”公布本区、县(市)民办义务教育学校确认录取名单。
8月27-28日,通过“黑龙江省民办义务教育学校招生服务平台”,对各民办义务教育学校新生进行电脑随机分班。
六、缴费方式
具体缴费方式请根据相关学校及教育局要求进行缴费
七、注意事项
1. 家长必须持续关注公众号。所有的通知信息会通过公众号进行推送, 如因个人原因没有查看到消息提醒,导致不良后果,责任需由家长方承担。
2. 网上填报:通过公众号菜单栏【报名入口】,进入“民办义务教育学校招生服务平台”进行线上报名。根据信息逐项填写,填写的信息务必与证件的信息保持高度一致,以免造成比对不通过。民办学校报名时,应选择其中一所,不可同时兼报。
3. 报名时家长需按照户口地址或居住证地址申报对应片区学校,并仔细核对是否满足该学校招生计划要求。
4. 家长填报信息时不要中途退出,否则之前填写的信息无法保存,需要重新填写。
5. 报名证件要真实有效,证件拍照上传要清晰,上传图片时注意查看示例图片,保证是需要上传的对应图片。如发现提供虚假证件,监护人要承担相关法律责任。
温馨提示:如有其他疑问,请联系申报学校及当地区教育局。





