
1.我市民办义务教育学校招生原则是什么?
按照《省教育厅关于进一步做好全省普通中小学招生入学有关工作的通知》(黑教基函〔2022〕69号)、《黑龙江省民办中小学校招生工作实施方案》(黑教规〔2020〕1号)的相关精神和要求,坚持民办义务教育学校招生纳入审批地统一管理,优先满足学校所在区、县(市)学生(户籍或学籍在审批地)入学需求,所在区(不含县、市)未招满的,经本区教育局同意,可以跨区(没有民办义务教育学校的区优先)招生。民办义务教育学校应在区、县(市)教育局核定的招生范围内招生,与公办学校同步招生,不得先于公办义务教育学校招生。
2.我市民办义务教育学校招生对象和范围是如何规定的?
民办初中应招收满足区、县(市)教育局核定的招生范围内的小学应届毕业生。
九区所辖民办义务教育学校以面向本区范围内招生为主,在本区的报名人数小于招生计划数时,经本区教育行政部门同意,剩余计划可以跨区(没有民办义务教育学校的区优先,下同)招收适龄儿童、小学应届毕业生。九县(市)所辖民办义务教育学校不得招收非本县(市)生源。
3.我市民办义务教育学校招生入学方式是如何规定的?是否可以通过笔试、面谈等方式招生?
民办义务教育学校严格执行免试入学政策。对报名人数超过招生计划的学校,实行电脑随机录取,随机录取比例为当年招生计划的100%。报名人数未超过当年招生计划的,直接录取。跨区报名人数超过剩余计划数的,按剩余计划数100%电脑随机录取。跨区报名人数未超过剩余计划数的,直接录取。
民办义务教育学校严禁招收特长生,严禁以各类考试、竞赛、培训成绩或证书证明等作为招生依据。严禁民办义务教育学校以任何名义、任何形式提前组织报名、开展招生。也就是说,通过笔试、面试、面谈等方式“掐尖”招生、提前招生、违规争抢生源,都是不允许的。
4. 孩子在民办学校小学部(或幼儿园部),是否可以直升民办初中(或小学)?
九年一贯制民办义务教育学校小学部毕业生可以根据学生意愿直升本校初中部,直升学生不列入随机录取范围,拟直升学生数大于初中部招生计划数的,也须采取随机录取方式确定直升名额。
设有幼儿园部的民办义务教育学校,在《哈尔滨市民办义务教育学校招生细则》(哈教规〔2020〕1号)发布之日(2020年5月22日)前的在园幼儿可以根据入园约定和幼儿意愿采取直升方式入本校小学部,具体办法同上述小学直升初中办法。2020年5月22日起,新入园的幼儿不再允许直升。也就是说,从2023年起,不再允许有民办学校幼儿园部的幼儿直升民办学校小学部。
5.有意愿让孩子去民办义务教育学校上学,如何获得民办义务教育学校招生信息?如何进行报名?
2022年,我市民办义务教育学校继续通过“黑龙江省民办中小学校招生服务平台”进行招生信息的发布和招生录取工作。6月6日后,家长可通过微信搜索公众号“民办义务教育学校招生服务平台”,了解各民办义务教育学校招生的相关要求和报名流程,进行网上报名、填报志愿。
6.民办学校和公办学校能够兼报吗?
公办民办义务教育学校实行同步招生,义务教育阶段适龄学生只可选择公办或民办其中一种入学方式,不可兼报。
7.如果报名民办学校了,还能进学区小学或对口初中吗?
适龄儿童、小学应届毕业生一经报名民办义务教育学校,即视为放弃公办小学学区或公办初中对口资格。也就是说,报名未被录取的、报名民办校后又不想去的、报名了但资格审核未通过取消报名资格的,均视为放弃公办小学学区或公办初中对口资格。这些适龄儿童、小学应届毕业生由所在区、县(市)教育行政部门统筹安排入学。
8.可以同时报几所民办义务教育学校吗?
不可以,报名民办义务教育学校的,每名学生只能选报1所。
9.孩子现在就读“六三”学制的小学5年级,可以报名“五四”学制的民办初中吗?
不可以,严禁将小学未毕业学生或无小学学籍材料的学生招收到初中学校就读。“六三”学制的小学5年级不是毕业年级,不可以报名“五四”学制的民办初中。
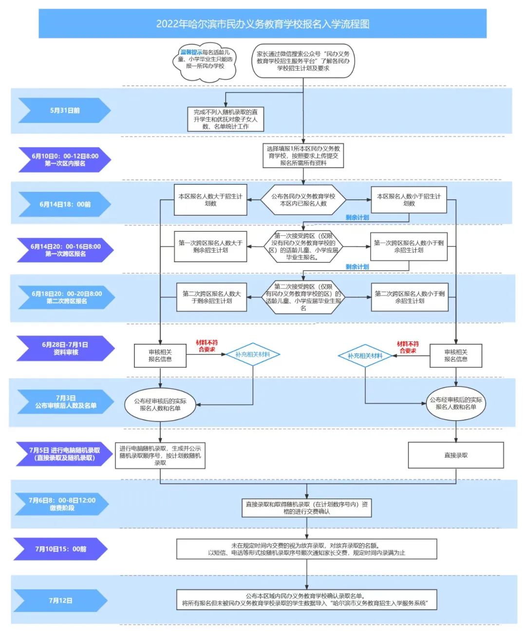
10.2022年我市民办义务教育学校报名和录取时间是怎样安排的?
以下为拟定时间安排,可能会根据实际需要进行调整,如有调整将提前进行通知,并由区、县(市)教育局在“黑龙江省民办中小学校招生服务平台”公布。
5月31日前,完成不参加随机录取的直升学生和优抚对象子女报名信息录入和交费确认工作。
6月6日前,区、县(市)教育局公布辖区内民办义务教育学校的招生计划(进行电脑随机录取数单独列出,并公布不列入随机录取的直升学生和优抚对象子女人数和名单)、招生简章、收费标准等,同时发布相关招生政策解读。
6月10日0:00-12日8:00,家长通过“黑龙江省民办中小学校招生服务平台”,选择填报1所本区民办义务教育学校,真实、完整、清晰地提交报名所需要的所有资料,报名截止后不得变更或放弃已选择的民办义务教育学校志愿。
6月14日18:00前,公布各民办义务教育学校已报名人数。
6月14日20:00-16日8:00,对本区内报名人数少于招生计划的,第一次接受跨区(仅限没有民办义务教育学校的区)的适龄儿童、小学应届毕业生报名。
6月18日18:00前,公布各民办义务教育学校第一次跨区报名人数。
6月18日20:00-20日8:00,对第一次跨区报名人数少于剩余招生计划的,第二次接受跨区(仅限其他有民办义务教育学校的区)的适龄儿童、小学应届毕业生报名。
6月22日18:00前,公布各民办义务教育学校第二次跨区报名人数。
7月3日,公布各民办义务教育学校经审核后的实际报名人数和名单。所有经审核通过的适龄儿童少年,获得参与民办义务教育学校电脑随机录取资格。
7月5日,进行直接录取和随机录取。
对本区报名人数不超过民办义务教育学校招生计划的,区、县(市)教育行政部门选择直接全部录取。对跨区(1-2次)报名人数少于剩余计划数的,也选择直接全部录取。
对于本区报名人数超过招生计划数的民办义务教育学校,实行电脑随机录取,随机录取比例为招生计划(进行电脑随机录取计划数)的100%。由电脑随机生成录取顺序号,公示录取顺序号,按计划数顺次录取。跨区(1-2次)报名人数超过剩余招生计划数的,按剩余招生计划数100%实行电脑随机录取,由电脑随机生成录取顺序号,公示录取顺序号,按计划数顺次录取。
7月6日8:00-8日12:00,对直接录取和取得随机录取(在计划数序号内)资格的学生进行交费确认,未在规定时间内交费的视为放弃录取,对放弃录取的名额,以短信、电话等形式按随机录取序号顺次通知家长交费,在7月10日15:00前录满(完)为止。
7月12日,由区、县(市)教育行政部门在“黑龙江省民办中小学校招生服务平台”公布本区、县(市)民办义务教育学校确认录取名单。
11.在报名民办学校时,能够实时知道已有多少人报名吗?
可以,报名期间,“民办义务教育学校招生服务平台”实时显示已报名人数。
12.民办义务教育学校违规招生怎么办?
对存在违规招生行为的民办义务教育学校,所在区、县(市)教育局应通报批评并责令其限期整改,情节严重的,酌情核减该校当年或下一年度的招生计划数,直至停止招生。
13.义务教育学校标准班额、校额执行什么标准?
小学、初中标准班额分别不超过45人、50人。原则上义务教育学校在校生不超过2000人、九年一贯制学校在校生不超过2500人。区、县(市)教育局要加强对学龄人口变化的预测分析,从生源规模实际出发,及时新建、扩建、改建学校,确保义务教育阶段刚性学位需求的供给。小学、初中起始年级必须按照国家规定班额标准编班,严禁出现新的超标准班额、大班额。要通过建立学校联盟、集团化办学、控制起始年级班级数和招生数等措施,确保按时限消除大校额。
14. 我市今年小学、初中新一年级班科任老师怎么确定?新生如何分班?
我市所有小学、初中继续采用“两先、一抽、不调”的办法分班。继续通过电脑随机方式均衡分班,继续通过抽签方式确定班主任和任课教师组合。班级和教师组合一经确定,不得调换。学校新生分班和抽签确认班主任及任课教师时间为8月27-28日。民办义务教育学校新生进行电脑随机分班通过“黑龙江省民办中小学校招生服务平台”操作。
15.如果对中小学招生工作中的相关政策、具体问题,比如说上哪个学校自己不太了解,应该咨询哪个部门?
依据《义务教育法》等规定,各区、县(市)教育行政部门是义务教育招生的责任主体。所有初中、小学(含市直及民办学校)的招生工作,如报名条件、学区划分、民办学校招生方式、均衡分班等,均由各区、县(市)组织实施并全程监管。因此,遇到中小学招生工作中的具体问题,应按照户籍或居住证所在地,向各区、县(市)教育行政部门进行咨询。
哈尔滨市义务教育招生区、县(市)咨询电话和查询网站
道里区小学:84696417
道里区初中:84699013
网址:http://www.hrbdl.gov.cn/
道外区小学:87858115
道外区初中:57635598
网址:http://www.hrbdw.gov.cn/
南岗区小学:87573526
南岗区初中:87573502
网址:http://www.hrbng.gov.cn/
香坊区小学:51860181
香坊区初中:51860028
网址:http://www.hrbxf.gov.cn/
平房区:86805370
网址:http://www.hrbpf.gov.cn/
松北区:88080035
网址:http://www.songbei.gov.cn/
呼兰区:57321399
网址:http://www.hulan.gov.cn/
阿城区:53744646
网址:http://www.acheng.gov.cn/
双城区:83363012
网址:http://www.hrbsc.gov.cn
五常市:53522838
尚志市:53324305
网址:http://www.shangzhi.gov.cn/
宾 县:57982720
网址:www.chinabx.gov.cn/
巴彦县:57510016
网址:www.bayan.gov.cn
木兰县:57088547
网址:www.mulan.gov.cn
通河县:57427464
网址:www.hrbtonghe.gov.cn
延寿县:53023784
网址:http://www.hlyanshou.gov.cn/
方正县:57117911
网址:http://www.hrbfz.gov.cn
依兰县:57280177
市教育局:84617240
网址:http://www.harbin.gov.cn/





