
银川市妇幼保健院及阅海分院儿童入学/入园体检指南
银川市妇幼保健院总院、阅海分院均可做儿童入学/入园体检。
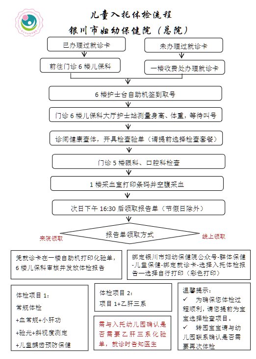
1.体检项目:
(1)常规体检+血常规+小肝功+验光+斜视度测定+儿童龋齿预防保健
(2)项目1+乙肝三系(需与入托幼儿园确认是否需要乙肝三系化验单,就诊时告知医生)
温馨提示:为确保体检过程顺利,请提前为宝宝选择检查项目,转园宝宝请与幼儿园联系确认是否需要再次体检。
2.体检科室:
儿保科
3.体检报告领取:
次日下午 16:30 后领取体检报告单(节假日除外),绑定银川市妇幼保健院公众号可查询电子报告单。
4.注意事项:
采血前请务必空腹 ,生病期间请勿体检。





