
2022年甘肃省普通高校招生运动训练、武术与民族传统体育文化考试
2022年普通高校招生运动训练、武术与民族传统体育文化考试(以下简称“运训文化考试”)将于4月16日至17日举行。为严格落实组考防疫工作要求,统筹做好疫情防控和考试组织工作,现将有关事宜公告如下。
一、考试科目与时间
(一)考试科目
文化考试科目为语文、数学、政治、英语四科,各科试卷满分为150分,总分600分。实行网上评卷,考生须按网上评卷要求进行答卷。
(二)考试时间
(三)准考证打印
考生于规定时间登陆中国运动员文化教育网(www.ydyeducation.com)招生系统或体教联盟APP下载打印文化考试准考证。
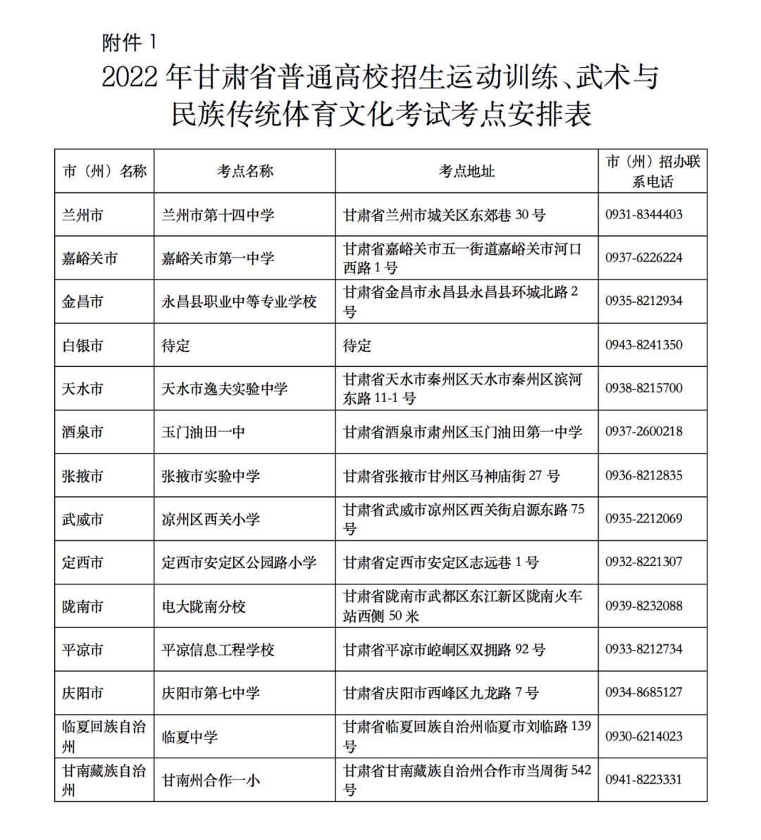
二、考点设置安排
根据新冠肺炎疫情防控形势需要,为减少考生聚集、流动,降低组考风险,保障考生“应考尽考”,根据考生生源分布情况,将考点设在各市(州)政府所在地,考生在高考报名所在市(州)参加考试。各市(州)考点地址详见附件1。
三、疫情防控要求
1.考前17天起(3月30日起,下同),考生原则上不得离开甘肃省,若与专项考试时间冲突,请向高考报名所在市(州)教育考试招生机构备案。考前3天(4月13日至15日,下同),考生须在高考报名市(州)进行2次(间隔24小时)新冠肺炎核酸检测。
2.考前17天起,考生应避免去中、高风险地区和人流密集的公共场所,主动申领“健康码”和“行程卡”,并持续关注“健康码”和“行程卡”的状态。考生如遇疫情隔离在外省或者不能按时到达考点耽误考试的,不进行补考,也不在省外设置隔离考场,责任由考生本人承担。
3.考前17天起,考生本人每天均须登录“甘肃教育考试易考通”微信小程序(扫码方式见附件2)进行健康打卡,健康打卡时会通过人脸及身份证识别方式对考生身份进行验证,并自动获取考生所处地理位置以检测考生是否在甘肃省内,考生要针对健康打卡提前做好准备。考生不得提供身体健康状况虚假信息,对隐瞒行程、隐瞒病情、故意压制症状、瞒报漏报健康状况的考生及所在学校追究相应责任。考前3天,省教育考试院根据考生在“甘肃教育考试易考通”的健康打卡情况,分析考生的健康状况,形成打卡结论。考前17天起每天连续成功打卡且健康码一直为绿色的考生视为“打卡合格”,否则视为“打卡不合格”,打卡结论以短信形式通知考生。
4.打卡合格的考生需持《2022年甘肃省普通高校招生体育艺术类专业准考证》《身份证》《2022年运动训练、武术与民族传统体育文化考试准考证》和考前3天内2次新冠肺炎核酸检测阴性证明参加考试;打卡不合格的考生须持《2022年甘肃省普通高校招生运动训练、武术与民族传统体育专业文化课考试考生安全考试承诺书及身体健康状况监测表》(见附件3)、《2022年甘肃省普通高校招生体育艺术类专业准考证》《身份证》《2022年运动训练、武术与民族传统体育文化考试准考证》和考前3天内2次新冠肺炎核酸检测阴性证明按相关要求参加考试。
5.考生须自备口罩,除进入考场核验身份时须按要求摘戴口罩外,进出考点、考场应全程佩戴。考试过程中考生自主决定是否佩戴口罩。
四、违规行为处理
(一)在考试过程中,考生必须严格遵守考试纪律。对于违规、违纪、违法者,将依照《国家教育考试违规处理办法》(教育部令第33号)和《中华人民共和国刑法》等有关规定予以处理。
(二)考点须严格审查考生资格,严防冒名顶替现象发生。对于在工作中徇私舞弊、弄虚作假的有关工作人员,一经查实,将按照《国家教育考试违规处理办法》(教育部第33号令)和《普通高等学校招生违规行为处理暂行办法》(教育部第36号令)的有关规定,追究当事人和有关领导的责任,对直接参与舞弊者,将依照国家有关法律法规和教育部相关规定予以处理,构成犯罪的,依法追究刑事责任。







