
2022年甘肃省普通高校招生运动训练、武术与民族传统体育文化考试
考试时间
考点安排
考试科目
文化考试科目为语文、数学、政治、英语四科,各科试卷满分为150分,总分600分。实行网上评卷,考生须按网上评卷要求进行答卷。
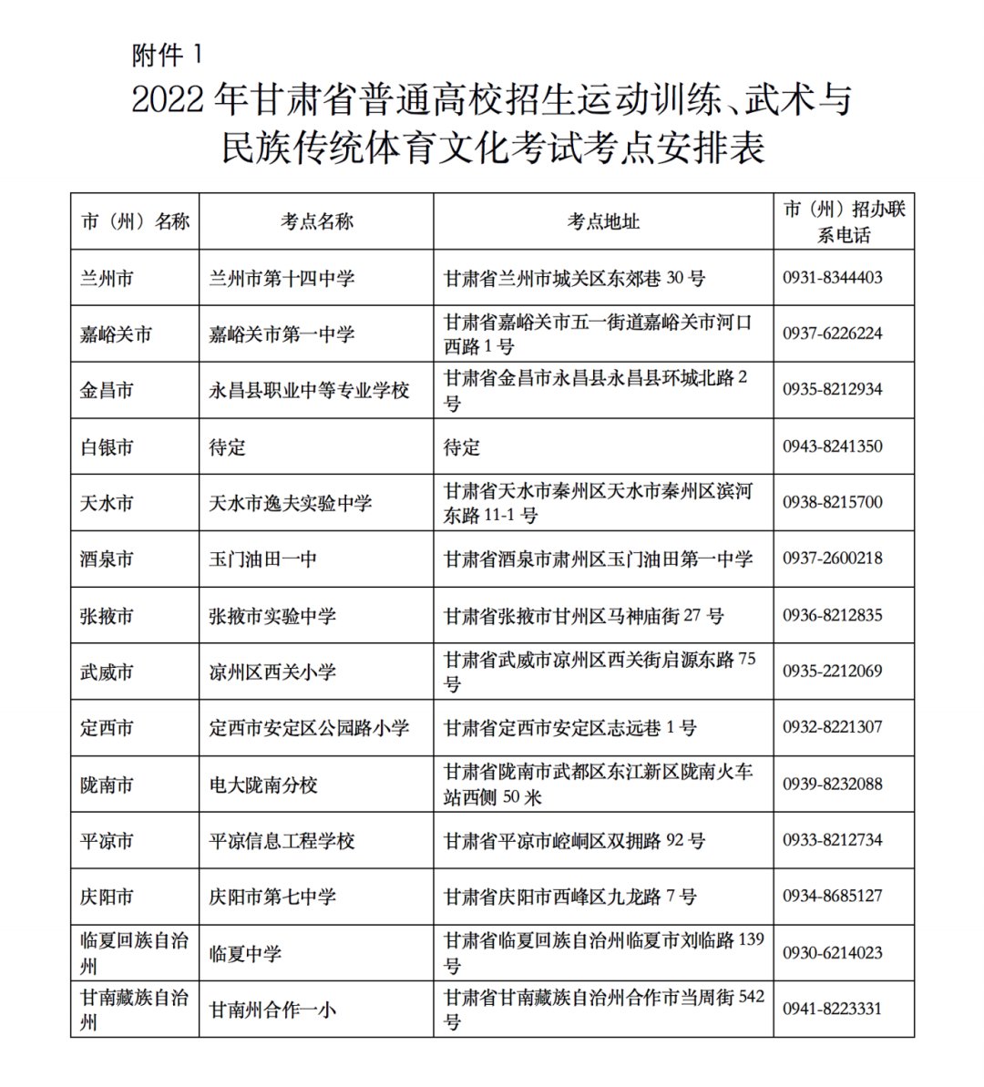
考点设置安排
根据新冠肺炎疫情防控形势需要,为减少考生聚集、流动,降低组考风险,保障考生“应考尽考”,根据考生生源分布情况,将考点设在各市(州)政府所在地,考生在高考报名所在市(州)参加考试。各市(州)考点地址详见附件1。
教育百科2022-09-21 11:09:20未知

2022年甘肃省普通高校招生运动训练、武术与民族传统体育文化考试
考试时间
考点安排
考试科目
文化考试科目为语文、数学、政治、英语四科,各科试卷满分为150分,总分600分。实行网上评卷,考生须按网上评卷要求进行答卷。
考点设置安排
根据新冠肺炎疫情防控形势需要,为减少考生聚集、流动,降低组考风险,保障考生“应考尽考”,根据考生生源分布情况,将考点设在各市(州)政府所在地,考生在高考报名所在市(州)参加考试。各市(州)考点地址详见附件1。