
甘肃省普通高中学业水平合格性考试物理化学生物学实验操作测试标准(2022年版)
按照《甘肃省深化高等学校考试招生综合改革实施方案》(甘政发〔2021〕66号)和《甘肃省普通高中学业水平考试实施办法》(甘教基二〔2021 〕4号)的要求,根据普通高中课程方案和各学科课程标准(2017年版2020年修订)的有关规定,结合甘肃省普通高中教学实际,制定物理、化学、 生物学学科实验操作测试标准,具体评分细则由各市(州)根据本标准自行制定。
物理
一、测试目标
实验操作测试以《普通高中物理课程标准( 2017年版 2020年修订)》为依据,旨在提升学生基本实验能力、实验习惯,甄别学生是否达到学业水平合格性要求。实验操作测试要有助于引导中学物理实验教学的开展。
二、测试内容及要求
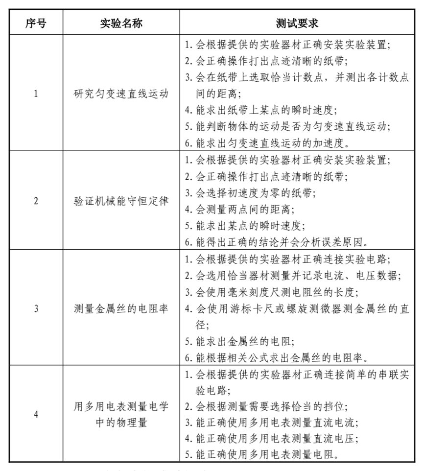
实验操作测试范围为《普通高中教科书物理》(人教社 2019版)必修 1、2、3模块中安全性、操作性兼具的四个重要学生实验,具体内容如下:
三、测试方式与成绩评定
(一)测试时从以上实验中任选一个实验进行测试,测试时间为20分钟,考生独立操作完成。根据测试要求,每个实验设置若干(6-10个)评分要点。评分要点主要从以下三方面进行设计:
1.实验步骤方面:正确安装(连接)实验器材,对实验步骤的若干关键环节进行评分要点设计;
2.实验数据方面:数据的正确记录,可能涉及的运算,可能涉及的图像、图表等,得出合理结论;
3.实验习惯方面:综合考虑考生遵守实验纪律,器材的摆放是否便于操作;取放器材动作是否规范;操作是否有条不紊;是否对器材进行整理还原。
(二)实验操作的测试结果以 “合格”与 “不合格”呈现。其中正确完成“评分要点”个数的60%(含)以上为 “合格”,否则为 “不合格”。
化学
一、测试目标
化学实验操作测试以《普通高中化学课程标准(2017年版2020年修订)》为依据,是对学生化学基本实验方法、操作技能、实验能力、实验习惯的测试的重要过程,实验操作测试要有利于测试学生实验技能的达成水平的考量,有利于引导中学化学实验教学的开展。
二、测试内容及要求
化学实验操作测试范围为《普通高中教科书化学》(人教社2019版)必修模块(第一册、第二册)中的六个实验, 具体内容如下:
三、测试方式与成绩评定
(一)测试时从以上六个实验中任选一个实验进行测试,测试时间为20分钟,考生独立操作完成。
(二)根据测试要求设计评分点,监考教师现场评分,实验操作的测试结果以 “合格”与 “不合格”呈现,考生正确完成评分点个数的 60%及以上成绩为“合格”,反之为“不合格”。
生物学
一、测试目标
甘肃省普通高中生物学实验操作测试以《普通高中生物学课程标准(2017年版2020年修订)》为依据,主要测试实 验方案实施、操作技能、实验能力、实验习惯等。实验操作测试要有助于引导中学生物学实验教学的开展。
二、测试内容及要求
普通高中生物学实验操作测试内容为《普通高中教科书生物学》(人教社2019版)必修模块中相关实验的原理、方法为参照,结合我省教学实际,考虑实验操作测试的安全性和可操作性,挑选出部分适合在规定时间完成的实验。具体内容如下:
三、测试方式与成绩评定
(一)测试时从以上实验中任选一个实验进行测试,测试时间为 20 分钟,考生独立操作完成。
(二)实验操作测试成绩以“合格”与“不合格”呈现。 考生在考试中,实验操作能正确达到所抽取实验的测试要求的60%及以上成绩为 “合格”,反之为 “不合格”。





