
1.报名人数不足的民办学校可以申请补录
对报名人数不足,有剩余招生计划的民办学校可申请补录,补录对象为已报名民办学校且未被电脑随机录取的学生。
补录报名时,学生及家长凭报名号和密码登录招生平台或其微信公众号进行补录报名,每名学生只能选择一所民办学校。补录报名结束后,相关区县、开发区组织电脑随机录取,当报名人数小于或等于补录计划的,直接全部录取;报名人数超过补录计划的,实行电脑随机录取。
2.未被民办学校录取的学生,由区教育局安排到对应学区公办学校,若无空余学位,统筹安排到其他公办学校入学。
3.如何获知民办学校电脑随机录取结果
各区县、开发区电脑随机录取结束后,现场将录取结果上传至招生平台,招生平台通过其微信公众号或手机短信告知学生家长录取结果。全市电脑随机录取结束后,学生及家长也可凭报名号和密码登录招生平台查询录取结果。
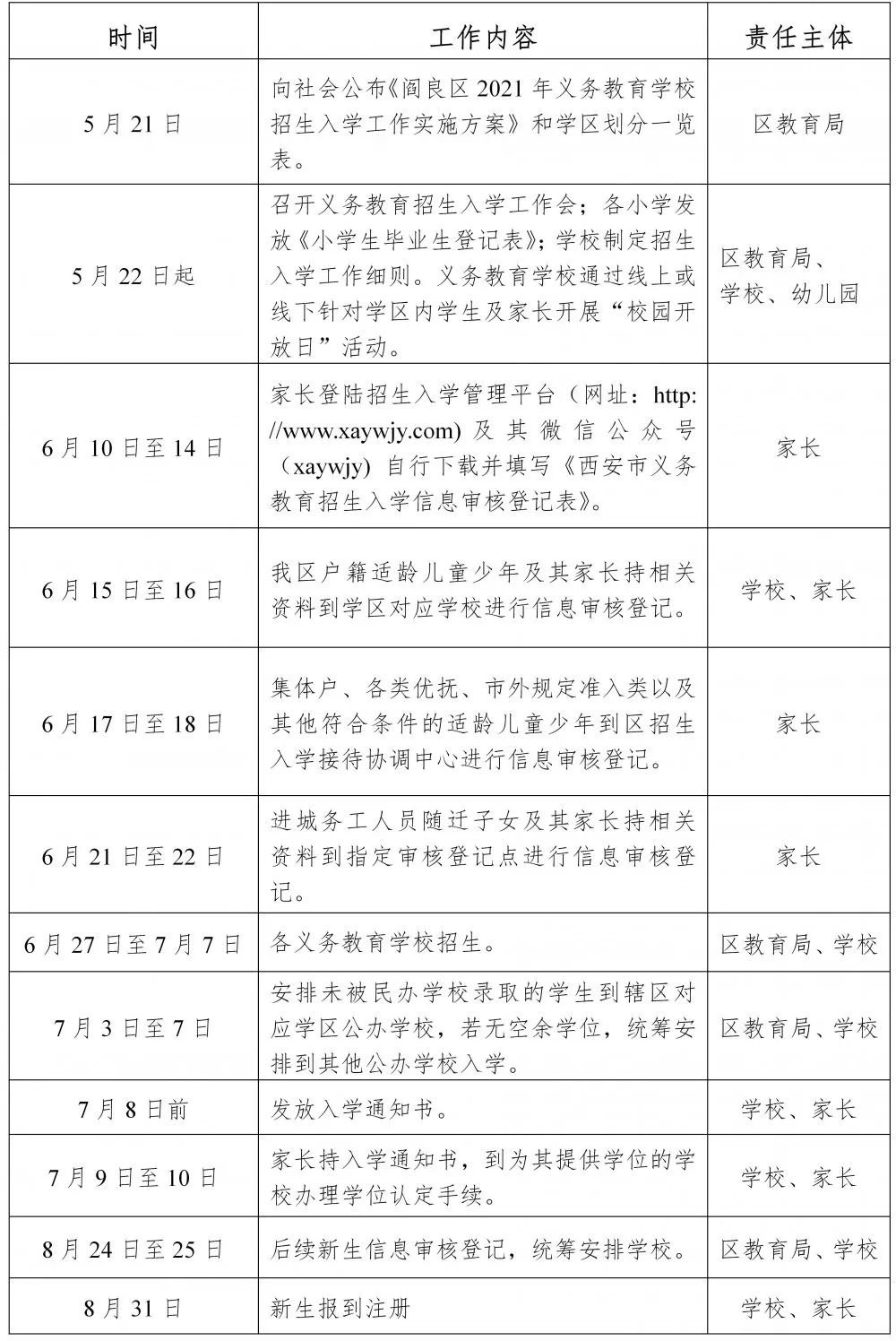
4.阎良区2021年义务教育招生入学日程安排
5.阎良区2021年义务教育招生入学工作咨询电话





