
要求依据负面清单严肃查处超标超前培训行为,切实减轻中小学生过重课外负担。负面清单共涉及义务教育阶段语文、数学、英语、物理、化学、生物学六门学科,每门学科的负面清单包括
“原则要求”和“典型问题”两部分。
“原则要求”部分从课程标准规定、教科书难度、教学进度等方面提出基本要求,理科科目还对练习题提出基本要求。
“典型问题”部分按照各学科的各项培训主题列举了超标内容,便于各地对照使用。负面清单为试行,将在实践中不断完善。
一起来看看哪些属于超标内容吧!
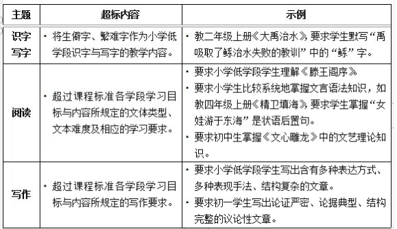
语文负面清单
数学负面清单
英语负面清单
物理负面清单
化学负面清单
生物负面清单
来源:健康山东、中华人民共和国教育部官网、湖北日报
回复【防控平台】获取泰安市教育系统新冠肺炎疫情防控平台填报入口、填报流程及防控平台通知等信息。





