
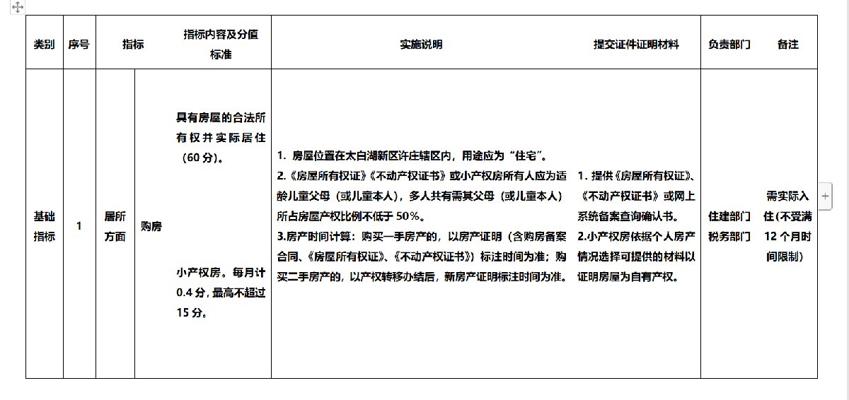
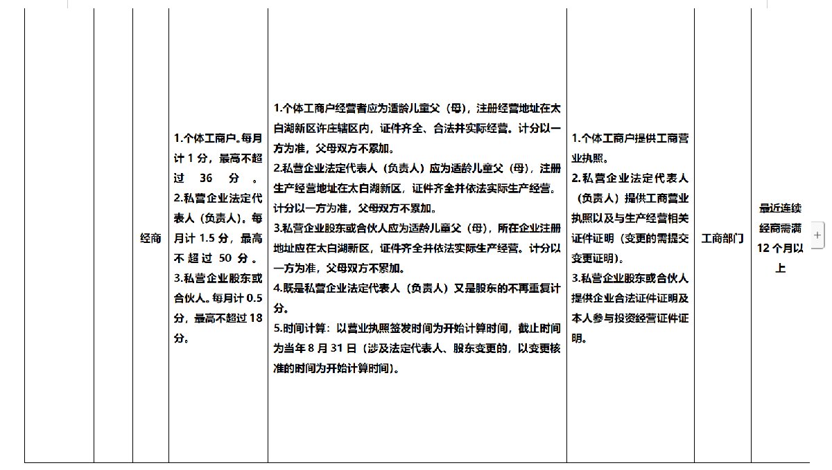
太白湖新区进城务工人员随迁子女积分入学分值表
备注:1.居所、务工、社保等材料为近五年内的(截止日期为当年8月31日);纳税凭证为近3年的(截止日期为上一年12月31日)
2.务工、社保、文化程度、职业资格、专业技术职称、纳税等材料须为同一位监护人的;居所、居住证等材料可为不同监护人。
教育百科2022-09-19 18:02:58佚名

太白湖新区进城务工人员随迁子女积分入学分值表
备注:1.居所、务工、社保等材料为近五年内的(截止日期为当年8月31日);纳税凭证为近3年的(截止日期为上一年12月31日)
2.务工、社保、文化程度、职业资格、专业技术职称、纳税等材料须为同一位监护人的;居所、居住证等材料可为不同监护人。
朱买臣传文言文翻译(朱买臣传文言文阅读)