
2022济宁高考报名时间
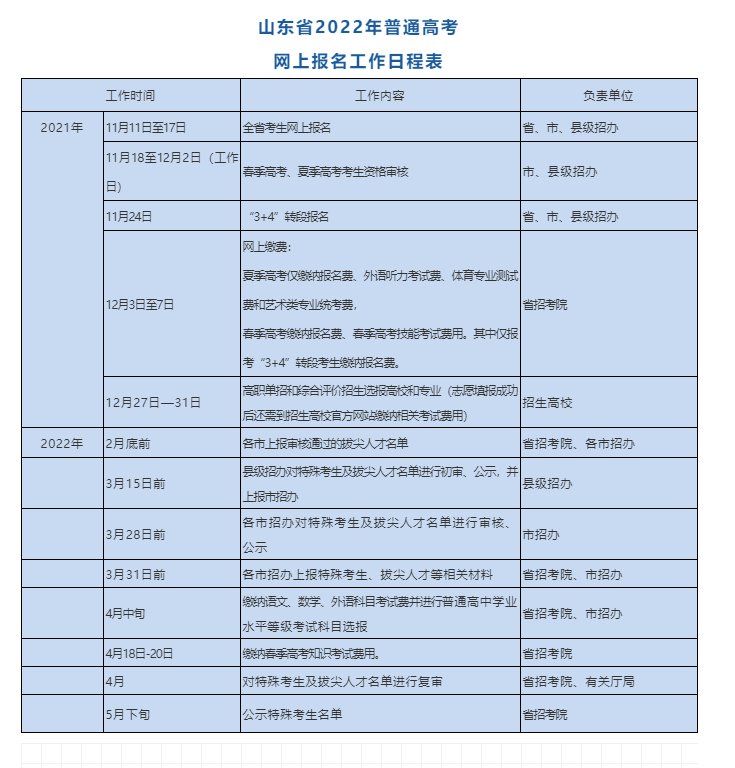
2022年普通高校招生考试报名分为网上填报信息、网上资格审核、网上确认并缴费等3个阶段。
(一)春季高考。
填报信息:2021年11月11日至17日(每天9:00-18:00)。报考“3+4”转段考生及 “3+4”转段兼报春季高考考生的填报时间为2021年11月24日。
资格审核:2021年11月18日至12月2日,具体时间由各市或县(市、区)招生考试机构确定。
确认缴费:2021年12月3日至12月7日(每天9:00-18:00),缴纳报名费、春季高考技能考试费用。其中仅报考“3+4”转段考生只缴纳报名费。2022年4月18日-20日(每天9:00-18:00),缴纳春季高考知识考试费用。
(二)夏季高考。
填报信息:2021年11月11日至17日(每天9:00-18:00)。
资格审核:2021年11月18日至12月2日,具体时间由各市或县(市、区)招生考试机构确定。
确认缴费:2021年12月3日至7日(每天9:00-18:00),缴纳报名费、外语听力考试费、体育专业测试费和艺术类专业统考费,其他考试费在等级考试科目选报时一并缴纳,时间另行通知。





