
沂南县2021年中小学招生片区划分
沂南县2021年义务教育阶段学校招生实施方案来啦!
各中小学校将按照“划片招生,就近免试入学”总体目标严禁任何形式的“变相招生”严格按照省定标准控制起始年级班额,有条件的小学、初中一年级每班不超过45人、50人。
城区学校每班最多不能超过55人。
各学校必须按照公布的招生片区范围进行登记入学。
一、招生办法
(一)录取办法。
1.乡镇小学、初中招生。各学校根据户籍和房产对报名学生进行信息审核,严禁招收非辖区范围内的学生。
2.城区小学、初中招生。各学校对片区内符合条件的已报名学生,按照“户、住优先”和招生区域类别顺序,依次分4个批次进行学位安排,第4批次须在有空余学位的情况下,才能接收符合条件的外来务工(经商)人员随迁子女入学。即:片区学校仅有“一类区域”的,按4个批次依次录取;片区学校既有“一类区域”又有“二类区域”的,先录取“一类区域”前3个批次,再录取“二类区域”前3个批次,再录取“一类区域”的第4批次,最后录取“二类区域”的第4批次。若某类区域、批次报名人数超出空余学位时,采取电脑随机派位。“一类区域”未被录取的学生调剂到有空余学位的其他学校参加录取,“二类区域”未被录取的学生到“二类区域”的第2个学校参加报名。批次划分如下:
(1)第一批次。主要指房户一致人员子女;对烈士子女、符合条件的现役军人子女、公安英模和因公牺牲伤残警察子女、立功受奖抗击新冠肺炎疫情一线人员子女、沂南县引进的高层次人才和重大招商项目核心人员子女及其他各类优抚对象,要按照有关规定落实教育优待政策。包含下列情况:
①学生及其法定监护人有完全产权房产,且房产、户籍登记地址一致的;
②原有房产因旧村(城)改造而搬迁的原住居民子女入学,按搬迁前房产(户口簿、拆迁合同等)所在片区申请学位的;
③学生及父母名下无房产,学生与父母双方(或一方)长期在祖父母(或外祖父母)房产居住,且学生与父母双方(或一方)户口在祖父母(或外祖父母)户口簿上,户口簿与房产地址一致的;
④房屋权利人为共同共有,不动产权证(或房地产权证)上只有祖父母(外祖父母)、父母或适龄儿童,父母或适龄儿童的份额在50%及以上,且房户一致的;
⑤现役军人子女。主要包括符合条件的现役军人、烈士、因公牺牲军人子女,驻沂南现役军人子女、在职消防救援人员子女;
⑥公安烈士、公安英模和因公牺牲、一至四级因公伤残公安民警子女;
⑦抗击新冠肺炎疫情有关一线人员子女。主要指按照省、市有关规定,参与抗击新冠肺炎疫情有关一线人员子女并受到表彰奖励的;
⑧高层次人才子女。主要指符合《《临沂市高层次人才服务绿色通道实施办法》(临组通字〔2019〕26号)和相关政策规定,我县引进的高层次人才的子女;
⑨重大招商项目核心人员子女。主要指按照《沂南县委、沂南县人民政府关于扩大对外招商引资的若干规定》,我县从外地引进且已签约的重大招商投资项目的核心管理人员子女。
(2)第二批次。主要指房户不一致,但户籍属于城区的,包含下列情况:
①片区内学生及其法定监护人有完全产权房产且实际居住的,但学生户籍不在此房产地址上的(以下简称“单房产”)人员子女。
②学生户籍在招生片区内,但学生及其法定监护人完全产权房产在其他学区内且实际居住的;
③学生户籍在招生片区内,但学生及其法定监护人在学区内无合法房屋(属小产权性质或租赁房屋)的人员子女。
(3)第三批次。主要指学生户籍不在城区的,但学生及其法定监护人在片区内有完全产权房产且实际居住的;
(4)第四批次。主要指无城区户籍的进城务工(经商)人员随迁子女,且有自购的无合法手续房屋或租赁房屋。
3.民办学校招生。适龄入学儿童和六年级毕业生登录“沂南县中小学新生入学服务平台”的“民办学校”窗口进行报名。对于报名人数超过招生计划的,采取电脑随机派位方式招生。非起始年级招生必须单独提交书面招生计划申请,县教体局依据学校办学条件核定招生数量和确定招生方式,同意后方可招生,否则严禁招生。
(二)招生流程。
1.信息采集。7月4日-7月25日,学生家长(其他法定监护人)可登陆“沂南县中小学新生入学服务平台”网页版、“爱山东容沂办”APP两种方式进行报名(登陆方式附后),选择各自报名窗口完成信息采集或更改。每名学生只允许填报一所公(民)办学校,但报名卧龙学校初中部的学生可允许再报一所公办学校,一旦被卧龙学校录取,所报公办学校的报名信息系统自动删除。无法进行网络报名的学生,可携带相关证件、证明,到片区内的学校,由工作人员帮助完成信息采集。
2.信息审核。7月25日-31日,各学校对提交的学生信息进行审核、校验,对上传材料不完善、不明确的小产权房、进城务工(经商)人员随迁子女入学资格,需入户现场调查核实。
3.提前批录取。7月26日前,卧龙学校初中部报名人数超出招生计划时,采取电脑随机派位。7月28日前,未按时报到缴费的新生取消录取资格。未被录取的学生于7月31日前,登录“沂南县中小学新生入学服务平台”,到所在招生片区重新报名。
4.审核反馈。8月1日-8日,家长于8月1-5日登陆系统查看审核结果。审核未通过的,会在信息平台显示原因或通过手机短信反馈审核结果(发送至注册的手机号码),对反馈信息需完善修改的,家长要及时修改补充。8月6-8日,各学校对再次提交的报名材料进行审核,对不能完全满足条件的,需入户现场调查核实。
5.学位安排。8月9日—8月15日,分批次进行学位安排。期间,县教体局对各学校审核通过的小产权房、进城务工(经商)人员随迁子女抽样核查。
6.名单公示。8月16日-20日,各学校将拟招收新生名单进行公示。
7.入学办理。8月22日起,完成学位分配的学校,家长可通过“沂南县中小学新生入学服务平台”查询电子版“入学通知书”及“入学须知”,并下载打印,按照录取学校时间要求办理入学手续。
8.阳光分班。8月28日前,各学校进行均衡阳光分班,分班情况及时公布,接受家长与社会监督。有条件的学校,学生、教师分班要同步进行。
9.新生报到。9月1-5日。
二、其他事宜
1.学生及其法定监护人所持《户口簿》《房地产权证》(不动产权证)登记时间截止日期为2020年6月30日。2020年7月1日至开学前,上述证件新登记或信息发生变化的,根据学校学位情况统筹安排。
2.卧龙学校北校区初中一年级计划招收走读生880人(不安排住宿);东校区计划招生1650人,主要招收住宿生,含竞技体校高水平运动员50人,县外招生计划300人(已完成)。
3.学校片区内公寓、办公用房、商业用房、期房(未交付入住)等,不作为入学依据。
4.学生户口与父母双方或一方在同一户口簿,但空挂于单位、亲戚、朋友户籍上的,不作为入学依据。
5.因疾病等特殊情况需延缓入学的,由父母或其他法定监护人向所在片区学校提交相应证明材料,经审核批准后可延缓入学。期满,应按规定入学。
6.对于家长或其他监护人无正当理由未送适龄儿童入学或造成辍学的,教育部门将联合政府有关部门给予批评教育,责令限期改正;逾期不改的,提请司法部门依法发放司法文书,敦促家长送子女接受义务教育;情节严重或构成犯罪的,依法追究法律责任。
县教体局咨询电话:7906109
县教体局监督电话:3880053
县招生平台技术电话:7906109
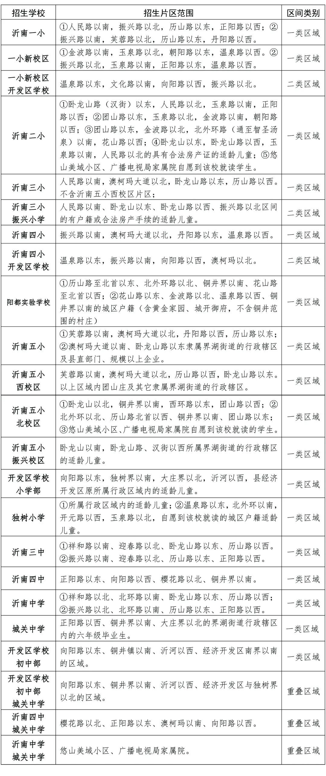
三、2021年沂南城区义务教育学校招生片区划分表

四、入读申请所需材料一定要备齐哦~

五、随迁子女入读申请所需材料↓

六、2021全县义务教育阶段学校招生计划一览表






