
郯城县育才中学入学工作指南
1.有郯城县城区小学学籍的毕业生入学:
有城区小学学籍的毕业生,依据房产信息(大数据自动对接)和育才中学招生片区,申请到育才中学就读。受学位限制,凡有城区小学学籍,但在育才中学招生片区内无自购房产的,均按相对就近的原则进行调剂安排。
注意,凡是房产或户籍信息与大数据不能对接的,学生家长都上交相关的材料原件到学校现场审核,需实地考察的,予以入户走访核实。这些特殊情况每个学生一个档案袋,学校审核通过后,上报基教科进行审核。
2.有城区户籍无城区小学学籍的毕业生及学区内有房产的小学毕业生入学:
育才中学依据学生户籍和房产信息,按照“住、户一致”优先原则安排。有城区户籍无城区小学六年级学籍(严禁招收非小学毕业生),在育才中学招生片区无自购房产的,均按相对就近的原则进行调剂安排。
注意,凡是房产或户籍信息与大数据不能对接的,在报名期间,学生家长都上交相关的材料原件到学校现场审核,需实地考察的,予以入户走访核实。这些特殊情况每个学生一个档案袋,学校审核通过后,上报基教科进行审核。
3.外来务工经商人员随迁子女(无我县六年级学籍)入学:
(1)报名条件:
①有义务教育学籍的小学毕业生;
②身体健康,具备基本学习能力;
③父母至少一方在郯城县务工或经商一年以上,在学校片区内租赁房屋且实际居住一年以上的适龄儿童。
(2)所需信息:
①身份信息:适龄儿童及其法定监护人的户籍信息(家庭户口簿信息、父母身份证信息);
②从业信息:在郯城县务工者,需有我县用工单位(或个人)缴纳的社会保险,最近连续满一年(报名时提供参保方身份证号,由人社部门核对审查参保缴费信息);在郯城县经商者,需在郯城县税务部门进行纳税申报(报名时提供纳税人的身份证号和统一社会信用代码,由税务部门核对审查纳税信息)。居住证、社保缴纳或纳税申报等信息需在招生报名前完成办理,并在规定时间填报,否则,平台读取不到相关信息而无法录取。
③租房证明:提供在房产部门备案的合法房屋租赁合同,三个月以上的水电费发票(地址需与居住证一致),在郯城县居住最近连续一年以上的证明和物业交费单据。
郯城县育才中学入学工作流程
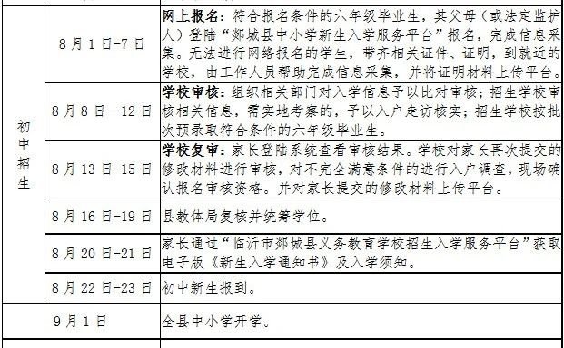
1.报名工作日程安排

2.新生入学服务平台登录方式
方式一:手机登录工作流程
利用手机搜索并下载“爱山东容沂办”APP,实名注册后(登陆方式见附件3)→点击“郯城县义务教育报名管理平台”→入学信息填报→申报学区内学校→学校审核报名信息、入户考察核实→县教体局及相关部门对适龄儿童入学报名信息进行比对审查→申报学校确认→录取新生、打印《新生入学通知书》→新生报到。
方式二:电脑登录工作流程
电脑登录网址http://218.56.133.204:8203/lytczs/home
这是家长端地址,用手机实名注册的 “爱山东容沂办”APP扫码登录,点击“郯城县义务教育报名管理平台”,进入电脑网页平台报名→入学信息填报→申报学区内学校→学校审核报名信息、入户考察核实→县教体局及相关部门对适龄儿童入学报名信息进行比对审查→申报学校确认→录取新生、打印《新生入学通知书》→新生报到。





