
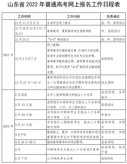
山东省2022高考报名各市、县(市、区)招生考试机构联系方式及地址
| 山东省2022年普通高考报名各市、县(市、区)招生考试机构联系方式、地址 | |||
| 所在市 | 单位名称 | 咨询电话 | 办公地址 |
| 济南 | 济南市教育招生考试院 | 0531-86111581 | 济南市经二路195号 |
| 历下区招生办公室 | 0531-86553647 | 文化东路44号(文东路与山大路路口东南) | |
| 市中区教育招生考试中心 | 0531-82029652 | 市中区建设路97号(南楼一楼) | |
| 槐荫区招生考试中心 | 0531-87911336 | 经六路667号 | |
| 天桥区教育招生考试中心 | 0531-86928280 | 天桥区西工商河路24-8号(济南长途汽车总站西邻) | |
| 历城区招生办公室 | 0531-88023791 | 山东省济南市历城区便民服务中心(唐冶街道) | |
| 南部山区招生考试办公室 | 0531-82991029 | 济南市历城区仲宫街道办事处卧虎路14号 | |
| 莱芜区招生考试服务中心 | 0531-76227324 | 莱芜区花园北路37号 | |
| 钢城区招生考试办公室 | 0531-75875722 | 钢城区府前大街52号 | |
| 长清区招生服务中心 | 0531-87222260 | 济南市长清区教育体育局(经十西路16666号) | |
| 平阴县招生办公室 | 0531-83101618 | 平阴县教体局招生办公室 | |
| 济阳区招生办公室 | 0531-84235009 | 济阳区教育和体育局(富强街130号) | |
| 商河县招生办公室 | 0531-84883440 | 商河县青年路县教体局三楼 | |
| 章丘区招生办公室 | 0531-83212772 | 章丘区明水汇泉路1298号 | |
| 青岛 | 青岛市招生考试院 | 0532-85786211 | 青岛市鄱阳湖路5号甲 |
| 市南区教育和体育局招生考试中心 | 0532-82867969 | 市南区观海一路27号 | |
| 市北区招生考试中心 | 0532-66751131 | 青岛市市北区洮南路93号 | |
| 崂山区招生考试办公室 | 0532-88996517 | 崂山区政府大厦西楼530室 | |
| 李沧区招生考试办公室 | 0532-87890004 | 李沧区金水路1309号 | |
| 西海岸新区(东区)招生考试部 | 0532-86883586 | 西海岸新区双珠路2043号社区教育学院403室 | |
| 市北区招生考试中心 | 0532-66751131 | 青岛市市北区洮南路93号 | |
| 崂山区招生考试办公室 | 0532-88996517 | 崂山区政府大厦西楼530室 | |
| 城阳区招生考试科 | 0532-87866066 | 城阳区教体局(明阳路202号) | |
| 胶州市招生考试科 | 0532-82233855 | 胶州市福州南路232号 | |
| 即墨区招生考试办公室 | 0532-81726300 | 即墨市教育体育局教研室(即墨28中北大门西100米) | |
| 平度市招生考试院 | 0532-88368332 | 平度市北京路379-5号楼A区207 | |
| 西海岸新区(西区)招生考试部 | 0532-86178607 | 新区双珠路2043号社区教育学院一楼 | |
| 莱西市招生考试办公室 | 0532-88483778 | 莱西市黄海路9号 | |
| 淄博 | 淄博市教育招生考试院 | 0533-2793621 | 张店区联通路202号 |
| 淄川教体局考试办公室 | 0533-5181294 | 淄川区教育和体育局院内(将军路201号) | |
| 张店区招生考试服务中心 | 0533-2282569 | 张店区和平路9甲8号(张店一中西100米路南) | |
| 博山区招生考试中心 | 0533-4181364 | 博山区白虎山路(博山实验中学院内) | |
| 临淄区招生服务中心 | 0533-7123626.7123826 | 临淄区管仲路139号 | |
| 周村区招生工作服务中心 | 0533-6412987 | 周村区南下河街5号 | |
| 桓台县招生考试服务中心 | 0533-8264150 | 桓台县建设街3316号(桓台县教育和体育局) | |
| 高青县教育招生考试服务中心 | 0533-6973644 | 高青县青城路65号教体局二楼西首 | |
| 沂源县教育招生考试中心 | 0533-3229038 | 沂源县城胜利路4号 | |
| 枣庄 | 枣庄市教育招生考试院 | 0632-3314618 | 枣庄市薛城区光明大道3285号教育局209室 |
| 枣庄市市中区招生委员会办公室 | 0632-3322234 | 市中区教育和体育局二楼(市中区实验中学南门对过) | |
| 薛城区招生办公室 | 0632-4440600.4480560 | 薛城区教育局北三楼招生办311.313 | |
| 峄城区招生办公室 | 0632-7711916 | 峄城区职业中专院内 | |
| 台儿庄区招生办公室 | 0632-6611746 | 台儿庄区文化路139号 | |
| 山亭区招生委员会办公室 | 0632-8812577 | 山亭区府前西路山兴邻里广场一楼B区102室 | |
| 滕州市招生办公室 | 0632-5598310 | 滕州市杏坛中路75号 | |
| 东营 | 东营市教育招生考试院 | 0546-8338710 | 东营市东城府前街118号 |
| 东营经济技术开发区招考办 | 0546-8554683 | 东营区府前大街82号1707室 | |
| 东营区教育招生考试服务中心 | 0546-8221130 | 东营市新区1号办公楼352室 | |
| 河口区招生考试中心 | 0546-3651189 | 河口区河滨路18号4楼401室 | |
| 垦利区教育招生考试中心 | 0546-2523223 | 垦利区育才路263号 | |
| 利津县教育招生考试中心 | 0546-5621556 | 利津县城大桥路58号 | |
| 广饶县招生考试中心 | 0546-6922100 | 广饶县教育局(易安路5号) | |
| 烟台 | 烟台市教育招生考试院 | 0535-2101806 | 烟台市莱山区新星北街5号附1号 |
| 烟台开发区教育招生考试中心 | 0535-6396791 | 开发区党群服务中心D座1405房间 | |
| 芝罘区教育招生考试中心 | 0535-6865580.6865575 | 芝罘区平安街46号 | |
| 福山区招考中心 | 0535-2136197 | 烟台市福山区教体局一楼东 | |
| 牟平区招生办公室 | 0535-8945677 | 牟平区正阳路501号 | |
| 莱山区教育招生考试中心 | 0535-6907325 | 莱山区迎春大街祥隆国际14C | |
| 蓬莱区教育招生考试中心 | 0535-5644130 | 蓬莱区海市路177号 | |
| 长岛综合试验区教育和卫生健康局 | 0535-3212600 | 长岛综合试验区县府街175号 | |
| 龙口市教育招生考试中心 | 0535-8517583 | 龙口市港城大道1369号 | |
| 莱阳市教育招生考试中心 | 0535-7269991 | 莱阳市梅花街57号 | |
| 莱州市教育招生考试中心 | 0535-2257313 | 莱州市文化东街755号 | |
| 招远市教育招生考试中心 | 0535-8246307.8215332 | 招远市罗峰路181号 | |
| 栖霞市教育招生考试中心 | 0535-5211601 | 栖霞市跃进路510号教育体育局西门 | |
| 海阳市教育招生考试中心 | 0535-3223338 | 海阳市海政路35号 | |
| 烟台市教育局高新区分局 | 0535-6922272 | 高新区创业大厦东塔楼18层1811 | |
| 潍坊 | 潍坊市招生考试研究院 | 0536-8232582 | 高新区福寿东街4469号 |
| 潍城区招生办公室 | 0536-8188719 | 潍城区卧龙西街与环河路交叉口北50米(区委党校院内) | |
| 寒亭区招生考试研究院 | 0536-7251327 | 寒亭区民主街4401号 | |
| 坊子区招生考试研究中心 | 0536-7663947 | 坊子区教体局(郑营路与双羊街交叉口南行150米路东) | |
| 奎文区招生考试研究院 | 0536-8253319 | 奎文区胜利东街4919号(奎文区人民政府3号楼507室) | |
| 潍坊高新区招生办公室 | 0536-8861163 | 潍坊高新区健康东街6699号高新区创新大厦主楼11楼1133室 | |
| 临朐县招生考试研究院 | 0536-3456087 | 临朐县龙泉路2698号 | |
| 昌乐县招生考试研究中心 | 0536-6221438 | 昌乐县永康路32号(实验小学北邻) | |
| 青州市招生考试研究院 | 0536-3220958 | 青州市驼山南路4398号青州市教体局西南楼1楼101室 | |
| 诸城市招生考试研究院 | 0536-6062789 | 诸城市文化路21号(教体局办公楼二楼) | |
| 寿光市招生考试研究院 | 0536-5228033 | 寿光市圣城街369号1304室 | |
| 安丘市招生考试中心 | 0536-4395062 | 安丘市教体局2楼西侧 | |
| 高密市招生考试研究院 | 0536-2867929 | 高密市月潭路与平安大道交汇处东北角高密市教育服务中心2楼212室 | |
| 昌邑市招生考试研究院 | 0536-7211432 | 昌邑市院校中街329号 | |
| 潍坊滨海经济技术开发区招生考试办公室 | 0536-5605603 | 潍坊市滨海区未来大厦11楼1115室 | |
| 峡山区招生办公室 | 0536-3086986 | 潍坊市峡山区太保庄街道峡寿街与云峡路口 | |
| 济宁 | 济宁市教育招生考试院 | 0537-2359966 | 济宁市火炬路24号审计大厦 |
| 济宁市任城区招生考试中心 | 0537-2215761.2106191 | 济宁市任城区太白楼东路13号 | |
| 兖州区招生考试办公室 | 0537-3413543 | 兖州区教育和体育局(兖州区九州中路96号) | |
| 微山县教育考试服务中心 | 0537-3181184.3181183 | 微山县昭阳街道红荷路76号 | |
| 鱼台县招生办公室 | 0537-6253560 | 湖陵三路南段 | |
| 金乡县招生考试中心 | 0537-8772162 | 金乡县考试中心 | |
| 嘉祥县招生办公室 | 0537-6532946 7390811 | 嘉祥县萌山路4号 | |
| 汶上县招生办公室 | 0537-6551180 | 汶上县宁民路北段教育体育局 | |
| 泗水县招生办公室 | 0537-6761653 | 泗水县教育和体育局 | |
| 梁山县教体局招生办公室 | 0537-7322787 | 梁山县教体局招生办 | |
| 曲阜市招生考试办公室 | 0537-6509080 | 曲阜市教体局大门西楼二楼 | |
| 邹城市教育考试中心 | 0537-5211851 | 邹城市金山大道666号财金大厦207室 | |
| 高新区招生办公室 | 0537-5666191 | 济宁高新区产学研基地T3号楼510室 | |
| 太白湖区招生办公室 | 0537-7908288 | 太白湖新区许庄街道为民服务中心4楼 | |
| 泰安 | 泰安市招生考试中心 | 0538-8236001.8520993.8520992 | 泰安市岱道庵路486号 |
| 泰山区招生办公室 | 0538-6276179.6276178 | 泰山区政府院内4号楼三楼 | |
| 岱岳区招生办公室 | 0538-8566505.8566503 | 泰安市岱岳区教体局一楼 | |
| 宁阳县考试中心 | 0538-5688734 | 宁阳县城七贤路983号 | |
| 东平县招生考试办公室 | 0538-2833213 | 东平县教体局招考办 | |
| 新泰市招生考试办公室 | 0538-7222349 | 新泰市青云路961号 | |
| 肥城市招生考试中心 | 0538-3213904 | 肥城市教育和体育局 | |
| 威海 | 威海市教育招生考试院 | 0631-5810205 | 威海市文化中路72号207室 |
| 环翠区教育服务中心 | 0631-5231645 | 威海市环翠区四方路58号 | |
| 文登区招生考试中心 | 0631-8452742 | 文登区世纪大道84号 | |
| 荣成市招生考试中心 | 0631-7562344 | 荣成市成山大道东段99号 | |
| 乳山市招生考试中心 | 0631-6622397 | 乳山市新华街53号(华光服装厂二楼) | |
| 日照 | 日照市教育考试院 | 0633-8771300.8779710 | 日照市东港区北京路132号市教育局209室 |
| 岚山区教育考试中心 | 0633-2612242 | 岚山区岚山中路19号 | |
| 五莲县招生办公室 | 0633-5213680 | 五莲县城文化路59号五莲县教体局100室 | |
| 莒县招生办公室 | 0633-6222481 | 莒县文心东路499号 | |
| 临沂 | 临沂市教育招生考试研究院 | 0539-8318427 | 临沂市北城新区上海路与蒙河路交汇处教育局1211室 |
| 兰山区教育招生考试研究室 | 0539-8187531.8184463 | 北城新区广州路与蒙河路交叉口东100米兰山区教育和体育局 | |
| 罗庄区招生办公室 | 0539-8268163 | 临沂市罗庄区教育和体育局108室(罗庄区护台路9号) | |
| 河东区招生考试研究中心 | 0539-8384827 | 河东区东夷大街1号区行政中心院内教体局办公楼六楼 | |
| 沂南县招生考试研究中心 | 0539-3220438 | 沂南县教育和体育局三楼东招生办(县城人民路22-1号) | |
| 郯城县教育考试研究室 | 0539-6221327 | 郯城县东城新区师郯路东首 | |
| 沂水县招生考试研究室 | 0539-2251534 | 沂水县教育和体育局(长安中路77号) | |
| 兰陵县招生办公室 | 0539-5211620 | 兰陵县教育和体育局招生办公室 | |
| 费县招生考试研究中心 | 0539-5221224;2113400 | 费县和平路2号 | |
| 平邑县招生考试研究中心 | 0539-4211173;4211174 | 平邑县文化路2号 | |
| 莒南县教育考试中心 | 0539-7212779 | 莒南县人民路33号 | |
| 蒙阴县招生考试研究中心 | 0539-4271340 | 蒙阴县蒙山路137号 | |
| 临沭县招生考试研究中心 | 0539-2132607 | 临沭县沭新东街11号 | |
| 德州 | 德州市教育招生考试院 | 0534-2388605 | 德州市德城区湖滨北大道329号教育局209室 |
| 德城区招生考试办公室 | 0534-2100880 | 五环体育场院内青少年综合实践基地1楼 | |
| 德城区招生考试办公室 | 0534-2100880 | 五环体育场院内青少年综合实践基地1楼 | |
| 陵城区招生考试办公室 | 0534-8221314 | 陵城区政府路151号教体局招生办 | |
| 宁津县招生考试办公室 | 0534-5426811 | 宁津县教体局三楼招考办 | |
| 庆云县招生委员会办公室 | 0534-7088369 | 庆云县教育和体育局办公楼 | |
| 临邑县招生办公室 | 0534-7918010 | 临邑县教育和体育局招生办 | |
| 齐河县招生办公室 | 0534-5330842 | 齐河县齐鲁大街162号 | |
| 平原县教育招生考试中心 | 0534-4211008 | 平原县教育和体育局机关办公楼一楼东侧 | |
| 夏津县教育和体育局招生办公室 | 0534-8216936 | 夏津县第二实验小学北临 | |
| 武城县招生办公室 | 0534-6289261 | 武城县教育和体育局 | |
| 乐陵市教育和体育局招生办公室 | 0534-6262923 | 乐陵市社会福利中心8楼 | |
| 禹城市招生考试委员会办公室 | 0534-7266685 | 禹城市招生考试委员会办公室 | |
| 聊城 | 聊城市教育考试与教学研究院 | 0635-8244951 | 聊城市东昌府区龙山西街33号 |
| 东昌府区招生考试委员会办公室 | 0635-8418200 | 聊城市奥森路77号 | |
| 阳谷县招生工作服务中心 | 0635-6217928 | 阳谷县教育和体育局南二楼(谷山路119号) | |
| 莘县招生服务中心 | 0635-7137727;7137800 | 莘县教育和体育局二楼西首(振兴街103号) | |
| 茌平区教体发展评查服务中心 | 0635-4260608 | 茌平区教育和体育局(新政路429号) | |
| 东阿县招生工作服务中心 | 0635-5109817 | 东阿县教育和体育局203办公室(曙光街257号) | |
| 冠县教体局招生考试中心 | 0635-5231021 | 冠县建设南路世纪大厦1008室 | |
| 高唐县教育招生考试中心 | 0635-7107807 | 高唐县第一中学办公楼9楼 | |
| 临清市招生办公室 | 0635-5161795 | 临清市教育和体育局305办公室 (育新街305号) | |
| 滨州 | 滨州市教育招生考试院 | 0543-3188727 | 滨州市滨城区渤海十六路699号 |
| 滨城区教育招生考试中心 | 0543-3806023 | 滨州市黄河五路431-6号 | |
| 沾化区教体局招生办公室 | 0543-7321085 | 沾化区教体局招生办公室 | |
| 惠民县教育和体育局招生考试办公室 | 0543-5308977 | 惠民县鼓楼街39号(原鲁北大厦往北300米路西) | |
| 阳信县教育局招生办公室 | 0543-8223911 | 阳信县阳城四路529号 | |
| 无棣县招生考试服务中心 | 0543-8333800 | 无棣县城棣新四路和海丰十六路路口向西100路北(交通大厦302) | |
| 博兴县招生考试中心 | 0543-2319003 | 博兴县胜利二路322号县教体局五楼 | |
| 邹平市招生办公室 | 0543-4268091 | 邹平市城区鹤伴二路39号 | |
| 菏泽 | 菏泽市教育招生考试院 | 0530-5191069 | 菏泽市南京路777号菏泽市教育局 |
| 牡丹区教育考试中心 | 0530-5685895 | 牡丹区重庆路1266号113室 | |
| 定陶区招生考试委员会办公室 | 0530-3626021 | 定陶区教体局三楼东 | |
| 曹县招生办公室 | 0530-3214934 | 曹县教育局招生办公室 | |
| 单县教育局招生办公室 | 0530-4692246 | 单县文化路中段28号 | |
| 成武县招生办公室 | 0530-8989023.8611023 | 成武县先农坛大街东段路北 | |
| 巨野县教育招生考试中心 | 0530-8214642 | 巨野县教育局招生办公室 | |
| 郓城县招生办公室 | 0530-6583071 | 郓城县教育局招生办公室 | |
| 鄄城县教育招生考试中心 | 0530-3618989 | 鄄城县教育和体育局招生办 | |
| 东明县招生考试委员会办公室 | 0530-7215327.7228353 | 东明县站前路教育培训中心 | |





