
一、招生人数待定
2022年高一计划招收 体育、美术、书法、音乐、体育舞蹈等专业。
二、招生条件
临沂市2022年应届初中毕业生,品学兼优,身体健康。
三、俄语双升班(国际班)
》》招生对象:初中升高中学生。
1、小语种学习:俄语
2、小班制:每班30-40人
3、收费标准:每年38000元
四、报名方式
参加考试的学生在临沂汤泉高级中学公众号进行网上报名,(可通过汤泉高中官方微信加入艺体部中考测试群了解考试内容)。
》》报名时间:2022年6月10日-6月25日
》》报名入口:

五、考试安排
(一)专业测试时间:2022年6月19日上午 9:00
请所有考生携带身份证、准考证,于6月19日上午9点前,到学校3号教学楼大厅集合,按项目进行排队。6月26日上午9点进行艺体测试加试。
(二)参加测试时需要携带的资料(原件与复印件)
(1)相关获奖证书。
(2)演出图片、视频或节目单等证明材料。请把所有材料复印件按上述顺序排列,并将学生姓名、中考准考证号、初中毕业学校写在复印件首页顶部。
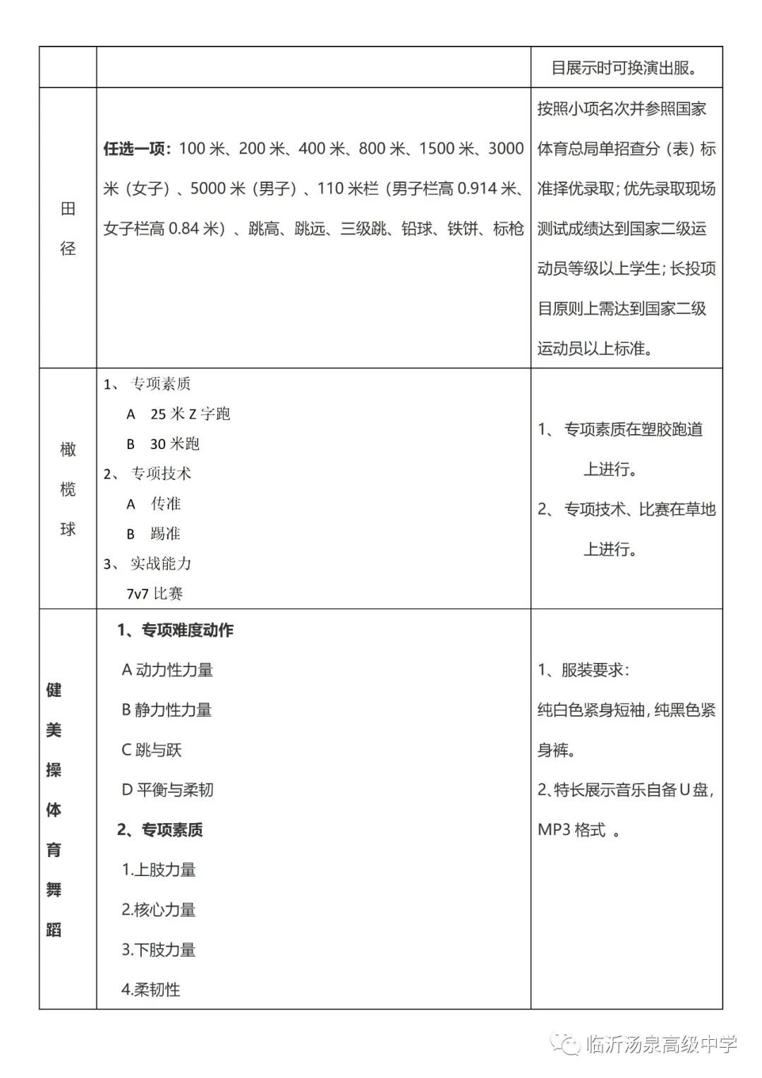
(三)考试内容

专业测试合格名单公示专业测试合格人数按招生计划1:2的比例确定,测试合格者名单将于专业测试结束后次日通过学校官方公众号公示。
六、录取条件
1、声乐、器乐、舞蹈、美术专业要求等级科目成绩须在C级(含)以上,初中学业水平考试成绩达到高中最低录取资格线线上50分(含);
2、橄榄球、田径、健美操专业等级科目成绩须在D级(含)以上,初中学业水平考试成绩达到临沂市普通高中最低录取资格线(含)以上。
3、专业特别优秀但未达到学校录取分数线要求或未达到学科等级要求的艺体特长生,其在初中阶段须在省级及以上教育主管部门举办的体育比赛获得个人项目前三名或是体育集体项目比赛中获得冠军队的队员、艺术展演中获得个人项目前三名或最高等次奖项人员以及集体项目最高奖次,且在特长生专业测试中获得第一名(考生的比赛项目和测试项目必须一致),由学校提出申请,报请临沂市中考艺体特长生招录工作小组审批同意后,分别在我校和初中毕业学校同时公示三日无异议后可破格录取。
提醒:
1.根据《2022年临沂市普通高中学校招收艺体特长生工作方案》要求,考生专业测试合格但未能达到学校录取分数线要求而产生的剩余特长生计划数,将纳入学校统招生计划。
2.凡经学校专业测试合格的同学,第一时间到学校艺体部办公室缴费报名确认学籍以及录取信息。
临沂汤泉中学是经临沂市行政审批局批准、省教育厅备案的全日制民办高中(办学类型:普通高中;办学内容:全日制普通高中教育;办学许可证编号:137131230000101)。
》》招生咨询电话:0539-8322985
》》咨询时间:工作日8:00-12:00, 14:00-17:30





