
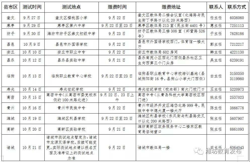
一、2020年下半年社会人员普通话水平测试安排
点击图片查看大图
二、其它事项
1.缴费可由他人代缴,缴费人须出示被缴费考生的身份证电子照片等个人信息。
2.诸城市测试地点暂定为:诸城市龙源双语学校,后续可能变更,实际测试地点请以报名页面及准考证上的测试地点为准。
3.考生自行下载附件《潍坊市2020年普通话水平测试考生健康承诺书》打印两份并如实填写,分别在现场缴费和测试时上交到现场负责人员统一留存。
4.其它未尽事宜,请查看准考证。
联系人:董秀洁
电话:0536-8263500
邮箱:wfsjyjywb@wf.shandong.cn





