
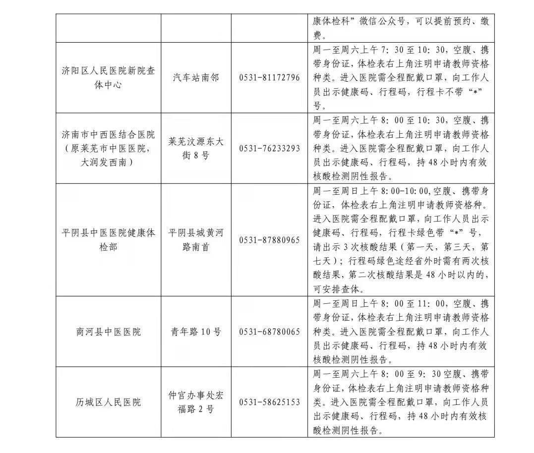
点击下载:济南市2022年第一批次中小学教师资格认定指定体检医院
体格检查:3月28日-4月12日
申请人应在规定时间内,持本人身份证、《山东省申请教师资格人员体格检查表》(粘贴本人近期免冠1寸照片)自行到指定医院(详见附件1)进行体检。体检完毕后,应由体检医院在《山东省申请教师资格人员体格检查表》上完整填写体检结论并盖章确认。
教育百科2022-09-18 12:59:21未知

点击下载:济南市2022年第一批次中小学教师资格认定指定体检医院
体格检查:3月28日-4月12日
申请人应在规定时间内,持本人身份证、《山东省申请教师资格人员体格检查表》(粘贴本人近期免冠1寸照片)自行到指定医院(详见附件1)进行体检。体检完毕后,应由体检医院在《山东省申请教师资格人员体格检查表》上完整填写体检结论并盖章确认。