
健康管理师考生个人健康承诺书如何打印?
山东省发布《2020年山东省卫生健康行业职业技能鉴定考试考生须知》,相关信息如下:
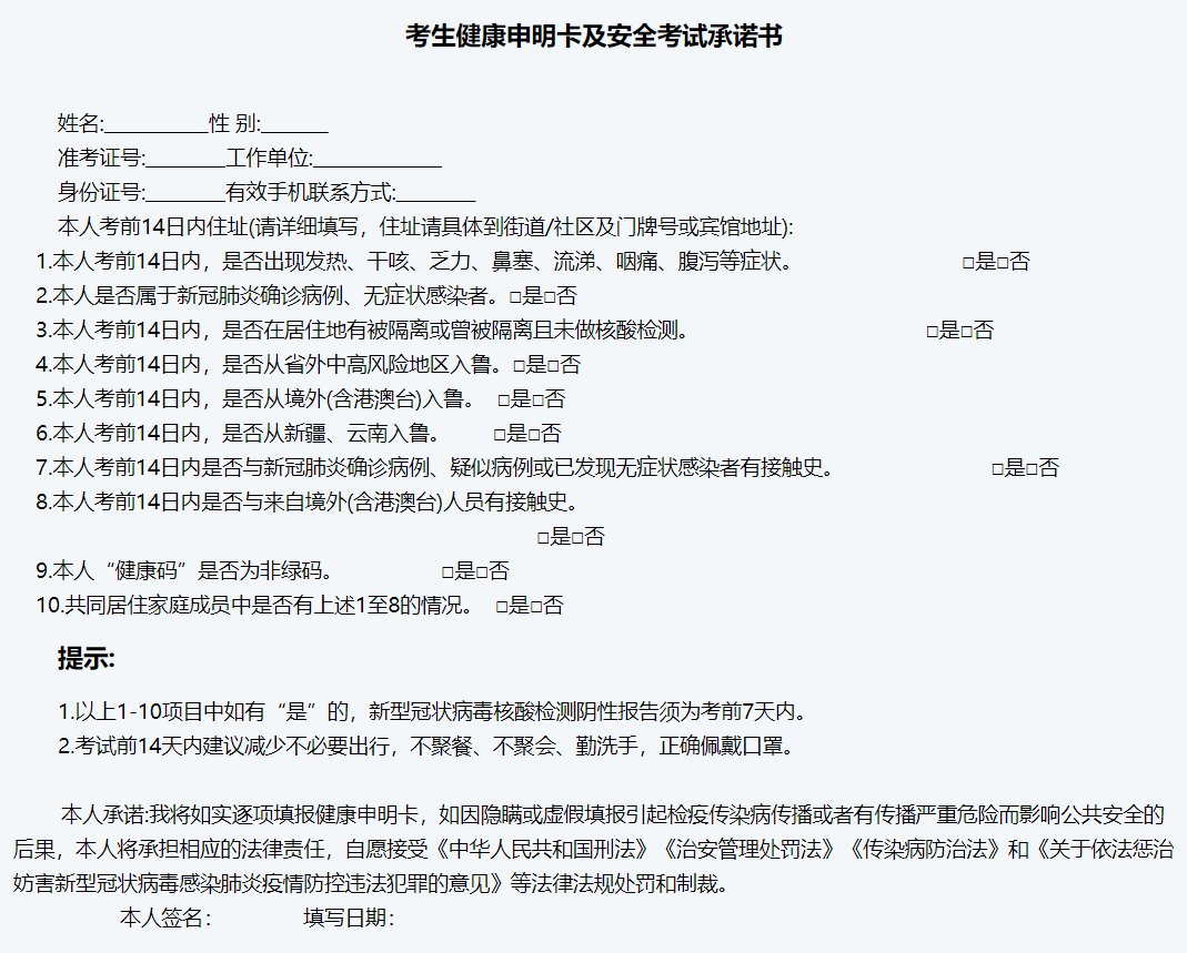
考生入场前需出示绿码“山东健康码”,核酸检查报告(国/境外、中高风险地区来源考生)和提交《考生健康申明卡及安全考试承诺书》。(打印后如实填写并携带),佩戴口罩(禁止佩戴带有呼吸阀口罩)、保持“一米线”有序排队,经体温检测正常、安检、身份核验通过方可进入考场。
点击获取下载入口:考生健康申明卡及安全考试承诺书
教育百科2022-09-18 08:09:49佚名

健康管理师考生个人健康承诺书如何打印?
山东省发布《2020年山东省卫生健康行业职业技能鉴定考试考生须知》,相关信息如下:
考生入场前需出示绿码“山东健康码”,核酸检查报告(国/境外、中高风险地区来源考生)和提交《考生健康申明卡及安全考试承诺书》。(打印后如实填写并携带),佩戴口罩(禁止佩戴带有呼吸阀口罩)、保持“一米线”有序排队,经体温检测正常、安检、身份核验通过方可进入考场。
点击获取下载入口:考生健康申明卡及安全考试承诺书
济南健康管理师准考证没了怎么查分数