
各市直幼儿园招生计划如下:
泉州幼师附属幼儿园:210人;泉州市温陵实验幼儿园:240人(井亭园区90人、东海园区150人);泉州市刺桐幼儿园:150人(刺桐新村园区90人、崇福园区60人);泉州市丰泽幼儿园:270人(丰泽新村园区120人、城东园区150人);泉州市直机关金山幼儿园:90人;泉州幼高专附属东海湾实验幼儿园:150人;泉州市特殊教育学校附设幼儿园(泉州市培蕾实验幼儿园):72人(含特殊幼儿、普通幼儿)。
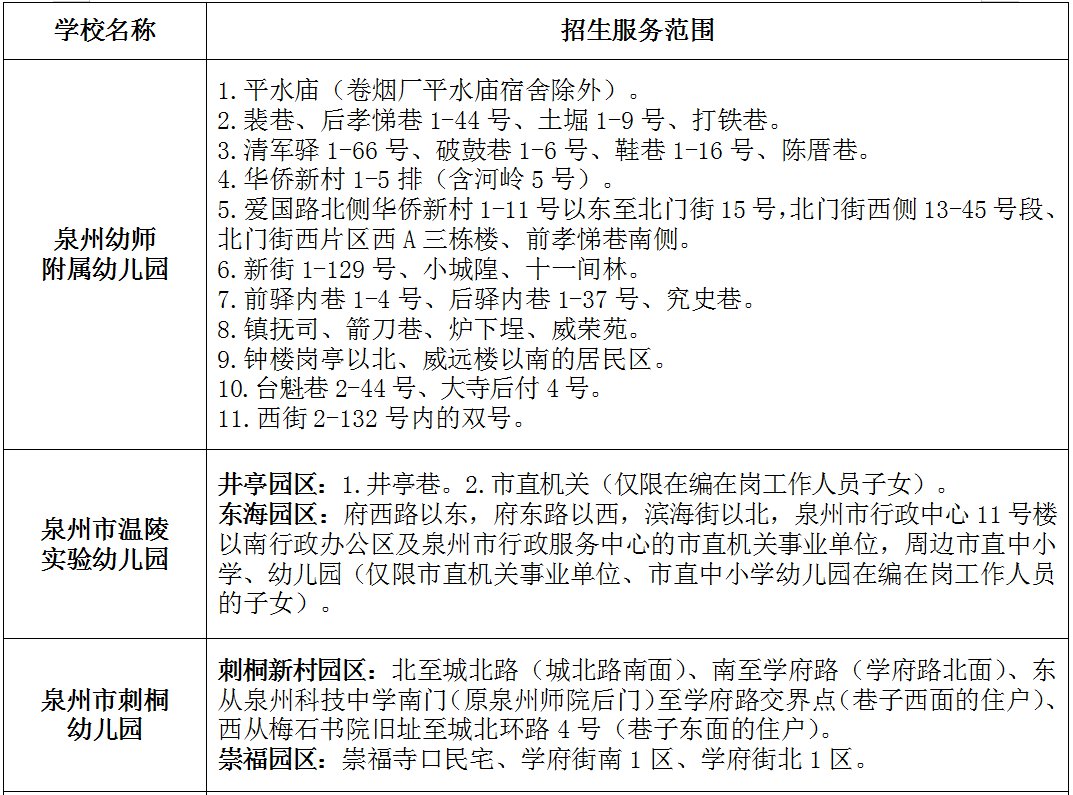
各市直幼儿园的招生服务范围如下:
教育百科2022-09-17 23:54:45未知

各市直幼儿园招生计划如下:
泉州幼师附属幼儿园:210人;泉州市温陵实验幼儿园:240人(井亭园区90人、东海园区150人);泉州市刺桐幼儿园:150人(刺桐新村园区90人、崇福园区60人);泉州市丰泽幼儿园:270人(丰泽新村园区120人、城东园区150人);泉州市直机关金山幼儿园:90人;泉州幼高专附属东海湾实验幼儿园:150人;泉州市特殊教育学校附设幼儿园(泉州市培蕾实验幼儿园):72人(含特殊幼儿、普通幼儿)。
各市直幼儿园的招生服务范围如下: