
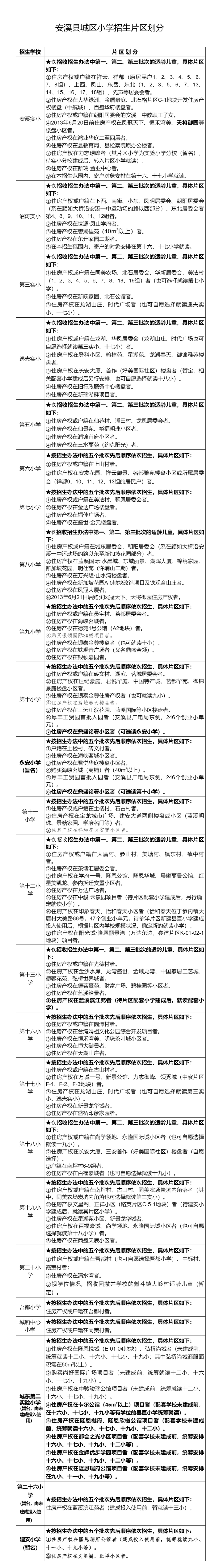
安溪县城区小学招生片区划分

一、报名方式
► 符合城区小学招生条件的适龄儿童,家长可根据自身实际情况选择网上申请报名或到片区小学现场申请报名两种方式进行。
► 网上报名流程:
关注“安溪县教育局”微信公众号:点击关注。
↓
选择下方“招生报名”栏目
↓
点击“小学报名”
↓
选择“学校”
↓
按要求填报相关信息,上传户口本、住房产权等报名材料原件的电子照片
●招生咨询联系方式:详见网上报名系统相关学校咨询电话。
►►►
二、报名规定
►报名时间
5月15日,各小学向社会发出招生通告;5月17-27日,由学生家长进行网上报名;5月28日至29日,未进行网上报名或网上报名没成功的学生到城区各小学现场报名;7月5日前,各小学公布一年级新生名单;8月26-27日,各小学完成招生扫尾工作。
►需提供材料
1.第一批次至第三批次适龄儿童:户口本、住房产权材料[房产证,或购房合同及缴款额达房价总金额20%以上的购房税务发票等,2021年3月1日以后购房的,适龄儿童的父母(或祖父母、外祖父母)拥有该住房产权比例应超过50%(不含50%,产权证或不动产登记证上未注明共有产权人产权比例的,视为平均分配)。如户口本中“户主”一栏或房产证业主系其祖父母(或外祖父母)的,申请就读儿童须与其祖父母(或外祖父母)同一户口本。
2.第四、第五批次适龄儿童:户口簿或居住证。





