
2022年晋江市民办初中招生问题盘点
1.我市初中招生工作时间如何安排?
时间从5月20日到8月15日。
2.我市民办初中学校如何招生?
分一次性全部录取与全部实行电脑随机派位录取两种方式。
3.我市哪些对象可以参加民办学校派位招生?
符合“具有我市小学正式学籍的小学毕业生”等四类条件之一的学生均可报名。
4.我市民办初中学校派位怎么报名?
各批次招生均通过泉州市义务教育招生信息管理平台实行网上报名。
5.我市民办初中学校派位什么时候报名?
2022年5月25日至5月28日进行网上报名。
6.我市民办初中学校派位报名需要提供什么手续?
第一类登录招生信息管理平台自主报名。其它三类需到市教育局提交材料,审核后方可报名。
7.我市哪些对象符合政策照顾要求?
符合相关规定的现役军人子女等三类条件可列入照顾对象。
8.我市民办学校录取批次如何设置?
分三个批次:提前批、第一批、第二批。
9.我市民办学校志愿在哪里填报?
登录泉州市义务教育招生信息管理平台填报。
10.我市电脑随机派位招生如何操作?
由泉州市教育局统一组织和制定具体操作规则。
11.我市派位录取结果如何查询?
在泉州义务教育招生信息管理平台查询。
12.我市未被民办学校录取,怎么办?
按照我市2022年初中招生工作意见参加报名升学。
13.我市已被民办初中学校录取的学生还能就读其他学校吗?
不能。
14.参加民办学校派位,如果没有被录取,还可以报名晋江一中、养正中学等学校的派位吗?
可以。
15.今年晋江一中、养正中学等学校派位招生什么时候?
在7月5日左右组织。
16.我市民办初中学校2022年招生计划数是怎么样安排的?
我市招生计划数由泉州市教育局公布。
17.参加民办学校开放日活动、预约登记、面试报名等会被优先录取吗?
不会。
18.我市双(多)胞胎可以申请捆绑派位吗?
可以,要申请。
19.我市民办初中学校如何收费?
严格按照泉州市或我市发改部门批准的项目和标准进行招生收费。
20.我市失信被执行人的子女能不能报名参加民办派位?
不能。
详细解答
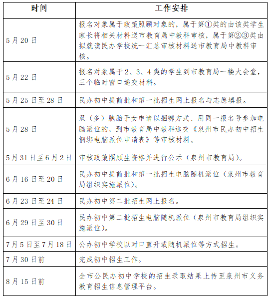
Q1:我市初中招生工作时间如何安排
根据泉州市教育局工作安排, 2022年我市初中招生时间安排如下:
Q2:我市民办初中学校如何招生
民办初中学校招生与公办初中学校同步报名招生,民办学校报名人数未超过招生计划数的,学校应一次性全部录取;当报名人数超过招生计划数的,全部实行电脑随机派位录取。
Q3:我市哪些对象可以参加民办学校派位招生
符合以下四类条件之一的学生可以报名:
第一类:具有我市小学正式学籍的小学毕业生。
第二类:在外县(市、区)就读的具有我市户籍的小学毕业生。
第三类:父(母)一方具有我市户籍但其子女在外县(市、区)小学就读的非晋江户籍小学毕业生。
第四类:父(母)一方已在我市购房但其子女在外县(市、区)小学就读的非晋江户籍小学毕业生。
以上户籍及房产的签署日期为2022年3月1日之前(不含3月1日),购房户同一套房产六年内只接收一位适龄学生在片区内中学入学(同一户主、符合计划生育政策子女多于一人的家庭除外)。
Q4:我市民办初中学校派位怎么报名
全市民办初中学校各批次招生都在泉州市义务教育招生信息管理平台上实行统一网上报名,报名平台:泉州市义务教育招生信息管理平台(网址:http://czxt.qzedu.cn)。
Q5:我市民办初中学校派位什么时候报名
网上报名时间:2022年5月25日8:30至2022年5月28日18:00.时间一到,系统自动关闭。
Q6:我市民办初中学校派位报名需要提供什么手续
第一类报名对象由学生和家长自行登录泉州市义务教育招生信息管理平台自主报名。
第二类报名对象需提供《小学毕业生回户籍(房产)所在地升学联系函》(附件1)、《全国学籍系统中的“学生学籍基础信息表”截图(加盖学校公章)》、《户口簿》、《户口簿复印件》。
第三类报名对象需提供《小学毕业生回户籍(房产)所在地升学联系函》、《全国学籍系统中的“学生学籍基础信息表”截图(加盖学校公章)》、《户口簿》、《户口簿复印件》、《亲属关系证明》、《亲属关系证明复印件》(亲属关系证明如出生证等)。
第四类报名对象需提供《小学毕业生回户籍(房产)所在地升学联系函》、《全国学籍系统中的“学生学籍基础信息表”截图(加盖学校公章)》、父(或母)《房产证》(或《不动产权证书》、或经住建局备案的《购房合同》)、《户口簿》、《户口簿复印件》(如父或母与子女不在同一户口本,还需提供《亲属关系证明》、《亲属关系证明复印件》)(亲属关系证明如出生证等)。
报名对象属于第二、三、四类的小学毕业生需在5月22日(上午8:30-11:30.下午14:00-17:00)到市教育局一楼大会堂中教科临时窗口递交材料,审核通过后方可登录泉州市义务教育招生信息管理平台报名。
提醒:以上四类报名对象及家长均需在报名点填写《小学毕业生填报民办初中学校志愿承诺书》,属于第一类的交给小学毕业学校,属于第二、三、四类的直接交给临时开设窗口人员。
Q7:我市哪些对象符合政策照顾要求
根据上级文件规定,民办初中学校照顾对象包括:①符合相关规定条件的烈士子女、现役军人子女、因公牺牲和病故军人子女、晋江市第一至第四层次人才子女、公安英模和因公牺牲伤残公安民警子女、国家综合性消防救援队伍人员子女等对象;②民办学校举办者直系亲属(须提供户口本等有关证明材料);③经民办学校董事会研究确认的本校教职工子女(应提供与学校签订劳动合同并在当地缴纳社保满一年及以上证明材料)。
上述照顾对象第①类应于5月20日前,由该类照顾对象将填写的《2022年泉州市民办初中学校教育照顾对象登记表》(附件3)及佐证材料报送相应身份认证部门汇总确认。其中烈士子女、现役军人子女、因公牺牲和病故军人子女报市人武部或退役军人事务局汇总确认后交由市教育局中教科审核;公安英模和因公牺牲伤残公安民警子女报市公安局汇总确认后交由市教育局中教科审核;国家综合性消防救援队伍人员子女报市消防救援大队汇总确认后交由市教育局中教科审核;晋江市第一至四层次人才子女登录晋江市高层次人才一站式服务系统平台进行网上申报。
上述照顾对象第②③类由拟就读民办学校于5月20日前汇总确认后,将《2022年泉州市民办初中学校教育照顾对象登记表》(附件3)及佐证材料统一报送市教育局中教科审核。
Q8:我市民办学校录取批次如何设置
我市民办学校志愿设置与泉州市民办学校设置顺序一致,招生志愿填报分为三个批次,分别是提前批、第一批、第二批。志愿填报共有两次填报时间:5月25-28日填报提前批和第一批志愿,6月23-24日填报第二批志愿。
Q9:我市民办学校志愿在哪里填报
(1)学生登录泉州市义务教育招生信息管理平台(网址:http://czxt.qzedu.cn),通过输入身份证件号码、姓名、手机验证码、个人邮箱等信息进行注册,同时填报本人的基本信息和志愿信息。
(2)系统提示“无效的报名信息”而无法注册的学生,请提供相关证件到中教科办理。
(3)学生要按照网页上的说明,准确填写每一项内容。提交报名信息后,须刷新填报界面或再次登录招生信息管理平台,对已提交的信息进行认真核对,确保其准确无误,报名截止后报名信息及志愿信息不得更改。
Q10:我市电脑随机派位招生如何操作
2022年全市民办初中学校招生电脑随机派位录取统一由泉州市教育局负责牵头组织,电脑随机派位录取将邀请公证机构参加,并组织民办中小学校校长、小学毕业生家长等代表及新闻媒体参加,全程接受社会监督,派位结果实时向社会公开,由派位结果的录取学校办理录取手续,学校不得劝退或变相劝退已录取的学生。电脑随机派位录取结果一经产生,任何学校和个人不得擅自改变派位结果。
Q11:我市派位录取结果如何查询
(1)派位结果分批次通过招生信息管理平台发布,学生自行根据账号密码登录查询。
(2)忘记密码的学生,可在泉州市义务教育招生信息管理平台发出申请,通过手机验证码寻回。
(3)学生需要牢记本人设置的登录密码,为以后查询信息、修改信息、确认信息时使用。
Q12:我市未被民办学校录取的学生,怎么办
未被民办初中学校录取的学生,严格按照我市2022年初中招生工作意见参加升学报名。
Q13:我市已被民办初中录取的学生还能就读其他学校吗
不能。民办初中学校招生的电脑随机派位录取结果一经产生,任何学校和个人不得擅自改变派位结果。已在提前批、第一批、第二批被民办初中学校录取的学生不再安排其他公、民办学校录取,并须在规定时间内到录取学校报到并办理入学手续。
Q14:参加民办学校派位,如果没有被录取,还可以报名晋江一中、养正中学等学校的派位吗
可以。民办学校的录取工作在公办学校之前,如果没有被民办学校录取,符合晋江一中、养正中学等学校招生派位条件的可以参加派位。
Q15:今年晋江一中、养正中学等学校派位招生什么时候
晋江一中、养正中学等学校派位招生在民办学校第二批招生工作之后,即7月5日左右组织实施。我市其他公办学校招生在晋江一中、养正中学等学校派位招生之后组织实施。
Q16:我市民办初中学校2022年招生计划数是怎么样安排的
我市共有6所民办学校。具体招生计划数由泉州教育局另行公布。学生及家长可通过学校网站或微信公众号了解其招生简章。
Q17:参加民办学校开放日活动、预约登记、面试报名等会被优先录取吗
不会。全市民办初中学校各批次招生都须在泉州市义务教育招生信息管理平台上实行统一网上报名。民办学校报名人数未超过招生计划数的,学校应一次性全部录取;当报名人数超过招生计划数的,全部实行电脑随机派位录取。所有公民办学校严禁以各类考试、竞赛、培训成绩或证书证明等作为招生依据,不得采用笔试或以面试、评测等名义选拔学生,不得违反教育主管行政部门规定另行组织招生报名,不得自行通过任何形式的提前摸底、意向登记、信息登记、网上预约等方式进行预报名争抢生源。
Q18:我市双(多)胞胎可以申请捆绑派位吗
可以。申请以捆绑方式参加电脑派位的双(多)胞胎学生应分别注册、填报各自的基本信息和志愿信息,各自获得不同的报名号,届时取报名号中较小的进行捆绑派位。双(多)胞胎子女申请以捆绑方式、用同一报名号参加同一所学校电脑派位的,应填写《泉州市民办初中招生捆绑电脑派位申请表》(附件2),在5月28日到市教育局中教科递交审核材料,经审核通过后由市教育局登录招生信息管理平台对学生信息进行捆绑。
Q19:我市民办初中学校如何收费
民办初中学校招生收费有别于公办初中学校,学生和家长填报民办初中学校志愿时,务必要先了解学校的收费标准,根据学生个性、家庭经济状况等实际,理性填报志愿,填报志愿前须在泉州市义务教育招生信息管理平台上填写有关承诺。
Q20:我市失信被执行人的子女能不能报名参加民办派位
不能。根据泉州市委办、市政府办《关于加快推进失信被执行人信用监督、警示和惩戒机制建设的实施意见》(泉委办发〔2017〕7号)精神,对失信被执行人子女就读高收费学校实行联合惩戒,招生对象为失信被执行人的子女的,高收费民办初中学校应拒绝其办理入学手续,并告知其到非高收费学校就读。
上述报名与审核的相关表格下载:
《小学毕业生回户籍(房产)所在地升学联系函》《2022年泉州市民办初中学校教育照顾对象登记表》《泉州市民办初中招生捆绑电脑派位申请表》《小学毕业生填报民办初中学校志愿承诺书》等四份表格可查看下载:点击下载附件。





