
2022年晋江市小学幼儿园入学指南
1.招生原则
坚持“划片招生、就近免试”、“尽力而为、统筹调度”、“有效证件、分类招生、电脑派位(抽签)、区域调剂”招生原则。
公办学校根据容量按“①服务区‘两一致’户籍人口和政策照顾对象(军人、优秀人才、规模企业高管和专业人才、积分优待对象子女)→②非‘两一致’对象(‘有房无户’、‘有户无房’、‘服务区港澳台侨’子女)→③来晋务工人员子女”的顺序招生。
其中,“两一致”户籍人口对象,在学校容量不足时按“①原住居民子女→②60m²及以上的房产业主子女→③60m²以下的小户型房产业主子女”的顺序招生;来晋务工人员子女按“①持‘两证’并在我市购买社保的来晋务工人员子女→②持‘两证’来晋务工人员子女”的顺序招生。同类别入学对象实行无差别登记、平等入学。
“两一致”指:适龄儿童与父(母)户口一致,实际居住地与户口所在地一致,即指房产、户籍同属服务区并实际居住;实际居住指交房、装修并配备生活设施、有正常的水电消费清单,接受入户调查属实。
2.招生对象
小学一年级招收年满6周岁(2016年8月31日前出生)的适龄儿童;确保全市适龄儿童全部按时入学,严禁招收不足龄儿童提前入学。
幼儿园小班招收年满3周岁(2018年9月1日—2019年8月31日出生)的适龄幼儿。公办幼儿园不开设小小班。
3.招生时间

4.入学证件办理时间
小学幼儿园招生需提供的《户口簿》、《房产证》、《居住证》、《劳动合同书》等证件,签署日期应为2022年3月1日前(不含3月1日);需凭“社保缴费凭证”入学的学生父(母)在我市缴交社会保险需半年以上(2022年3月1日前开始并连续参加我市社会保险)。
5.“两一致”对象入学
(1)房产、户籍同属学校片区的“两一致”户籍人口凭《户口簿》、《房产证》直接申请入学。同一套房产只能有1位适龄儿童在服务区的小学或幼儿园就学(同一户口,子女多于一个的家庭除外)。祖辈在学校服务区购房并落户,入学对象与祖父(母)、外祖父(母)同住且同户的,视为服务区对象,凭《户口簿》、《房产证》申请入学,本类别只接收同一父辈的子女入学。
部分原住居民享受照顾政策的社区,原住居民的外孙(外孙女)及其父母同落户该社区,且父(母)在本社区拥有个人房产并实际居住的,可参照原住居民申请入学。
(2)“两一致”中的“拆迁户”子女在过渡安置期内,凭《征迁协议》、《租房合同》、《户口簿》,原镇(街道)属小学服务区的,允许在户籍所在地或过渡安置地服务区镇(街道)属小学申请入学;原市直小学服务区的,允许在户籍所在地或过渡安置地市直小学、镇(街道)属小学申请入学;正式安置后,凭《征迁协议》、《房产证》、《户口簿》,可在征迁前或安置后服务区学校申请入学。
(3)青阳、梅岭区域内市直、镇直行政事业单位编制内员工持组织人事部门出具的《行政介绍信》,子女可在父(母)工作单位所在地、房产所在地或户口所在地片区的市直小学、镇属小学申请入学。
(4)其他镇街机关干部持组织人事部门出具的《行政介绍信》,子女可在父(母)工作单位所在地、房产所在地或户口所在地的小学申请入学;其中,在青阳梅岭区域市直学校、镇属学校服务社区拥有个人房产的,子女按社区“两一致”类别申请入学。
6.国有企业员工子女入学
市属国有企业原全民所有制身份员工的子女,持组织人事部门出具的父(母)《行政介绍信》(不包括报到证,人事代理、人才交流中心管理、企业系统内部招聘任命定级批复等),参照市直行政事业单位编制内员工子女入学办法申请入学。
7.政策照顾对象入学
(1)驻晋部队现役军人子女,凭军人身份证件(包括《军官证》、《士官证》、《士兵证》、《文职干部证》、武警部队《警官证》)、《户口簿》、亲子关系有效凭证及所在部队团级以上(含团级)机关集中出具的《适龄儿童花名册》申请入学。授予消防救援衔的综合性消防救援队伍在职人员的子女参照驻晋部队现役军人子女入学办法执行。
(2)优秀人才子女入学
①泉州市认定的第一、二、三层次人才,其子女可按个人意愿选择在全市范围内优质公办学校就读;第四层次人才,可安排其子女到个人房产或工作单位所在镇(街道)优质公办学校(不含实小、二实小、三实小,实幼、二实幼、三实幼、四实幼、星星实验幼儿园)就读。第五层次人才,可由教育部门妥善安排其子女到个人房产或工作地所在镇(街道)条件较好学校就读。
②晋江市认定的优秀人才根据《晋江市人民政府关于优秀人才认定管理和享受相关工作生活待遇规定》(晋政文〔2019〕107号)等政策文件执行。
申请步骤:登录泉州市高层次人才一站式服务系统”或“晋江市人才综合服务平台”→上传相关佐证材料进行网上申报→申请确认后按相关程序自动流转→凭审核结果及《户口簿》、《居住证》、《劳动合同书》《人才证书》、《房产证》等材料申请入学。
(3)规模企业的高管和专业人才(特指在晋江市缴纳个人所得税和社保金,且上一年度个人所得税额不少于10万元)子女入学:凭个人完税凭证、《劳动合同书》、“社保缴费凭证”申请入学。
(4)“积分优待对象”子女入学:凭市“流动人口市民化积分优待管理中心”出具的“积分优待对象”排名证明、《户口簿》和《积分优待对象入学申请表》,根据“名次优先”和“第一志愿优先”原则可到落户镇(街道)小学或服务区小学起始年级申请入学。
申请步骤:网上搜索填报《晋江市流动人口积分优待对象入学申请表》→凭《晋江市流动人口积分优待对象入学申请表》、《积分优待对象排名证明》和《户口簿》向教育局初幼教科申请入学→符合条件的,安排就读学校→申请人到相关学校报名登记→相关学校公示接收结果。
(5)晋江市荣誉市民、烈士、见义勇为等对象子女,根据上级有关照顾政策执行。
【温馨提示】
除第一、第二、第三层次人才外,“优秀人才子女”、“积分优待对象”在户籍人口需派位入学的学校申请入学,只享受派位入学资格。
8.非“两一致”入学对象
根据招生计划和规定班额,学校如有剩余学位,采用电脑派位(抽签)或适龄儿童“购房、落户时间顺序”等办法招收“有房无户”、“有户无房”“服务区港、澳、台、侨籍(外籍)”等非“两一致”对象。
(1)实际居住在小学服务区内,拥有房产,户口尚未迁入者子女,凭《房产证》、《户口簿》到学校申请入学。
(2)实际居住在小学服务区内,拥有服务区户籍,没有房产的,凭《户口簿》到学校申请入学。
(3)“港、澳、台、侨籍(外籍)”适龄儿童,①其父(母)户籍、房产同属学校服务区,并实际共同居住的,可在服务区学校参照“两一致”对象申请入学,学校容量不足时,按非“两一致”类别入学;②如其父(母)在学校服务区内只有房产或户籍的,可在房产或户籍所在地学校按非“两一致”类别参照“有房无户”或“有户无房”对象申请入学;③其父(母)在服务区内没有户籍和房产的,参照来晋务工人员子女入学条件执行。
9.来晋务工人员子女入学
(1)务工子女凭《户口簿》、父(母)《居住证》、《劳动合同书》申请入学。
(2)市直学校,青阳、梅岭、安海区域学校,各镇中心小学等资源相对紧张的学校,继续推行凭“社保缴费凭证”入学政策;其他公办学校推行凭“社保缴费凭证”优先入学政策。
(3)父(母)不在晋江务工的、未能提供“有效证件”的、错过规定报名时间的,不能在晋江入学。
10.晋江籍适龄儿童异地入学
晋江户籍适龄儿童在非户籍地入学:一是购房,凭《房产证》,可按非“两一致”入学对象参加学校派位招生或协调周边学校入学;二是务工(或经商),父(母)在我市学校服务片区务工(或经商),参加社会保险半年以上,凭“社保缴费凭证”及《劳动合同书》(或《营业执照》),子女可在务工(或经商)地服务片区学校申请入学。
11.特殊儿童入学
残疾儿童视残疾程度,可通过特教学校、特教辅读班、随班就读、送教上门方式完成义务教育,送教上门对象需建立学籍。
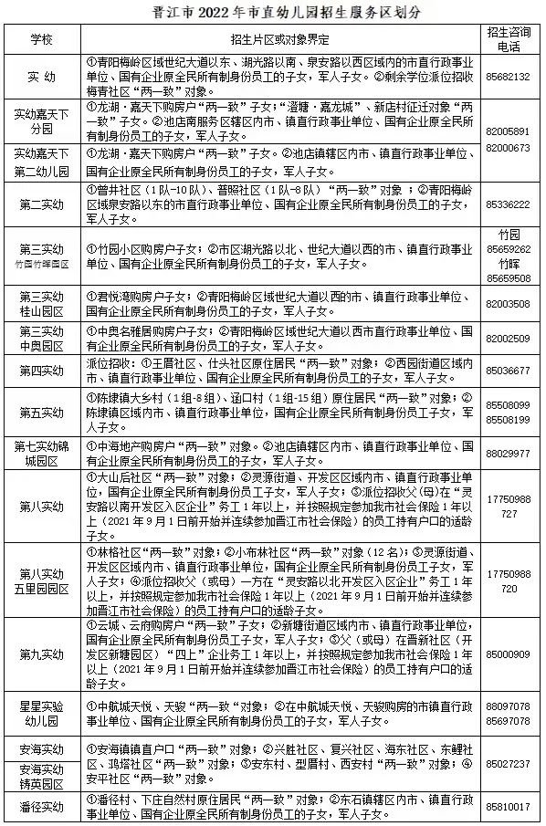
12.部分市直学校服务区介绍


咨询电话
晋江市教育局:0595-85681355
初幼教科:0595-85682803
青阳教育办:0595-82682332
梅岭教育办:0595-85653971
西园教育办:0595-85688851
罗山教育办:0595-88182847
新塘教育办:0595-88128535
灵源教育办:0595-85730885
陈埭教委办:0595-85196114
池店教委办:0595-85985636
磁灶教委办:0595-85891241
紫帽教委办:0595-85984904
内坑教委办:0595-88388372
安海教委办:0595-85799070
东石教委办:0595-85585761
永和教委办:0595-88081479
龙湖教委办:0595-85281602
英林教委办:0595-85481941
金井教委办:0595-85381934
深沪教委办:0595-88282494
西滨镇中心小学:0595-85182204
西滨镇中心幼儿园:0595-82161399
市特教学校:0595-85694009





