
丰泽区2022年秋季幼儿园招生工作意见 (节选)
一、招生计划
2022年秋季丰泽区实验幼儿园等18所区属公办幼儿园共24个园区的招生计划(详见附件1),泉州市丰泽区博泽领海幼儿园等23所集体办的招生计划(详见附件2),丰泽区西湖幼儿园等73所民办幼儿园招生计划(详见附件3)。
二、招生原则
2022年秋季公办幼儿园继续坚持“划片招生,免试就近入学”原则,招收户籍在招生服务区域内符合条件的适龄幼儿入园,民办幼儿园优先招收在周边居住的适龄幼儿入园。坚持规范招生,落实招生信息公开制度,加强招生入学监督管理。
三、招生对象
户籍关系在丰泽区符合政策要求的年满3周岁(2019年8月31日前出生)的适龄儿童,其户籍迁入截止时间为2022年的3月1日前。
四、招生办法
1.公办幼儿园招生:
(1)公办幼儿园优先招收本园招生服务区域内户籍、住房产权、实际居住“三一致”家庭的适龄幼儿,以及按国家、省市相关入学优待政策照顾的适龄幼儿。具体条件:
①适龄幼儿与其父母(或祖父母、外祖父母)户籍一致(均在幼儿园招生服务区域内)并实际共同居住,户籍与房产一致(产权性质、用途为住宅),房产与实际居住一致;
②适龄幼儿落户到幼儿园招生服务区域的截止时间为2022年3月1日前;
③2021年3月1日以后(含3月1日)新购房落户的(包括通过其它形式取得房产的),适龄幼儿的父母(或祖父母、外祖父母)拥有该实际共同居住的住房产权比例应超过50%(不包括50%,产权证或不动产登记证上没注明共有产权人产权比例的,视为平均分配)。
④公办幼儿园招生服务区域的同一套住房每三年只能有一位适龄幼儿在该园入学(同一户主、子女多于一个的家庭除外)。如果该住房过户时学位已被占用,须待占用学位的适龄幼儿毕业后,新购房家庭的适龄子女才可以到该园入学。父母辈的房产过户给祖辈的,须待占用学位的原产权人的子女毕业后,原产权人的兄弟(姐妹)的适龄子女才可以到该园入学。
(2)如果本幼儿园“三一致”对象及政策照顾对象的数量超过招生计划数,则“三一致”对象采取公开摇号办法录取。在招收“三一致”对象及政策照顾对象后有剩余学位的,采取公开摇号办法录取接收部分户籍在幼儿园招生服务区域但不符合“三一致”条件的适龄幼儿入园。
2.民办幼儿园招生:
采取自主招生的方式,严格按教育行政主管部门核准的招生计划控制班生额,不得超计划招生,优先招收户籍在本园所在区域的适龄幼儿,以及居住在本园周边持有居住证和务工证明(劳动合同或营业执照)的随迁子女。
区教育局通过区政府公众号《看丰泽》及新闻媒体等途径向社会公布辖区内各级各类幼儿园的收费情况(见附件4-7)。幼儿园应在校门口显著位置对实际收费情况进行公示,并接受价格主管部门、教育行政主管部门和社会的监督。
3.高层次人才子女申请入学:
泉州市高层次人才子女入学申请于6月6日-7月5日登录泉州市高层次人才“一站式”服务大厅办理。
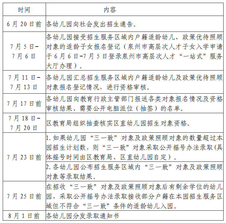
五、招生程序和时间
(一)公办幼儿园
(二)民办幼儿园
6月20日各幼儿园向社会发出招生通告开始招生,招生结果于8月25日前送所在区教育局备案。
六、招生工作要求
(一)加强招生政策宣传。
按“划片招生,免试就近入学”原则,科学合理划定我区公办幼儿园的招生服务区域,绘制区域内公办幼儿园招生服务区域示意图,合理确定各公办幼儿园招生计划,通过政府公众号、新闻媒体等向社会公布。各幼儿园招生过程中,要通过主流媒体、官方网站、微信公众号等途径向社会公开招生时间、招生计划、招生服务区域、招生办法和招生结果(即五公开)。
(二)规范招生收费行为。
各幼儿园严格按照《福建省幼儿园收费管理办法》(闽价费〔2018〕158号)的文件执行,严禁收取与入园挂钩的“借读费”“捐资助学费”“赞助费”等。严禁未取得办学许可证及被取缔的民办幼儿园招生,不得进行不实宣传。各幼儿园要充分挖潜扩容,最大限度地提供优质幼儿园的学位,确保适龄幼儿按时入园;同时严禁超大规模招生,小班新生原则上控制在30人,严禁招收不足入园年龄的幼儿入读。
(三)落实教育优待照顾政策。
对烈士子女、现役军人子女、因公牺牲和病故军人子女、高层次人才子女、公安英模和因公牺牲伤残公安民警子女、国家综合性消防救援队伍人员子女等优待照顾对象,按照教育部、中央军委政治部、全国双拥办有关文件和《泉州市教育局 泉州军分区政治部关于印发泉州市贯彻教育部、总政治部<军人子女教育优待办法>的实施细则的通知》(泉教综〔2013〕73号)、《关于进一步贯彻落实<泉州市贯彻落实教育部、总政治部军人子女教育优待办法>的实施细则的补充通知》(泉教综〔2015〕29号)、《福建省公安厅 福建省教育厅转发公安部 教育部关于进一步加强和改进公安英烈和因公牺牲伤残公安民警子女教育优待工作的通知》(闽公综〔2018〕140号)、《福建省应急管理厅 福建省教育厅关于做好国家综合性消防救援队伍人员及其子女教育优待工作的通知》(闽应急〔2019〕51号)、《关于研究我市消防救援队伍职业保障有关工作专题会议纪要》(泉州市人民政府专题会议纪要〔2020〕4号),《福建省委组织部 省教育厅 省人力资源和社会保障厅关于做好高层次人才子女就读中小学和幼儿园工作的通知》(闽教基〔2015〕34号)、《泉州市人民政府办公室关于印发泉州市高层次人才认定和团队评审及政策支持规定的通知》(泉政办〔2021〕29号)、《中共泉州市委办公室 泉州市人民政府办公室关于印发<泉州市进一步支持民营企业健康发展行动方案>的通知》(泉委办发〔2018〕34号)等文件精神,落实教育优待照顾政策。高层次人才子女入学在泉州市高层次人才“一站式”服务系统上申请。
(四)贯彻《残疾人教育条例》。
除特教学校(班)招收残疾幼儿入园外,各幼儿园应优先接收招生服务区域内具有参加集体生活和学习活动能力的残疾幼儿入园,特别要做好招生服务区域内轻度智障幼儿的随班就读工作,不得歧视或拒收。幼儿园融合教育试点园可以适当放宽招收幼儿园招生服务区域外的自闭症等残疾适龄幼儿。适龄孤儿、残疾幼儿、城乡低保家庭及建档立卡贫困家庭适龄幼儿,可由合法监护人申请优先入读普惠性幼儿园。
(五)做好招生疏导和服务工作。
区教育局和各幼儿园招生期间应设置专门的办事窗口,并公布招生咨询服务、监督举报电话和邮箱。要认真做好群众的来信来访工作,符合入园条件的要及时给予办理,不符合的要给予明确答复和耐心解释说明。对招生工作中出现的矛盾问题,要及时化解,严禁推诿和上缴矛盾,以维护招生秩序,维护社会稳定,确保2022年秋季幼儿园招生工作的顺利进行。加强对本地区学龄人口变化趋势的预测分析和摸底调查,公办幼儿园出现招生服务区域内适龄幼儿逐年增加,学位供给紧张的情况,应及时向社会发布招生预警提示,引导家长合理预期。
(六)加强招生工作监管。
区教育局要坚持公开、公平、公正的原则,加强对幼儿园招生工作的领导,加强监督检查。区教育局和各幼儿园应准确掌握招生政策,严肃招生纪律,共同维护教育公平。对违反招生纪律的人员要根据有关规定严肃处理,对利用招生欺诈敛财的违法行为要移交司法部门依法惩处。
附件:附件1-7链接下载:点击下载。





