
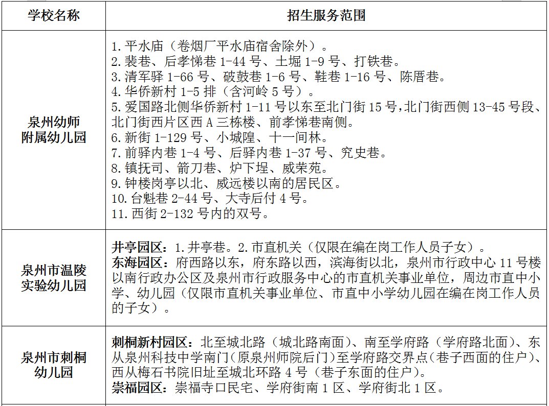
各市直幼儿园的招生服务范围:
继续落实教育优待照顾对象入学办法
市直幼儿园教育优待照顾对象招生办法总体延续2021年招生政策。其中符合福建省引进高层次创业创新人才、海西产业人才高地领军人才、福建省优秀人才和泉州市第一、二类别高层次人才子女教育优待条件的适龄幼儿申请到市直幼儿园入学,按照省、市相关政策给予优待,根据幼儿园学位状况、高层次人才意愿等协调安排幼儿园接收入学。
教育百科2022-09-17 19:15:14未知

各市直幼儿园的招生服务范围:
继续落实教育优待照顾对象入学办法
市直幼儿园教育优待照顾对象招生办法总体延续2021年招生政策。其中符合福建省引进高层次创业创新人才、海西产业人才高地领军人才、福建省优秀人才和泉州市第一、二类别高层次人才子女教育优待条件的适龄幼儿申请到市直幼儿园入学,按照省、市相关政策给予优待,根据幼儿园学位状况、高层次人才意愿等协调安排幼儿园接收入学。