
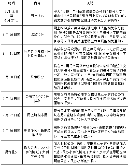
2022厦门思明区积分入学报名时间表
●温馨提示:思明区教育局将于各阶段工作前及时发布相关通告,重要事项还会推送短信到随迁子女家长手机上,请及时关注。
(一)网上报名
符合参加思明区积分入学条件的随迁子女,应于4月18日至4月27日在“i厦门一站式综合服务平台”(https://ixm.xm.gov.cn)进行网上报名。逾期未网上报名的,视为放弃参加思明区随迁子女积分入学资格。
(二)试算积分
网上报名后,积分系统将调取并审核报名者的各项信息,判断报名者是否符合今年我区随迁子女积分入学的条件。积分系统将于6月10日前对符合我区今年随迁子女积分入学条件的报名者进行试算积分。具体请及时关注思明区教育局的相关通知。
(三)积分复核与确认
6月21日前,思明区教育局完成对随迁子女积分异议的复核,报名者完成积分网上确认。请随迁子女父母务必及时关注思明区教育局的相关通知。逾期未进行网上积分确认的,视为放弃参加思明区随迁子女积分入学资格。
(四)积分公示
6月30日前,思明区教育局将在“i厦门服务平台”公示报名者的最后积分,接受监督。若随迁子女父母发现公示的积分与自己确认的积分不一致的,须在6月30日前通过网上积分入学系统向思明区教育局提出复核申请;若对积分入学工作有异议可向思明区教育纪检监察部门或厦门市教育局基础教育处反映。
(五)公布学位
7月23日前,思明区教育局公布本区招收随迁子女的公办与民办小学名单、招生名额和随迁子女入学积分在全区排名位次、志愿填报须知。
(六)填报志愿
7月27日前,积分公示范围内的随迁子女在“i厦门服务平台”进行网上填报并确认志愿。逾期未填报和确认志愿的,视为放弃思明区随迁子女积分入学资格。
(七)派位入学
7月30日前,思明区教育局按照“积分优先、遵循志愿”的原则,完成本区公办小学和民办小学招收随迁子女的电脑派位,并在“i厦门服务平台”公布电脑派位结果。
(八)报到时间
通过积分入学电脑派位,派入我区公办、民办小学的随迁子女,具体报到时间将由思明区教育局另行通知,请派入公办、民办小学的随迁子女父母及时关注思明区教育局的相关通知。逾期未报到者,视为放弃就读思明区公办、民办小学的资格。






