
思明区:
| 思明区2019年秋季小学招生住宅地段划分一览表 | ||
| 学校 | 划片招生地段 | 所属社区居委会 |
| 观音山音乐学校 | 塔埔社区 | 塔埔社区居委会 |
| 观音山社区 | 观音山社区居委会 | |
| 观日路1-58号;望海路1-73号;吕岭路1721-1725单号;虎仔山路161、169号 | 何厝社区居委会(部分) | |
| 何厝 小学 | 何厝社区【其中观日路1-58号、望海路1-73号、吕岭路1721-1725单号;虎仔山路161、169号在观音山音乐学校】 | 何厝社区居委会(部分) |
| 岭兜佳园1-9号 | 岭兜社区居委会(部分) | |
| 厦门第二实验小学展城分校 | 原岭兜村集体经济组织中有股份的村民直系子女;岭兜一里158-162号、164-193号 | 岭兜社区居委会(部分) |
| 海峡国际社区;滨海名居。 | 前埔东社区(部分) | |
| 前埔 小学 | 统筹招生 | |
| 前埔北区小学 | 前埔北社区 | 前埔北社区居委会 |
| 莲成社区 【可在前埔北区小学或厦门第二实验小学展城分校选择报名】 | 莲成社区 | |
| 侨福社区 | 侨福社区居委会 | |
| 岭兜西一里1-16号(明发城),岭兜西二里1-14号(明发园);前埔路535号、537号 | 岭兜社区居委会(部分) | |
| 原前埔村集体经济组织中有股份的村民直系子女;莲前东路1051-1187单号。 | 前埔社区居委会(部分) | |
| 前埔南区小学 | 前埔南社区 | 前埔南社区居委会 |
| 前埔东社区【其中海峡国际社区、滨海名居在厦门第二实验小学展城分校】 | 前埔东社区(部分) | |
| 莲薇社区 | 莲薇社区居委会 | |
| 源泉山庄A地块(前埔六里1-20号) | 莲翔社区居委会(部分) | |
| 前埔西社区 | 前埔西社区居委会 | |
| 原前埔村集体经济组织中有股份的村民直系子女;文兴东五里1-18号(明发国际新城);前村埔路92-104双号(前景城);源泉海景公寓(前埔六里21号)、莲前东路1744号,前埔东路20号。 | 前埔社区居委会(部分) | |
| 思明区协和双语学校 | 万科金域蓝湾、万景公寓、泥窟和石村集体经济组织中有股份的村民直系子女【可在莲前小学或协和双语学校选报,若选报协和双语学校的学生超过该校片内生计划招生数的,则采用抽签方式确定录取,未抽中的回莲前小学就学】 | 万景社区居委会 洪文社区居委会部分 |
| 莲前 小学 | 洪文社区的莲前东路以北住宅 | 洪文社区居委会(部分) |
| 莲丰社区 | 莲丰社区居委会 | |
| 莲顺社区 | 莲顺社区居委会 | |
| 万景社区 | 万景社区居委会 | |
| 瑞景 小学 | 洪文社区的莲前东路以南住宅 | 洪文社区居委会(部分) |
| 莲翔社区【其中源泉山庄A地块(前埔六里1-20号)在前埔南区小学】 | 莲翔社区居委会(部分) | |
| 西林东路119号、131-153单号、165-173号、202-206双号(永裕花园)、295-413单号,云顶岩路30-34号、35-43单号;原农科所管辖地段(西林东路21号、莲前西路702号、708号);墩仔小区(西林东路1-7单号);云顶岩路45-47单号;禹州云顶国际(莲前西路710-736双号) | 莲云社区居委会(部分) | |
| 瑞景社区 | 瑞景社区居委会 | |
| 云顶 学校 | 统筹招生 | |
| 金鸡 亭小 学 | 莲怡社区 | 莲怡社区居委会 |
| 西林社区 | 西林社区居委会 | |
| 金鸡亭社区 | 金鸡亭社区居委会 | |
| 西林东里136-152号(香榭园);西林东里153-169号、194-209号(云顶花园);西林东里210-213、215-223、225-233、235-236号(云顶山庄) | 莲云社区居委会(部分) | |
| 五中小学部 | 莲西社区 | 莲西社区居委会 |
| 莲龙 小学 | 莲花五村社区 | 莲花五村社区居委会 |
| 龙山社区 | 龙山社区居委会 | |
| 华福社区 | 华福社区居委会 | |
| 莲花 小学 | 莲花北社区 | 莲花北社区居委会 |
| 香秀里1-79号 | 莲秀社区居委会(部分) | |
| 鹭江新城小学 | 莲秀社区【其中香秀里1-79号在莲花小学】 | 莲秀社区居委会(部分) |
| 莲坂村507、510—517号;嘉禾路92号;明发商业广场;嘉禾路130号(御园);嘉禾路116号之一;莲花南路7号。 | 盈翠社区居委会(部分) | |
| 厦门第二实验小学 | 盈翠里1-53号;盈翠里101-111(盈翠嘉园);玉荷里1-46号;映碧里1-42号;嘉禾路94号(新华书店);嘉禾路104—108双号(香江花园);嘉禾路112—116双号(阜康大厦);盈翠西路26号(盈翠大厦);涵光路1-19号;莲花南路22号。 | 盈翠社区居委会(部分) |
| 嘉滨 小学 | 长青社区 | 长青社区居委会 |
| 长青北里1号、65-75(世嘉花园)、81-120号、106-107号;长青路430号、451-530号、532-536号;湖滨北路175-181单号(英皇湖畔花苑);松柏路108-152双号;湖滨北路185—191单号(永升华庭);湖滨北路195-197单号(宝华花园);湖滨北路201号(宏业大厦);湖滨北路231-237单号(宏益大厦);湖滨北路243-275单号(锦绣广场);嘉禾路321-325单号(汇腾大厦);莲岳路100-106双号(含之号);中烟大厦(莲岳路108—118双号) | 松柏社区居委会(部分) | |
| 莲岳路169-171号(港龙新城)、175-177单号(金同花园);育秀里190-194号(住总佳苑);水岸筼筜(莲滨里35-36号) | 育秀社区居委会(部分) | |
| 松柏 小学 | 莲滨里8-22、25-27号,莲岳路189号(武夷工贸),仙岳路400-450双号(特运),体育路105-119(艺盛和海鸿花园)、137-149单号(艺盛和海鸿花园)、167-193单号(艺盛和海鸿花园)。育秀里41-58、87-98、102-105、108-118、141-189、201-218号 | 育秀社区居委会(部分) |
| 长青北里25-64号,莲岳路150—158双号。 | 松柏社区居委会(部分) | |
| 莲岳社区 | 莲岳社区居委会 | |
| 松柏 二小 | 屿后西社区 | 屿后西社区居委会 |
| 屿后社区 | 屿后社区居委会 | |
| 民立 二小 | 仙阁社区 | 仙阁社区居委会 |
| 西郭社区 | 西郭社区居委会 | |
| 仙岳社区的仙岳路以北的住宅 | 仙岳社区居委会(部分) | |
| 仙岳 小学 | 岳阳社区 | 岳阳社区居委会 |
| 仙岳社区的仙岳路以南的住宅;原来西郭四、五、六组(旧户口) | 仙岳社区居委会(部分) | |
| 滨北 小学 旧校区 | 官任社区 【可在滨北小学新校区或旧校区选择报名】 | 官任社区居委会 |
| 振兴社区 【可在滨北小学新校区或旧校区选择报名】 | 振兴社区居委会 | |
| 天湖路55-69单号(国贸花园)、83-87单号(开元检察、特贸);湖滨南路81-119单号,湖滨南路123-135单号;湖滨南路201号之一至之四、203-209单号 【可在滨北小学新校区或旧校区选择报名】 | 天湖社区居委会(部分) | |
| 滨北 小学 新校区 | 育秀里37-40号(育秀中心);蓝湾国际(体育路90—116双号);体育路2号、78号 | 育秀社区居委会(部分) |
| 金桥社区 | 金桥社区居委会 | |
| 槟榔 小学 | 湖光路79-87号,湖光路88-101号,凤屿路302-320双号。 | 湖光社区居委会(部分) |
| 槟榔社区 | 槟榔社区居委会 | |
| 湖明 小学 | 凤屿路2-6、15、26-32、36-74号,双涵路117-127号、双涵路16-40号(裕康花园),双涵原村社,湖滨南路328号之一至23号(税务和医药宿舍)、330-338双号、388、398号,厦禾路1009(造纸厂宿舍),湖滨南六里80-91号,厦禾路1017-1019单号;源昌商业中心(厦禾路999号);金鹏花园(厦禾路985、987号) | 双涵社区居委会(部分) |
| 湖光社区【其中湖光路79-87号、湖光路88-101号、凤屿路302-320双号在槟榔小学】 | 湖光社区居委会(部分) | |
| 莲兴社区 | 莲兴社区居委会 | |
| 湖滨东路72-174双号;凤屿路9、17-117单号;湖滨南路300-318双号;湖滨南五里1-25号(绿家园);禾祥东路57-93单号;佳祥花园(湖滨东路82-88双号) | 金祥社区居委会(部分) | |
| 滨东 小学 | 四里社区 | 四里社区居委会 |
| 禾祥东路11-55单号(含奔马新村二期),湖滨南路264-294双号,金榜路71-169单号、176-180双号,后埭溪路238-268双号,金象嘉园(湖滨南三里61-70号),湖滨东路77-83单号 | 金祥社区居委会(部分) | |
| 外国语附属小学 | 一里社区 | 一里社区居委会 |
| 湖滨南路220-248双号 | 滨中社区居委会(部分) | |
| 梧村 小学 | 梧村社区 | 梧村社区居委会 |
| 华星大厦(厦禾路913号、915号、湖滨东路2号);湖滨东路6-12双号、32-40双号(含40号之一二三四五六七)、46-54双号(含50号之一二三);厦禾路919号之一二三、925号之一二三四五六、927号之一二三;厦禾路931-939单号;禾祥东路168-170双号,禾祥东路172-188双号(源昌广场);鸿运大厦(湖滨东路66号、禾祥东路108号);厦禾路945-947单号(官邸大厦) | 双涵社区居委会(部分) | |
| 金榜山社区 | 金榜山社区居委会 | |
| 文屏路13-35单号、57-225单号;文屏路200-208双号 | 文屏社区居委会(部分) | |
| 文屏路7号;后埭溪路88-90双号;文屏一里1-23号(汇丰家园),文屏二里1-61号(金峰山庄)、83-86号(金峰山庄) | 文灶社区居委会(部分) | |
| 汇文路51-57、63—69号,湖滨中路2-88双号,厦禾路837-863单号,后埭溪路22-26双号、105-145单号,禾祥东路7-9单号 | 滨中社区居委会(部分) | |
| 人民小学浦南分校 | 浦南社区 | 浦南社区居委会 |
| 东坪社区 | 东坪社区居委会 | |
| 溪东社区 | 溪东社区居委会 | |
| 龙山桥社区 | 龙山桥社区居委会 | |
| 思明第二实验小学 | 万寿北社区 | 万寿北社区居委会 |
| 阳台山社区 | 阳台山社区居委会 | |
| 坑内路12-15号、18号、20(之一至之五)、28号、29号、36号;育青路1-5单号、7号之一、7号A幢、9号(铁路以东)、17-23单号、25-29单号、702号之一、之二、之三、之五;坑内路1-59号(不含12-15、18、20之一至之五、28、29、36号);文园路69-73单号、81-85单号;将军祠199-201单号。 | 坑内社区居委会(部分) | |
| 文屏路37号—55单号(领秀城);文屏路154—190双号 | 文屏社区居委会(部分) | |
| 文园雅阁(文塔路86-100双号),将军祠18-32号(双号),将军祠2、3、4、5、6、7、8、11、15、156号,文园路8、50、52、54、56、66、68号,文塔路1-51号(单号),文新13组,弘龙商业城(文塔里1-4号),厦禾路786-800号(双号),雅观园(将军祠33、35号),塔厝社1-88号,文塔苑(厦禾路784号富贵、钻石、荣华、翡翠楼),厦禾路722、772、774、776、778、780、784号,文秀阁(文塔里5-13号、文塔西路),将军祠50-58号,将军祠1、27、28、34、35、37、40、55、57、59、60-62号,文园新村(文塔里161-171号)。 | 西边社区居委会(部分) | |
| 厦禾路812-820双号,文园路1-57单号、59号(文园春晓),文屏巷15-61单号、20-72双号,文屏路6-10双号(双星楼台),文屏路14-122双号。 | 文灶社区居委会(部分) | |
| 湖滨 小学 | 天湖路2-36双号、天湖路38-40号(假日e时代)、天湖路42-50双号、天湖路77-79号(丽水华庭)、93-95单号(电力宿舍)、97-99单号(燃气公司)、101-115单号(佳苑星河);湖滨南路69号、71-79单号;白鹭洲路491-503单号(金秋豪园);豆仔尾3号;湖滨南路43-59单号。 | 天湖社区居委会(部分) |
| 湖滨南路66-84双号;美湖路7-147单号;禾祥西路134-341单号;白鹭洲路197-201单号;禾祥西路以北的斗西路140-200双号;豆仔尾170号。 | 美湖社区居委会(部分) | |
| 美仁前社后社;袁厝60-65、67、77号;厦禾路585-613单号;禾祥西184-194双号;皇家御城(白鹭洲路59-65单号) | 美仁社区居委会(部分) | |
| 希望社区 | 希望社区居委会 | |
| 后江社区 | 后江社区居委会 | |
| 湖滨社区 | 湖滨社区居委会 | |
| 公园 小学 | 厦禾路421-583单号;禾祥西路44-182双号;豆仔尾1-328单双号【不含豆仔尾3号、豆仔尾168号之二-之四和豆仔尾170号(之一至之四)】;禾祥西路以南的斗西路130-150双号、斗西路156、158号;美仁里50-62号、美仁里220-288号;美头山1-28号;华侨新村1-10号。 | 美仁社区居委会(部分) |
| 美仁新村1-37号,湖滨南路24-64双号,豆仔尾168号之二—之四、332-352双号,禾祥西路49-51单号。 | 美湖社区居委会(部分) | |
| 溪岸路16-234双号、57-169单号;溪岸街78号(美仁大厦);厦禾路390-624双号;禾太街114—116号;后河路1-135单号、2-70双号 | 溪岸社区居委会(部分) | |
| 公园东路30-124双号,溪岸街11-19单号,亿力百家苑(溪岸街60-70双号);白鹤山路3-48号,白鹤路1-47号、鹤寿路26号,厦禾路630-700双号。 | 深田社区居委会(部分) | |
| 厦禾路690-698双号,后江埭48号,西边社1-60号,将军祠67、68、71、72、74号,五交宿舍(将军祠132-137号),将军祠83、84、93、94、141-148、109、118-124、131、159、176-197号,宝成花园(将军祠149-151号),文园路72-76号、将军祠158号,电台山1-30号,文园路90号;文馨园(文园路82号-88号)。 | 西边社区居委会(部分) | |
| 故宫 小学 | 厦禾社区【其中东方时代广场(湖滨西路12、16、18号)、源昌国际城(厦禾路261-271单号、小学路163、165号)在大同小学】 | 厦禾社区居委会(部分) |
| 禾祥西社区 | 禾祥西社区居委会 | |
| 西堤南里1-16号;鹭江道93-97单号(国贸金海岸)、269、275号;湖滨西路81-87单号(慧景城)。 | 小学社区居委会(部分) | |
| 大同 小学 | 小学社区【其中西堤南里1-16号;鹭江道93-97单号(国贸金海岸)、269、275号;湖滨西路81-87单号(慧景城)在故宫小学】 | 小学社区居委会(部分) |
| 小打铁1-33单号、2-26双号;开平路1-63单号,2-80双号;厦禾路126-248双号;厦禾巷1-25单号、2-34双号;开元路191-285单号;道平路1-31单号、4-10双号;八卦埕1-45单号,2-32双号;十一间1-45单号、2-4双号;南猪行1-85单号、6-64双号;九条巷1-25单号、2-82双号;夹舨寮1-87单号、4-42双号。 | 营平社区居委会(部分) | |
| 东方时代广场(湖滨西路12、16、18号);源昌国际城(厦禾路261-271单号、小学路163、165号) | 厦禾社区居委会(部分) | |
| 开禾 小学 | 统筹招生 | |
| 民立 小学 | 中山社区 | 中山社区居委会 |
| 营平路3-55单号、2-80双号;古营路1-55单号、2-60双号;第八市场1-43单号、2-38双号;河仔乾1-41单号、2-72双号、58号;开禾路2-140双号;开元路103-189单号 | 营平社区居委会(部分) | |
| 文安社区 | 文安社区居委会 | |
| 鹭江道社区 | 鹭江道社区居委会 | |
| 思北 小学 | 双莲池社区 | 双莲池社区居委会 |
| 霞溪社区 | 霞溪社区居委会 | |
| 大同社区 | 大同社区居委会 | |
| 园南 小学 | 公园南路1-129单号;玉滨城三期(公园南路53-57单号);北砖仔埕2-31单号、12-26双号;新华路49-75单号【不含新华路65】;石路街2-55号【不含石路街24号之一、24号之二、28、30号】;同安路11号;同安里3号、同安里3号之二、之三;镇海明珠(兴华路29-31单号);万仕嘉园(西山路8号)。 | 虎溪社区居委会(部分) |
| 华新路9-41单号、8-52双号;公园西路3-85单号、2-18双号;北门外街1-25单号、8-134双号;草埔尾1-19单号、4-18双号;厦禾路以南的斗西路2-90双号、1-173单号;出米岩8-50双号、35-45单号;公园南路2-38双号;玄妙巷2-72号;斗涵巷2-57号;公园北路2-80双号、3号;北烘炉埕2-15号。 | 溪岸社区居委会(部分) | |
| 深田路1-59号,光荣路1-3号、6-54号,百家村7-57号、10-72号,东门路3号、4-56号,东门北里1-2号,东门南里1-5单号、2-4双号,协和2-4号,尚武路1-54号,合群路2-40号,园东里1-9号,民治路1-3号、4-12号,中兴路1-73号、2-42号、共和路1-17号、2-22号、和衷里1-5号、兴中路3号、新德路2-20,维新路1-19号,自强路1-25号、2-18号,蓼花路2-20号,虎园路16-24双号,文园路94-98号,永安里5-11号;图强路11号、13号;复兴路16、34号。 | 深田社区居委会(部分) | |
| 文园路93-101单号,育青路2-6双号、8号之一、9号(铁路以西)、11-15单双号、16-42双号、31-37单号 | 坑内社区居委会(部分) | |
| 市实 验小 学 | 图强路1—10号、12、14、15、17号 | 深田社区居委会(部分) |
| 白鹿路1、53、55、57、59、61、63、65号;虎园路1、2、5、6、6号之一、6号之四、7、9、10、11、13、19号;虎溪岩路1、2、3、6、7、8、10、11、17、19、21、23、25、27号;励志路1、2号;励志里1、2、3、4、6、8、10号;兴华路1号、1号之一、1号之二、1号之三、3、4、5、6、6号之一、7、7号之一、9、11、15、17、19、21、23、25、27号;信义里1、5、5号之一、7、8、10、10号之一、12、14、16号;忠孝里2号、8号、9号;同安路1、2、3、4、5号;同安里3号之一、5号;石路街24号之一、24号之二、28、30号;福华里7号;新华路65号;木履桥1号;紫云岩营房;天界路营房;西山部队营房 | 虎溪社区居委会(部分) | |
| 群惠 小学 | 思南社区【其中寿山路2-16号片区在思明小学】 | 思南社区居委会(部分) |
| 镇海社区 | 镇海社区居委会 | |
| 仁安社区 | 仁安社区居委会 | |
| 文安 小学 | 统筹招生 | |
| 思明 小学 | 南华社区 | 南华社区居委会 |
| 巡司顶社区 | 巡司顶社区居委会 | |
| 福海社区 | 福海社区居委会 | |
| 沙坡尾社区 | 沙坡尾社区居委会 | |
| 蜂巢山社区 | 蜂巢山社区居委会 | |
| 鸿山社区 | 鸿山社区居委会 | |
| 寿山路2-16号 | 思南社区居委会(部分) | |
| 定安 小学 | 统筹招生 | |
| 演武 小学 | 下沃社区 | 下沃社区居委会 |
| 演武社区 | 演武社区居委会 | |
| 白城社区【不含博海豪园】 | 白城社区居委会(部分) | |
| 演武 二小 | 曾厝垵社区 | 曾厝垵社区居委会 |
| 上李社区 | 上李社区居委会 | |
| 白城社区,博海豪园 | 白城社区居委会(部分) | |
| 滨海 小学 | 黄厝社区 | 黄厝社区居委会 |
| 人民 小学 | 内厝社区、龙头社区,若有空余学额,则面向思明区招收本区户籍适龄儿童 | 内厝、龙头社区居委会 |
湖里区:

备注:片区招生对象的界定:
(1)片区招生对象必须符合“两一致”,即适龄儿童与父(母)户口一致,实际居住地与户口所在地一致(指适龄儿童及其家长在其户口所在地招生片区内的房产是实际住所)。
(2)片区内招生对象所落户口的截止日期为2019年7月8日。超过截止日期才取得户口的适龄儿童由区教育局统筹安排入学。
翔安区:
学校 | 招生片区 | 学校 | 招生片区 |
大嶝中心 小学 | 田墘、山头、东埕、北门社区 | 彭厝学校 小学部 | 彭厝社区 |
双沪小学 | 双沪、浔堀、嶝崎社区 | 舫山小学 | 五星(324国道以南)、五美、后亭(324国道以南)、友民、三乡、后滨社区 |
阳塘小学 | 阳塘社区 | 马巷中心小学 | 舫阳、坪边、古垵、溪上、店头庄、内田社区、锦绣祥安、万科、龙翔峰景小区 |
小嶝小学 | 小嶝社区 | 郑坂小学 | 郑坂、后莲社区 |
新店中心 小学 | 翔城国际小区,鼓锣、前浯、钟宅、浦边社区 | 琼头小学 | 琼头社区、陈新社区新宅 |
莲河小学 | 莲河社区 | 第五实验小学 | 亭洋社区、山亭社区 |
霞浯小学 | 霞浯社区 | ||
沙美小学 | 沙美社区 | 井头小学 | 井头社区、陈新社区陈头自然村 |
珩厝小学 | 珩厝、霄垄社区 | 路山小学 | 曾林社区后垵、路山头社区 |
东园小学 | 东园社区 | 何厝小学 | 何厝社区 |
吕塘小学 | 大宅、吕塘社区 | 海滨小学 | 西炉社区、赵厝社区、同美社区 |
茂林小学 | 茂林社区 | 逸夫小学 | 洪溪社区 |
溪尾小学 | 溪尾、陈塘社区 | 沈井小学 | 沈井社区 |
翔安区教师进修附小 | 洪前社区、莲花尚城小区、联合博学园小区、洪前安置房 | 后亭小学 | 五星社区(324国道以北)、后亭社区(324国道以北),桐梓新村、海峡商贸城、翔林夏都及海翼小区 |
洪厝小学 | 洪厝社区 | 萃英小学 | 桐梓、曾林社区 |
许厝小学 | 炉前、下后滨、下许、安山社区 | 蔡浦小学 | 蔡浦社区 |
刘五店小学 | 刘五店社区 | 后许小学 | 后许社区 |
东界小学 | 东界社区 | 垵边小学 | 垵边、前庵社区 |
和风小学 | 原浦园小学片区(浦园社区)、西滨社区,半岛祥湾、翡丽湾小区、 | 城场小学 | 城场社区 |
欧厝小学 | 欧厝、沃头社区 | 窗东小学 | 窗东社区 |
后村小学 | 后村社区 | 逸夫小学内官教学点 | 内官社区 |
蔡厝小学 | 蔡厝社区 | 内垵小学 | 内垵社区(含下庄自然村) |
学校 | 招生片区 | 学校 | 招生片区 |
第一实验小学 | 新兴、新店社区、首开领翔国际、泰禾红门小区,东坑、湖头村、翔安南区安置房小区 | 金山小学 | 市头社区、西坂社区(含下坂、西亭自然村)
|
外国语翔安附属学校 | 祥吴社区、美地雅登小区、汇景新城小区、翔安北区安置房小区、宝嘉誉园小区、春江里居住区、朱坑村 | 第二实验小学 | 黎安社区、后滨安置房、黎安小镇小区、中骏蓝湾尚都小区
|
内厝中心 小学 | 上塘社区(西塘、上塘、内厝、蔡厝口、顶内田),霞美村(霞美店、塘头、后坑)
| 厦门五缘实验学校翔安分校小学部 | 村尾村、面前埔村、新圩社区、龙新居委会、东陵社区下洋、树兜自然村、马塘村、乌山村松管院自然村 |
黄厝小学 | 黄厝村(黄厝、东烧尾、莲塘边、周后) | 新圩中心小学 | 中澳城 |
鲁藜小学 | 许厝村(许厝、后房、许山头、敦后、蔗下),农场(后田) | 古宅小学 | 古宅村、后亭村、大帽山罗田自然村 |
光华小学 | 莲前村(莲前、莲后、蔡塘、东山、斗门、张厝、溪边后、院内) | 后埔小学 | 后埔村 |
翔东小学 | 曾厝村(曾厝),官路村(坝上陈、官路、马池内),美山村(美山、营上、坝上许、美仙庐),赵光村(赵光、东界) | 金柄小学 | 金柄村 |
莲塘小学 | 莲塘村(莲塘、宏路、东光、店头),琼坑村(琼坑、花枞) | 凤路小学 | 凤路村 |
官塘小学 | 新安村(新安、茂前、官塘、面前山、田中央) | 帽山小学 | 乌山村 |
宽裕小学 | 前安村(小盈、上沙溪、下沙溪、小路边、蔡宅、洋板、美洋、前安),鸿山村(古山、古店、前宅、林下、黄山前、小光山、内头),后垵村(后垵) | 云头小学 | 云头村 |
上宅小学 | 上宅村 | ||
锄山小学 | 锄山村(大乡、屏乡、松后) | 诗坂小学 | 诗坂村、东寮社区铺内自然村 |
大帽山小学 | 大帽山农场 | 东陵小学 | 东寮社区(含院西、井上、蒋尾、岩后) |
庄垵小学 | 庄垵村 | 桂林小学 | 桂林村 |
新翔小学 | 东方新城 | ||
备注:首开领翔上郡片区学校规划为新溪尾小学,符合“两一致”的业主子女今年过渡期内可向新翔小学申请就学;招商雍华府片区学校规划为宋坂小学,符合“两一致”的业主子女今年过渡期内可向第一实验小学申请就学;中澳城片区学校为何宅小学,符合符合“两一致”的业主子女今年过渡期内可向新圩中心小学申请就学。
2019年翔安区进城务工人员随迁子女小学招生片区划分一览表
学校 | 招生片区 | 学校 | 招生片区 |
双沪小学 | 新店大嶝片区
| 郑坂小学 | 马巷内厝片区
|
阳塘小学 | 琼头小学 | ||
小嶝小学 | 翔安区第五 实验小学 | ||
莲河小学 | |||
霞浯小学 | 井头小学 | ||
沙美小学 | 路山小学 | ||
珩厝小学 | 何厝小学 | ||
东园小学 | 海滨小学 | ||
吕塘小学 | 逸夫小学 | ||
茂林小学 | 沈井小学 | ||
溪尾小学 | 后亭小学 | ||
洪厝小学 | 萃英小学 | ||
刘五店小学 | 蔡浦小学 | ||
东界小学 | 后许小学 | ||
欧厝小学 | 垵边小学 | ||
浦边小学 | 内官小学 | ||
后村小学 | 内垵小学 | ||
蔡厝小学 | 窗东小学 | ||
翔安区教师进修附小 | 金山小学 | ||
彭厝学校 小学部 | |||
学校 | 招生片区 | 学校 | 招生片区 |
黄厝小学 | 马巷内厝片区
| 古宅小学 | 新圩大帽山片区
|
鲁藜小学 | 后埔小学 | ||
光华小学 | 金柄小学 | ||
翔东小学 | 凤路小学 | ||
莲塘小学 | 帽山小学 | ||
官塘小学 | 云头小学 | ||
宽裕小学 | 上宅小学 | ||
锄山小学 | 诗坂小学 | ||
大帽山小学 |
新圩大帽山片区
| 东陵小学 | |
庄垵小学 | 桂林小学 |
同安区:
学 校 | 服 务 区 |
一中滨海校区小学部 | 欣盛丰森林海、金帝中洲滨海城、特房银溪墅府(银溪墅府在建的C1、C2、C3、C4、C5、C6地块的楼盘) |
实验中学小学部 | 东海社区:具体包括恒亿尚品湾,国贸金沙湾,溢翔首府居住小区三个楼盘 |
第一实验小学 双溪校区 | 1.五甲村,包括看守所宿舍楼、东溪花园、五福楼、畜牧站大院内对外经济商品楼、林业局宿舍楼、为和楼;2.后炉社区中的北镇一里、北镇二里、崎街仔、北镇巷、后炉街、后炉里、后炉宫、太守巷、十字巷、刹口庙、果子园、常青路(部分),包括小坪水库宿舍楼、东溪花园、同顺公寓、祥福阁、北星花园、印发花园、后炉花园、后炉新村、土产楼、为民楼、为安楼、银星花园、新银楼。3.三秀社区(部分)、同新社区(部分),包括银城佳园、华泰广场、南门新村、东溪新村 |
第一实验小学 西洋校区 | 1.西洋村;2.宋宅村下许里;3.香溪社区:具体包括禹洲溪堤尚城1、2、3、4、5、6、7号地块,鸿梅花园,五显镇政府集资楼,五显镇教师集资楼居住小区 |
第二实验小学 | 1.祥平社区,包括邮电新村、鹭洲花园、鸿福新村、和力花园、银兴楼、福星楼、祥云楼、祥和楼、祥安楼、得月楼、向阳楼、银益楼、莲兴楼等居住小区;2.西溪社区,包括祥福花园、水湾清城、西溪花园、新城花园、银鹭苑、同成园、祥发楼、佳成公寓等居住小区;3.陆丰社区,包括中福花园、联谊花园、运发公寓、船舶宿舍、同兴楼、银福小区、华清中心城、祥顺新村、大唐世家<一、二期>、富贵家园<1、2号楼>、荣发新村等居住小区;4.祥桥社区祥路里、霞路里(西溪社区辖区内)、莲湖里、外较场里;5.阳翟社区的西亭;6.“金利蓝湾新城”、“锦辉国际”、“银溪春墅”和“商会安置房”居住小区 |
第三实验小学 | 1.芸溪居住公园小区;2.富贵家园1期,祥富佳园,国建瑞祥家园、古龙·翰林阁、古龙·水岸华庭;3.祥桥芸溪里;4.华森国际、公园道一号、厦航高郡和祥郡;5.祥桥社区古溪里原住民 |
教师进修学校 附属小学 | 1.东山社区社坛、双圳头、后亭、下间、大学、埔地、北门里;2.朝元社区洋板、下埕、田中央、西池里、白礁;3.西池社区西池一里、西池二里,包括阳光清净小区、尚美花城小区、西池小区、育安楼、祥业、祥乐、祥安、祥居、利祥、政协AB、汀溪供销、卫生AB、交通宿舍楼、西城晶华、东山综合楼;4.北门社区包括城北新村、汀溪水库宿舍楼、长城花园、和祥楼 、汽车队宿舍;5.保障性住房 |
岳口小学 | 1.碧岳社区铺前里、岳口里、华福楼、佳和楼;2.溪边社区溪边街、凤山一里,汇川苑、银鹭苑、温泉公寓、双溪公寓、裕景新城、凤凰城小区、同城湾小区;3.凤山社区凤山二里、岳东里、九曜山里,岳口小区、古龙御园、锦绣江南、银华新村、莲福广场、同福苑、银星商厦、银佳楼、凤岳楼、竹坝综合楼、恒发楼、银湖花园。4.顶溪头社区 |
阳翟小学 | 1. 阳翟社区圳岸里、二房三里、下店尾里、土楼里、东亭里、昭晖里、双溪口里、泥山里;2. 祥晖社区银城明珠、大唐六期、温馨佳苑、欣发小区、百仕小区和同兴小区;3.教师集资楼、铁道部十七局宿舍楼和西柯镇政府集资楼 |
西柯第二中心小学 | 潘涂社区向北厝里、店头里、砖仔埕五柱里、其池尾里、后庄里、红墩里、前后柱里、中厝里、丁字街、山头里 |
新城小学 | 潘涂社区三落里、前宅里、向东里、下栏里、四口灶;2.洪塘头社区:霞阳一里、霞阳二里(孤单厝)、蔡店;3.原乡园墅小区、海尚国际小区、等 |
洪塘头小学 | 1.洪塘头社区霞尾、上店、刘山、刘埭、洪塘头前社、洪塘头后社、塘边;2.美人山社区(禹洲大学城);3.彩虹湾佳园 |
新星小学 | 后宅社区及后宅社区内的工业区公寓楼,梧侣社区周边楼盘(禹州阳光花城、汉景嘉园、新景.城市天娇等) |
西塘小学 | 西塘社区及附近工业区等 |
滨城小学 | 浦头社区、吕厝社区 |
柑岭小学 | 柑岭社区 |
西洪塘小学 | 西洪塘村 |
新辉小学 | 1.湖垵社区;2.四口圳社区 |
官浔小学 | 1.官浔社区西官浔、东官浔、官田洋;2.桃园山庄(一、二期); 3.环东海域金边工程官浔项目(一)、项目(二)等 |
大同第二中心小学 | 1.古庄社区;2.古庄新城小区;3.大溪地小区。4.朝元社区田厝;5.菲矿小区,朝元综合楼,洋坂里的解困房(3栋)、电力宿舍楼(4栋)、保险宿舍(2栋)、公安集资楼(3栋)、交警宿舍楼、盐务宿舍楼(3栋)、良种场宿舍楼、林业局宿舍楼、古庄里教育集资楼、交通局集资楼、农业局集资楼、人事局集资楼 |
大同中心小学 | 1.城西社区(城西一里、城西二里、振兴小区、金安、银安大厦);2.西安社区(居安里、舒安里、西安苑、锦华金都);3.同新社区部分(西安广场、松柏林街、大横街);4.钟楼的西面即钟楼的路对面的三秀南里(如三秀南里的17-21梯)、三秀新城①②号楼、银城商厦;5.长青路部分(同安中医院、磐金商城);6.朝元社区埕西里、小西门里 |
大同东宅小学 | 东宅村 |
大同康浔小学 | 1.康浔村;2.下溪头村 |
大同田洋小学 | 田洋村 |
祥平中心小学 | 1.祥桥村祥路顶里、程厝里、后厝里、后沟里、三香里;2.住宅小区:佳展楼、同安人家、大唐三期、新安楼、新都花楼、嘉盛楼、银环佳园、凤祥别墅区、三香电力宿舍楼、农械厂宿舍楼、皮肤医院宿舍楼、兴发楼、上院、同城四季、中央天悦等;3.杜桥村、杜桥教育集资楼 |
祥平溪声小学 | 溪声村 |
祥平过溪小学 | 过溪村 |
祥平凤岗小学 | 凤岗村 |
祥平卿朴小学 | 卿朴村 |
祥平瑶头小学 | 瑶头村 |
祥平西湖小学 | 西湖村 |
洪塘中心小学 | 1.龙泉村;2.洪塘村洪塘里及下刘里 |
洪塘郭山小学 | 郭山村 |
洪塘苏店小学 | 苏店村 |
洪塘三忠小学 | 三忠村 |
洪塘新霞小学 | 新霞村 |
洪塘埔后小学 | 1.埔后村埔后里;2.塘边村面前里、塘边里、御上山里;3.三忠村沟墘里 |
洪塘下墩小学 | 1.下墩村塔尾后里、大埕东里、大埕宫里、大埕西里、渔池墘里;2.塘边村山仔后里 |
洪塘大乡小学 | 1.大乡村大乡里、顶厝里、下厝里、后房里;2.龙东社区;3.龙西社区 |
洪塘浔江小学 | 石浔社区 |
洪塘苏厝小学 | 1.苏厝村大乡上里、大乡下里、尾厝里、新宅里、白石里;2、洪塘村埔下里 |
洪塘新学小学 | 新学村 |
洪塘新厝教学点 | 新厝村 |
五显中心小学 | 下峰村寨阳、美珠堂、下欧坑、新泉、上峰、下峰、新丰 |
五显布塘小学 | 布塘村 |
五显店仔小学 | 店仔村 |
五显竹山小学 | 1.溪西村;2.竹山村 |
五显后垄小学 | 后垄社区 |
五显军村小学 | 1.军村村;2.后塘村的过溪里 |
五显宋宅小学 | 1.宋宅里、宋南里、大泉里;2.塘边里、垵炉里、马塘里、上厝里、潘厝里;3.五显宫里 |
五显后塘小学 | 后塘村 |
五显振群小学 | 1.明溪村;2.三秀山村 |
五显四林小学 | 四林村 |
汀溪学校小学部 (汀溪中心小学) | 1.隘头村;2.堤内村、半岭村、前格村和路下村(三至六年级);3.褒美村部分自然村(具体为褒美村的下田洋、路岭、西坑、西坑共和、尖仔山自然村) |
汀溪新路教学点 | 路下村(一至二年级) |
汀溪希小教学点 |
|
汀溪前格教学点 |
|
汀溪半岭教学点 |
|
汀溪堤内教学点 |
|
汀溪褒美小学 | 1.褒美村九房头、圳口尾、下埕、中甲、南洋、观石内、车田、大埔内、峋内、五云自然村;2.古坑村(三至六年级) |
汀溪古坑教学点 | 古坑村(一至二年级) |
汀溪西源小学 | 1.西源村;2.荏畲村、顶村村 |
汀溪建新教学点 | 荏畲村(一至二年级) |
汀溪顶村教学点 |
|
汀溪五峰小学 | 1.五峰村;2.造水村、汪前村、林场 |
汀溪造水教学点 | 造水村(一至二年级) |
汀溪汪前教学点 |
|
莲花中心小学 | 1.美埔村;2.溪东村;3.上陵村、罗溪村、淡溪村、军营、西坑、白交祠村、水洋村(三至六年级) |
莲花上陵教学点 | 上陵村(一、二年级) |
莲花罗溪教学点 | 罗溪村(一、二年级) |
莲花军营教学点 | 军营村(一、二年级) |
莲花淡溪教学点 | 淡溪村(一、二年级) |
莲花白交祠教学点 | 白交祠村(一、二年级) |
莲花西坑教学点 | 西坑村(一、二年级) |
莲花小学 | 莲花村 |
莲花后埔村小学 | 后埔村村 |
莲花河田小学 | 1.蔗内村;2.内田村(三至六年级) |
莲花内田教学点 | 内田村(一、二年级) |
莲花栋佐小学 | 窑市村 |
莲花云洋小学 | 云洋村 |
莲花云埔小学 | 云埔村 |
莲花澳溪小学 | 澳溪村 |
莲花小坪小学 | 1.小坪;2.尾林村 |
莲花水洋教学点 | 水洋村(一、二年级) |
莲花白沙仑小学 | 白沙仑农场 |
新民中心小学 | 乌涂社区 |
新民湖柑小学 | 湖柑村 |
新民艺力小学 | 洋厝埔村 |
新民西山小学 | 西山村 |
新民蔡宅小学 | 蔡宅村 |
新民禾山小学 | 禾山社区 |
西柯中心小学 | 1.西柯社区;2.下山头社区 |
西柯西浦小学 | 西浦村 |
西柯埭头小学 | 埭头社区 |
西柯丙洲小学 | 丙州社区 |
西柯美星小学 | 美星村尾厝、坑内自然村 |
凤南中心小学 | 1.土楼村;2.大埔村 |
凤南新塘小学 | 新塘村 |
凤南后坂小学 | 后坂村 |
凤南南山小学 | 南山村 |
竹坝学校 | 竹坝经济技术开发区 |
梧侣学校 | 1.梧侣社区;2.禹州阳光花城、汉景嘉园、新景.城市天骄等 |
后田学校 | 1.后田社区;2.洪塘头社区东亭;3.星海湾(和谐天下)别墅等 |
备注:1.按就近入学原则,城区学校以道路、溪、河为界划片招生;
2.各校施教片区原则上含所在村居范围内〈城区除外〉的楼盘;
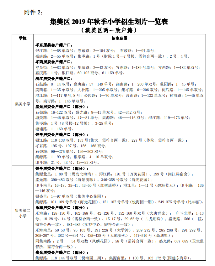
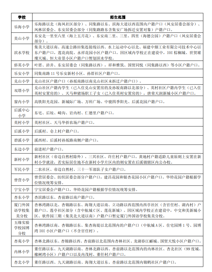
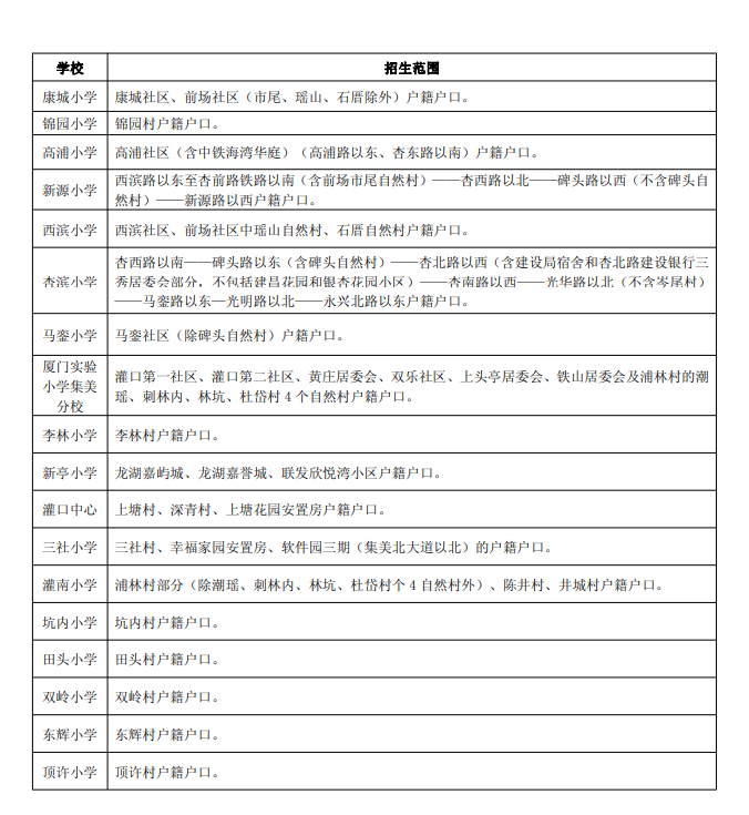
集美区



海沧区:
学校 | 招生范围 | 备注 | |||
北京师范 大学厦门海沧 附属 学校 | 未来海岸校区 | 1.贞庵村、后井村符合条件的户籍适龄儿童; 2.兴港路以东、海沧大道以西、角嵩路以南、建港路以北区域内符合条件的户籍适龄儿童(未来海岸浪琴湾、蓝月湾、碧海湾、鹭景湾、云樽、海岸明珠、汇景雅苑、汇景佳园、蓝屿、宏大、海湾锦园、星园美地、凌波、三源弘、金桥苑、金城湾、水云湾、金华楼、金屿楼); 3.京口岩小区符合条件的户籍适龄儿童。 |
| ||
体育中心校区 | 南海三路以南,角嵩路以北区域内符合条件的户籍适龄儿童(未来橙堡、蓝水郡、华侨金海岸、领海、水岸名筑、天峰、尊海、天源)。 |
| |||
厦门外国语学校海沧附属学校 | 1. 渐美村、温厝社区符合条件的户籍适龄儿童; 2.钟山社区部分符合条件的户籍适龄儿童; 3.古楼农场、海沧农场符合条件的户籍适龄儿童; 4.南海三路以北、钟林路、海林路以西、马青路以南区域内符合条件的户籍适龄儿童(华澳、锦辉、广场湖畔、天御、天成、兴港、天湖)。 |
| |||
延奎实验小学 | 海达校区 | 钟林路、海林路以东,海裕路以西,马青路以南, 滨湖北路以北区域内符合条件的户籍适龄儿童。 |
| ||
钟山校区 | 1. 西雅图小区符合条件的户籍适龄儿童; 2. 钟山社区部分符合条件的户籍适龄儿童; 3. 不完全符合海达校区片区招生条件的户籍适龄儿童。 | 因延奎实验小学钟山校区重建工作尚未完成,2019年秋季,该校区符合“两一致”的片内户籍适龄儿童全部纳入延奎实验小学海达校区统筹招生。 | |||
育才小学 | 1.石塘村、刘山村、埭头新村符合条件的户籍适龄儿童; 2.海裕路以东,滨湖路以西,滨湖北路以北、沧虹路以南区域内符合条件的户籍适龄儿童(金龙商城、兴海苑、祥庆花园、王子广场); 3.石塘村水头社、水头新村、排头新村、东坑社部分符合条件的户籍适龄儿童。 |
| |||
天心岛小学 | 1.滨湖路以东,海沧大道以西,沧林东路以南,东屿一路以北区域内符合条件的户籍适龄儿童(绿苑小区、绿苑商城、绿苑海景国际、天心岛小区、旭日海湾、海岸一号、新宝成、金海华景、海景奥斯卡、鼓浪湾、加州海岸、一号公馆); 2.东屿社区符合条件的户籍适龄儿童。 |
| |||
厦门双十中学海沧附属学校 | 1.沧林东路以北区域内符合条件的户籍适龄儿童(金海苑、海上明珠、滨海阳光、绿苑新城、滨海上城、蓝湾半岛、彼岸、维多利亚); 2.石塘村水头社、水头新村、排头新村、东坑社部分符合条件的户籍适龄儿童。 |
| |||
海沧中心 小学 | 1.海沧社区、海沧居委会符合条件的户籍适龄儿童; 2.囷瑶村北市社、山仰社、大埭社部分符合条件的户籍适龄儿童。 |
| |||
锦里小学 | 锦里村符合条件的户籍适龄儿童。 |
| |||
青礁小学 | 青礁村符合条件的户籍适龄儿童。 |
| |||
华中师大海沧附属小学 | 1.囷瑶村符合条件的户籍适龄儿童; 2.囷瑶村北市社、山仰社、大埭社部分符合条件的户籍适龄儿童; 3.临港新城符合条件的户籍适龄儿童。 |
| |||
鳌冠学校 | 1.鳌冠社区符合条件的户籍适龄儿童; 2.东方高尔夫小区符合条件的户籍适龄儿童。 |
| |||
海沧区教师进修学校附属学校 | 霞光校区 | 1.霞阳社区部分符合条件的户籍适龄儿童; 2.万科城、禹州高尔夫、融侨观邸、海尔华玺符合条件的户籍适龄儿童。 |
| ||
霞阳校区 | 1.霞阳社区部分符合条件的户籍适龄儿童; 2.新光路以东、新阳大桥以西、阳顺路以北区域内符合条件的户籍适龄儿童(兴旺广场小区、金茗花园、许厝社)。 |
| |||
新江中心 小学 | 1.新垵村部分符合条件的户籍适龄儿童; 2.海新路以东、新光路以西、阳顺路以北区域内符合条件的户籍适龄儿童(名仕阁)。 |
| |||
海沧第二 实验小学 | 1.祥露社区符合条件的户籍适龄儿童; 2.正顺花园符合条件的户籍适龄儿童; 3.新垵村部分符合条件的户籍适龄儿童; 4.新景路以西区域内符合条件的户籍适龄儿童(青春海岸、厦门院子、阳光公寓、春江彼岸); 5.海投第一湾符合条件的户籍适龄儿童。 (因庚西小学(项目名称)在建设中,还未投入使用,海投第一湾符合条件的户籍适龄儿童暂划片二实小,待庚西小学投入使用后,当年符合条件的户籍适龄儿童划片庚西小学)。 |
| |||
东师理想厦门海沧东孚实验小学 | 莲花社区、寨后社区、山边社区、过坂社区符合条件的户籍适龄儿童。 |
| |||
洪塘学校 | 1.洪塘村符合条件的户籍适龄儿童; 2.天竺、佳鑫、佳宏花园符合条件的户籍适龄儿童; 3.过芸溪小区符合条件的户籍适龄儿童。 | 洪塘学校为新建九年一贯制学校。 | |||
鼎美小学 | 鼎美村、后柯村部分符合条件的户籍适龄儿童。 |
| |||
东埔小学 | 1.东埔社区符合条件的户籍适龄儿童; 2.第一农场部分符合条件的户籍适龄儿童。 |
| |||
贞岱小学 | 贞岱村符合条件的户籍适龄儿童。 |
| |||
凤山小学 | 凤山社区符合条件的户籍适龄儿童。 |
| |||
东瑶学校 | 东瑶村符合条件的户籍适龄儿童(东瑶村西园社、东瑶村水头社符合条件的户籍适龄儿童除外)。 |
| |||
芸美小学 | 1.芸美村、东瑶村西园社、东瑶村水头社符合条件的户籍适龄儿童; 2.第一农场部分符合条件的户籍适龄儿童; 3.鼎美村、后柯村部分符合条件的户籍适龄儿童; 4.佳隆花园符合条件的户籍适龄儿童; 5.尚书房、新阳保障性住房符合条件的户籍适龄儿童。 (因海沧第一实验小学(项目名称)尚在建设中,还未投入使用,尚书房、新阳保障性住房符合条件的户籍适龄儿童入学片区暂划入芸美小学,待海沧第一实验小学建成投入使用后,当年符合条件的户籍适龄儿童划片海沧第一实验小学)。 |
| |||
市属小学:
新翔小学:
1.东方新城
实际居住在东方新城且持有东方新城产权,或者实际居住在东方新城且持有东方新城房屋的三类合同之一(即购房合同、拆迁安置合同、厦门市住房保障管理中心租赁合同)的适龄儿童。
2.首开领翔上郡
根据《翔安区教育局关于印发厦门市翔安区2017年秋季小学招生工作意见的通知》(厦翔教【2017】58号文)“翔安区首开领翔上郡片区学校规划为新溪尾小学,符合‘两一致’的业主子女3年过渡期内(2017年、2018年、2019年)在新翔小学有空余学位的情况下可向新翔小学申请就学”。
厦门五缘实验学校
源昌宝墅湾、源昌鑫海湾、联发五缘湾Ⅰ号、亿力悦海、国贸润园、新景国际外滩、中铁元湾等七个楼盘
厦门实验小学
图强路1—10号、12、14、15、17号;白鹿路1、53、55、57、59、61、63、65号;虎园路1、2、5、6、6号之一、6号之四、7、9、10、11、13、19号;虎溪岩路1、2、3、6、7、8、10、11、17、19、21、23、25、27号;励志路1、2号;励志里1、2、3、4、6、8、10号;兴华路1号、1号之一、1号之二、1号之三、3、4、5、6、6号之一、7、7号之一、9、11、15、17、19、21、23、25、27号;信义里1、5、5号之一、7、8、10、10号之一、12、14、16号;忠孝里2号;同安路1、2、3、4、5号;同安里3号之一、5号;石路街24号之一、24号之二、28、30号;福华里7号;新华路65号;木履桥1号;紫云岩营房;天界路营房;西山部队营房。





