
2022年进城务工人员随迁适龄子女申请就读思明区小学一年级积分入学指南
1.思明区2022年进城务工人员随迁适龄子女(含随迁残疾子女,以下简称随迁子女)申请就读思明区小学一年级积分入学的政策在哪里公布?
答:思明区关于随迁子女积分入学相关政策和通知都在“思明区人民政府网”(http://www.siming.gov.cn)“信息公开”栏目里的“教育”板块对外公布,也在“厦门思明教育”微信公众号(微信号:xiamensimingjiaoyu)对外公布,请家长及时关注。
2.在哪里报名参加思明区随迁子女积分入学?
答:要申请参加思明区随迁子女积分入学的家长,须按规定时间登入“i厦门服务平台”(https://ixm.xm.gov.cn),进入“积分入学”选择“思明区”进行网上报名。
●温馨提示:思明区只受理网上报名,不受理线下的现场报名。
3.电脑端和手机端都可以进行积分入学的网上报名吗?
答:我市的随迁子女积分入学网上报名可在电脑端登入“i厦门”进行报名,也可在手机端关注“i厦门”微信公众号(微信号:ixm0592)进行网上报名。
电脑端有利于阅读和操作,手机端便于及时查询和拍照上传材料,请报名者自行选择电脑端或手机端的报名途径,两种途径可以互为补充使用。
4.今年随迁子女参加思明区积分入学的申请条件是什么?
答:①随迁子女应年满六周岁(即2015年9月1日至2016年8月31日出生);
②随迁子女父(母)持有在有效期内且居住地住址为思明区的福建省居住证;
③随迁子女父(母)报名前在思明区连续居住6个月以上(即2021年11月1日-2022年4月30日必须在思明区连续居住)。
5.哪些人可以申请参加思明区随迁子女积分入学?
答:①符合报名条件的境内非本市户籍随迁子女;
②符合报名条件的厦门岛外四个区(海沧区、集美区、同安区、翔安区)户籍的随迁子女。
●温馨提示:思明区户籍、湖里区户籍以及港、澳、台、侨、外籍学生不属于参加思明区随迁子女积分入学的对象。
6.孩子符合厦门小学一年级入学年龄,但已在其他地方就读小学,取得了全国小学学籍,能否申请就读思明区小学一年级?
答:已经取得全国小学学籍的学生,严禁参加我区随迁子女积分入学,否则一律取消其入学资格。
7.不足龄或超龄的随迁子女能报名参加思明区的随迁子女积分入学吗?
答:严禁不足龄或超龄的随迁子女报名。
8.多胞胎子女能否捆绑报名参加积分入学电脑派位?
答:一对夫妻有两个及以上的孩子当年同时符合申请参加思明区随迁子女积分入学的,可以申请捆绑在一起参加积分入学电脑派位。报名者在网上报名时填报相应栏目。捆绑派位会出现以下两种情况:①可能捆绑派位的子女都派入同一所学校;②可能捆绑派位的子女都没派入任何学校。
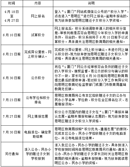
9.今年参加思明区随迁子女积分入学的工作流程是怎样的?
●温馨提示:思明区教育局将于各阶段工作前及时发布相关通告,重要事项还会推送短信到随迁子女家长手机上,请及时关注。
10.听说参加积分入学网上报名前必须先在“i厦门”进行实名注册是吗?
答:是的,积分入学网上报名前,家长必须在“i厦门”网进行实名注册认证(至少要进行中级实名注册认证,推荐进行高级实名注册认证)。
●温馨提示:实名注册认证成功并不是网上报名成功哦!实名注册只是让申请人在“i厦门”网站取得一个符合要求的账号密码而已。实名注册认证成功后,家长须在4月18日至4月27日用这个账号和密码登入“i厦门”--“积分入学”进行网上报名,填写积分入学报名的相关信息。
11.如何在“i厦门”进行实名注册认证?
答:请务必先了解如何注册认证。登入“i厦门”首页,点击右上角的“注册指引”,认真阅读注册认证步骤和指导。阅读完“注册指引”后,在i厦门首页,点击“注册”按钮,选择“我是市民用户”,开始注册认证。
●温馨提示:
①只能用随迁子女父或母的身份信息进行注册认证,不能用随迁子女本人或其他人的身份信息进行注册认证,否则无法进行网上报名;
②请务必记住自己设置的账号,以免忘记导致无法报名;
③请务必记住注册时填的手机号,积分入学工作期间不要更换手机号码,否则将无法收到后续积分入学相关通知;
④请务必记住设置的密码,以免无法登入报名,同时须谨防密码外泄;
⑤账号和密码设置成功后,先进行初级认证,然后至少要进行中级认证。中级认证需要点击“基于银行卡校验的实名认证”。“i厦门”不保存家长银行卡信息,只用于身份信息校验,不影响家长的银行卡安全。“i厦门”推荐进行高级认证。
12.今年思明区随迁子女的积分如何计算?
答:随迁子女小学积分入学按务工社保积分和稳定居住积分两个项目计算积分,满分为115分。随迁子女父母双方均在厦门居住和务工参加我市社会保险的,一方可作为主申请方计算积分,另一方作为副申请方计算积分。
居住按天计分,社保按月计分,积分保留小数点后两位。具体积分计算规则如下:
13.今年的随迁子女积分入学的算分体系里没有计划生育分,是吗?
答:是的,根据相关规定,计划生育情况不再纳入随迁子女积分入学体系。
14.网上报名时要拍照上传哪些材料?
答:①因监护人姓名有生僻字而无法录入的,才须拍照上传监护人身份证正反面;
②因随迁子女姓名有生僻字而无法录入的,才须拍照上传随迁子女户口册本人页;
③随迁子女的出生医学证明作为判定亲子关系的第一材料,必须拍照上传。若无法提供随迁子女的出生医学证明,或虽能提供出生医学证明,但随迁子女与监护人关系较为复杂,还须拍照上传监护人结婚证等其他有效的亲子关系佐证材料。
●温馨提示:
①对少数亲子关系较为复杂,系统无法明确判定亲子关系的,系统将推送短信通知申请人按规定的时间带亲子关系佐证材料原件和复印件到指定的地点现场审核。派位后,入学报到时学校将再次逐一核实随迁子女的身份信息和亲子关系,一经发现有弄虚作假的,将取消其入学资格。
②孩子的出生医学证明不得涂改,孩子姓名不允许空白,不允许单独手写孩子姓名。请持不符合规定出生医学证明的家长及时规范孩子的出生医学证明。否则,因亲子关系审核不通过的,将无法参加我区随迁子女积分入学。
15.居住证制度实施之后,在厦暂住与居住如何衔接?
答:随迁子女父母申领居住证前在公安机关记录的暂住时间,可与居住时间合并计算积分,但暂住年限与居住年限重叠的部分不重复计算。
作为过渡,厦门市公安部门在暂住证与居住证衔接问题上规定如下:凡是在2016年12月1日至2017年11月30日期间暂住证到期的群众,在暂住证有效期届满未及时申领居住证,造成暂住证和居住证之间期限断档,对此类群众申请办理积分入学、落户等业务,其暂住证和居住证之间断档时间计入居住证期限,连续计算。
16.受新冠肺炎疫情影响,随迁子女父(母)在厦门居住、务工、社保如何处理?
答:受新冠肺炎疫情影响,参加我区随迁子女积分入学的居住、务工、社保等计算办法,按照相关规定执行。
17.父或母是厦门户籍,如何认定此类父或母的居住信息?
答:因厦门户籍人员无需办理居住证,须到思明区居住地社区居委会通过网格系统办理居住情况登记,积分系统会调取其居住信息来判断是否符合我区积分入学条件并计算其相关积分。
18.思明区今年随迁子女积分入学政策规定“随迁子女父母一方居住地与社会保险缴交地均在思明区,累计每满1年积1分,本项满分为9分。”该项要如何判断计分?
答:该项积分属于奖励性积分,对既在思明区居住又在思明区缴交社保的随迁子女家长予以一定的加分,该项最多加9分。
①社保缴交地是以社保缴交单位的注册地来判断。
②本项积分具体计算到自然月,积分系统先判断随迁子女父(母)某个月是否居住在思明区,若是,再判断该月的社保缴交地是否在思明区,若是,则该月可得积分1/12分,以此类推,本项最多得9分。
③随迁子女父或母若是厦门户籍的,因无法到公安部门办理居住证,其在思明区的居住信息,需要到相应居住过的社区居委会通过网格系统登记居住情况,积分系统才能调取该信息并计算此类父母的该项积分。
19.思明区随迁子女积分入学政策中所提及的社会保险是指什么?
答:是指因随迁子女父或母在厦门务工,由务工单位按规定缴交的社会保险。
20.随迁子女父(母)在思明区购置什么样的商品住房才可以得24分?
答:①所购房屋必须是在思明区,在其他区购置的房产不能取得该项积分;
②所购房屋的用途必须是“住宅”,若用途不是“住宅”的不能取得该项积分;
③房屋产权必须是随迁子女父(母)的(含随迁子女自己拥有、或与父母共同拥有),产权是(外)祖父(母)或其他亲属的不能取得该项积分;
④随迁子女父(母)必须拥有该房屋产权比例达50%以上(不含50%),达不到产权比例或只有使用权的房屋不能取得该项积分;
⑤在思明区购置多套房产的只按一套积分,不重复计算该项积分。
21.在思明区购置新建商品住房,但产权证尚未办下来,可以得房产的24分吗?
答:在思明区购置新建商品住房,但产权证尚未办理下来的,可在网上报名时填写相关购房信息,经与厦门市不动产产权登记中心核实后,符合规定的可得分。
22.符合什么条件才能成为副申请方,达到什么条件才可以计算副申请方在厦的社保分?
答:随迁子女积分入学政策只计算副申请方的社保分,具体规定如下:
随迁子女父母双方均在厦门居住、务工和参加社会保险的,一方可作为主申请方,另一方作为副申请方。因此副申请方须同时具备在厦门居住、务工和缴交社会保险。
副申请方在报名前必须持有有效居住在厦门的居住证,才可以累计副申请方在厦门的社保积分。副申请方在厦门缴交的社保累计满一年得2分,最多不超过10分。
23.网上报名时就要确定主申请方和副申请方吗?
答:4月份网上报名时,若登记了随迁子女父母双方的信息,系统会把父母双方都按主、副申请方计算积分,6月份系统要求确认积分时,随迁子女父母须登入积分入学系统自行选择积分高的一方作为主申请方,积分低的一方作为副申请方,并确认积分。
若4月份网上报名时只登记了一个监护人信息,则该随迁子女就没有副申请方的说法了。
24.积分相同怎么排名?
答:积分相同的,依次按以下项目积分进行同分排序:购房、社保年限、居住年限。若按上述项目同分排序后积分名次仍相同的,则按随机的原则排序。
25.什么时候才能知道有哪些学校招收随迁子女?
答:要等7月份思明区户籍孩子报名后,思明区教育局才能核算出哪些学校能腾出学位给随迁子女,7月23日前思明区教育局将公布今年招收随迁子女的公办小学和民办小学名单及具体学位数、志愿填报须知,请家长届时关注。
26.要得多少积分才能就读思明区的小学?
答:就学需求远远大于学位资源,因此通过积分的方式,公平公正地对参加我区积分入学的随迁子女进行积分排名,然后根据积分排名和填报的志愿,通过电脑派位的方式确定录取结果。能否就读思明区的小学,要看自己的积分排名和所提供的学位情况来判断,举个原理上的例子:
思明区公办小学在招收完本区户籍适龄儿童及符合招生政策规定的适龄儿童之后,假设能提供500个学位给随迁子女,民办小学假设能提供1500个学位给随迁子女,合计假设有2000个学位给随迁子女积分入学,假设报名且符合思明区积分入学条件且按规定填报了志愿的随迁子女有2500人,那么积分排名在前500名的随迁子女,正常能派入我区公办小学,排名在501至2000名的随迁子女,则派入我区民办小学,排名在2000名之后的随迁子女将无法派入我区任何学校。(以上假设学位数只是作为原理说明,不是今年学位最终情况,以思明区教育局7月23日前公布的学位为准。)
●温馨提示:今年摸底思明区户籍适龄儿童相比去年又呈现大幅增长,因此思明区公办小学在招收完本区户籍适龄儿童及符合招生政策规定的适龄儿童之后,腾出来招收随迁子女的学校和学位数预计会比去年进一步减少。
27.通过积分入学派入我区普通学校的随迁残疾子女如何分类安置?
答:随迁残疾子女通过积分入学派入我区普通学校,若不具有接受普通学校教育能力的,依申请,由思明区残疾人教育专家委员会鉴定并提出建议后,区教育主管部门将根据鉴定建议,依据2022年思明区教育局有关招收三类残疾儿童工作意见,提出就学安置办法。
28.如何查询积分入学的录取结果?
答:7月30日前思明区教育局将根据“积分优先,遵循志愿”的原则,对填报了志愿的随迁子女进行电脑派位,确定录取结果。思明区积分入学电脑派位后,家长可登入“i厦门”网站输入自己的账号和密码查询派位结果。
29.报名且符合思明区积分入学条件的随迁子女一定能派入思明区小学吗?
答:不一定。若报名且符合思明区积分入学条件的随迁子女数超过思明区小学提供招收随迁子女的学位数,必然有一部分积分较低的随迁子女无法派入思明区任何小学。
●温馨提示:不符合我区积分入学条件的随迁子女或参加我区积分入学但未派入我区任何学校的随迁子女,应及时做好回原籍就学的准备。
特别提醒
申请人必须保证所提供的报名材料真实有效,一经查实有弄虚作假的行为,取消其在我区参加积分入学的资格,涉及伪造证件的将依法报请有关机关追究法律责任,并列入失信人员名单。
思明区教育局积分入学政策和技术咨询电话:2684508
“i厦门”实名注册技术咨询电话:5051516、5051180
思明区人民政府网:http://www.siming.gov.cn
思明教育微信公众号:xiamensimingjiaoyu
“i厦门服务平台”网址:https://ixm.xm.gov.cn
“i厦门”微信公众号:ixm0592







