
厦门中考切线时间?
预计7月26日前公布录取分数线! 如公布具体时间小编会及时更新~
注:今年中招录取仍采用远程网上录取方式,录取工作预计于7月27日开始,8月7日结束。
近三年录取分数线参考
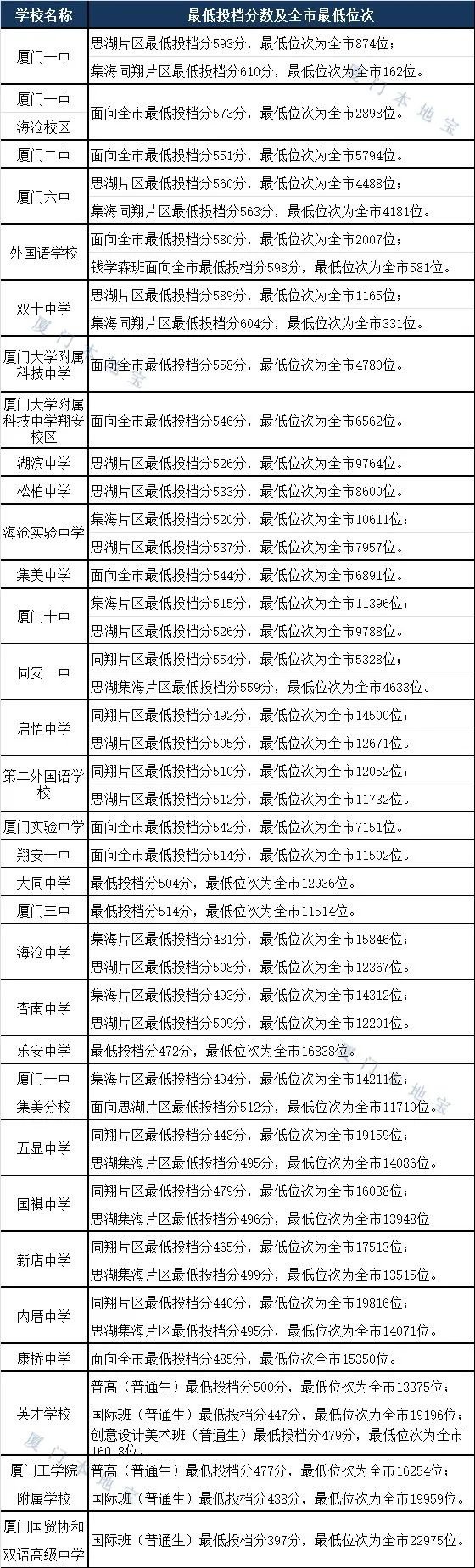
2020年
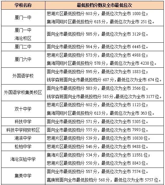
2019年
2018年
教育百科2022-09-17 11:47:25佚名

厦门中考切线时间?
预计7月26日前公布录取分数线! 如公布具体时间小编会及时更新~
注:今年中招录取仍采用远程网上录取方式,录取工作预计于7月27日开始,8月7日结束。
近三年录取分数线参考
2020年
2019年
2018年