
2022年海沧区进城务工人员随迁子女小学积分入学办法实施细则
一、基本原则
2022年,海沧区依据国家规定的班生额标准提供积分学位供符合条件的进城务工人员随迁子女申请就读。积分入学信息及时公开,根据全区学校学位情况和随迁子女在海沧区的积分排名情况,按照“积分优先、遵循志愿”的办法录取。
二、参加积分入学的基本条件
申请参加海沧区积分入学的随迁子女,必须同时符合以下基本条件:
(一)根据《义务教育法》规定,年满6周岁(即2015年9月1日至2016年8月31日期间出生)的适龄儿童方可入学(未及龄或超龄的随迁子女均不能在海沧区申请参加积分入学);
(二)随迁子女父(母)持有在有效期内的且居住地住址在海沧区的福建省居住证;
(三)随迁子女父(母)报名前在海沧区连续居住6个月以上,即2021年11月1日-2022年4月30日必须在海沧区居住,且目前仍在海沧区居住。
说明:在海沧区购置拥有50%以上(不含50%)产权的成套居住条件商品住房(房屋用途应为“住宅”)的随迁子女父(母),若因办理居住证年限不足而达不到积分入学基本条件的,可凭父(母)在海沧购买房屋登记备案的时间(登记备案时间截止至2022年4月27日)与办理居住证的时间合并计算在厦居住时间,但计算务工社保积分和稳定居住积分时不以此方法计算得分。
厦门市非海沧区户籍随迁子女要参加海沧区积分入学的,其在海沧区的居住情况应由其居住地所在的社区(村)居委会提供电子居住证明。
三、积分项目和计算办法
入学积分按照务工社保积分和稳定居住积分两个项目计算积分,总分115分(根据有关规定,个人生育情况不再纳入积分体系)。
(一)务工社保积分(总分58分)
1.随迁子女父(母)(主申请方)在工作单位参加厦门市社会保险累计每满一年(12个月)积4分,不足12个月的按实际月份/12个月*4分计算得分,以实际缴交月份累计得分,已申请退保、补缴的月份不予计算得分。本项满分48分。
2.随迁子女父(母)双方均在厦门居住(副申请方近6个月须在厦有居住记录)、务工的,可以一方作为主申请方计算积分,另一方作为副申请方。副申请方在厦门市参加社会保险的年限按累计每满一年(12个月)积2分,不足12个月的按实际月份/12个月*2分计算得分,以实际缴交月份累计得分,已申请退保、补缴的月份不予计算得分。本项满分10分。
(二)稳定居住积分(总分57分)
1.随迁子女父(母)(主申请方)一方在厦门市居住累计每满一年(365天)积2分,不足12个月的按实际天数/365天*2分计算得分,以实际居住天数累计得分,本项满分24分。
2.随迁子女父(母)在海沧区购置成套居住条件的商品住房(房屋用途应为“住宅”),且其父(母)所占房屋产权的比例超过50%(不含50%)的,得24分;同一套房产,由随迁子女父(母)共同拥有产权的,可将夫妻二人的产权合并计算。拥有多套房产的,仅按一套计算。
3.随迁子女父(母)一方(主申请方)居住地与社会保险缴交地均在海沧区,并在海沧区申请参加积分入学的,累计每满一年(12个月)积1分,不足一年的按实际月数/12个月*1分计算得分,以实际居住月数累计得分,本项满分9分。
四、积分排序方法
申请人总积分精确到小数点后两位数(四舍五入后),分数出现相同并列时,依次按照以下项目积分进行同分排序:是否在海沧区购房、在厦门市缴交社保年限、在海沧区居住年限。
若按上述项目同分排序后积分名次仍相同的,则按随机原则排序。
五、积分入学程序
(一)网络报名
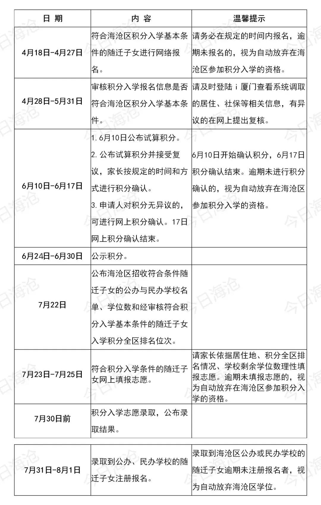
符合参加海沧区积分入学基本条件的随迁子女可于4月18日-4月27日期间登陆“i厦门”一站式综合服务平台(网址:https://ixm.xm.gov.cn)进行网络报名,也可用手机关注微信公众号“i厦门”报名,并准确如实填写个人信息。
错过网络报名的,视为自动放弃在海沧区参加积分入学的资格,不再组织补报名。
(二)审核报名信息
4月28日-5月31日,系统根据申请人填报的信息,自动调取申请人的社保、居住、房产等信息进行审核,判断报名者是否符合2022年海沧区随迁子女积分入学条件,符合积分入学基本条件的将试算积分。
(三)积分试算与确认
6月10日,系统公布试算积分并接受复议,请随迁子女家长及时关注海沧区人民政府网站、“i厦门”一站式综合服务平台及微信公众号“i厦门”、“厦门海沧教育”的相关通知,于6月17日前进行网上积分确认。逾期未进行积分确认的,视为自动放弃在海沧区参加积分入学的资格。
(四)公示积分
6月24日-6月30日,海沧区教育局在“i厦门”一站式综合服务平台公示经审核符合条件的随迁子女的入学积分,接受监督。随迁子女家长若有异议,可在公示期间向海沧区教育局投诉反映,逾期不予受理。
(五)公布排名和学位
7月22日,海沧区教育局在“i厦门”一站式综合服务平台公布本区招收符合条件随迁子女的公办、民办学校名单、学位数及经审核符合积分入学基本条件的随迁子女入学积分全区排名位次。
(六)填报志愿
7月23日-7月25日,经审核及公示确认符合条件的随迁子女在“i厦门”一站式综合服务平台填报志愿。逾期未填报志愿的,视为自动放弃在海沧区参加积分入学的资格。
(七)录取工作
7月30日前,海沧区教育局按照“积分优先、遵循志愿”的办法,根据积分全区排序位次,同步完成海沧区公办、民办学校招收随迁子女的录取工作,并在“i厦门”一站式综合服务平台公布录取结果。
(八)注册报名
7月31日-8月1日,录取到公办、民办学校的随迁子女注册报名,逾期未注册报名的,视为自动放弃在海沧区公办、民办学校就读。
六、其他事项
(一)海沧区2022年积分入学志愿填报依据全区积分排名,采取“积分优先、遵循志愿”的办法,在全区有剩余学位的公办、民办学校中按照“平行志愿”原则进行录取。
(二)厦门市非海沧区户籍随迁子女参加海沧区积分入学,参照本细则执行。随迁子女父(母)在海沧区的居住时间以在厦办理暂(居)住证时间、在厦落户时间、在实际居住地居委会网格化平台上登记的居住时间合并计算,重复时间段不累加计算。
(三)严禁在全国学籍系统已建立学籍的随迁子女参加海沧区随迁子女积分入学,一经发现立即取消其入学资格。
(四)严格执行《残疾人教育条例》规定,加强残疾儿童分类安置工作。进城务工人员随迁残疾适龄子女可参与积分入学。符合海沧区积分入学基本条件并被普通学校录取的,学校不得拒绝接收。被普通学校录取的持有残疾证的随迁残疾适龄子女若不具有接受普通学校教育能力、且能接受特殊学校集体教学的,依申请,按照学位情况和积分高低,由海沧区残疾人教育专家委员会鉴定,提出就学安置意见。
(五)建立积分入学信用制度。将随迁子女积分入学纳入教育系统信用体系建设内容。随迁子女申请入读海沧区公办、民办学校,必须保证所提供的信息真实有效,有弄虚作假的行为一经查实,立即取消其按本办法在海沧区参加积分入学的资格。
(六)积分计算和志愿录取工作接受纪检监察部门和群众的监督。随迁子女家长若对积分入学工作有异议的,可向海沧区监察部门或厦门市教育局基础教育处投诉反映。对积分入学工作中出现的违规违纪行为,将严肃查处。
(七)若错过网络报名的,则视为自动放弃在海沧区参加积分入学的资格,不再组织补报名。录取到海沧区公办、民办学校的随迁子女逾期未注册报名者,视为自动放弃海沧区学位。
(八)不符合海沧区积分入学基本条件及未被海沧区任何学校录取的随迁子女请尽快联系户籍所在地学校就学。
(九)进一步推进海沧区“入学一件事”集成套餐服务改革,继续深化积分入学在线联办。海沧区随迁子女积分入学的政策和相关指南、通知、公告均在海沧区人民政府网站、“i厦门”一站式综合服务平台及微信公众号“厦门海沧教育”、“i厦门”发布,请及时关注。
七、本实施细则由海沧区教育局负责最终解释,自发布之日起执行,仅适用于2022年。
海沧区2022年进城务工人员随迁子女积分入学
工作日程安排表






