
2022海沧区小升初录取流程
初中新生录取工作分二个阶段进行。
1、厦门一中海沧校区初中部招生
点击查看:厦门一中海沧校区招生报名流程.doc
报名范围
(1)马銮湾西片区海沧户籍小学毕业生〔含东瑶村、芸美村、鼎美村、后柯村、第一农场、贞岱村等村庄村民,该片区已交付商品房、保障房、安置房海沧户籍居民等。上述村庄户籍小学毕业生须是原村民,通过挂靠、寄户等方式将户籍迁入村里的,拆迁时小学应届毕业生及父(母)不在户口所在地实际居住的均不属于招生范畴;上述楼盘居民需符合“房户两一致”条件〕。
(2)马銮湾西片区购房(未交房未落户)且有厦门户籍的应届小学毕业生。
(3)海沧区户籍小学毕业生。
马銮湾西片区范围:海翔大道以南、翁角路以北、灌新路以西、孚莲路以东范围。
录取办法
厦门一中海沧校区初一招生,分3个批次录取:
第1批次:优先免试录取马銮湾西片区涉及一中建设用地的东瑶村、芸美村户籍小学毕业生。
第2批次:第1批次录取结束,剩余学位面向马銮湾西片区涉及一中周边道路等配套基础设施建设用地的附近村庄(鼎美村、后柯村、第一农场、贞岱村)户籍小学毕业生及马銮湾西片区(海翔大道以南、翁角路以北、灌新路以西、孚莲路以东范围)已交付商品房、保障房、安置房居民海沧户籍(需符合“房户两一致”条件)小学毕业生招生,若报名人数超出,按随机摇号的方式录取。未被一中摇号录取的,按照填报的志愿进行派位录取升学。
“房户两一致”小学毕业生录取结束后,如有剩余学位,面向马銮湾西片区购买商品房、保障房、安置房(未交房未落户)且有厦门户籍的小学毕业生随机摇号的方式录取。未被一中摇号录取的,按照填报的志愿进行派位录取升学。
第3批次:第2批次录取结束,如有剩余学位,面向海沧区户籍小学毕业生报名随机摇号录取。未被一中摇号录取的,按原片区升学。
2022年招生计划:计划招生300名,不提供住宿。
2、区属各中学招生
区属各初中招生划片以学生就读的小学或以学生户籍所在地为依据进行录取。各初中优先接收片区内公办小学毕业生。
申请跨片区及回海沧区升学的小学毕业生,拆迁安置、房户两一致者优先录取。当上述同类对象报名人数超出学校剩余学位数时,按照户籍落入片区日期排序录取,落户日期相同的,按购买房屋的备案日期排序录取。非本区小学毕业生,若没有被片区学校录取,则由区教育局统筹安排到附近尚有剩余学位的中学就学。
本区小学毕业生申请跨片就学,若无录取,则回原毕业小学招生片区升学。申请回海沧就学且不符合“两一致”的,根据落户的招生片区统筹安排入学,分五个招生片区,分别为生活片区、临港片区、新阳片区、东孚片区和马銮湾西片区。若所在片区中学学位不足,按户籍落入该片区日期排序录取,未被片区学校录取的,全区统筹安排入学。
马銮湾西片区初中招生方案
马銮湾西片区初中招生未来拟实行多校划片招生,片区内所有公办小学毕业生可志愿填报片区内初中学校,根据学生志愿,以电脑随机派位的方式进行录取。
鉴于今年马銮湾西片区有2所区属初中(东瑶学校、芸景实验中学)建成投用,该片区2022年初中招生,贞岱小学、东瑶学校小学部暂划入东瑶学校招生片区。芸景实验小学划入芸景实验中学招生片区。区教育局将根据该片区学校建设及生源情况,逐年公布该片区招生方案。
3、海沧区民办小学毕业生进入公办初中的录取办法
在我区民办小学实际就读并具备正式学籍的非本区户籍小学毕业生,符合推荐资格的,可参加电脑派位。
推荐条件为:
(1)学生本人及其父(母)在海沧区实际居住三年(含三年)以上。
(2)学生父(母)在厦务工三年(含三年)以上。
(3)学生父(母)按照规定参加我市社会保险,近三个年度在厦门缴交社会保险费。
以上3个条件须同时具备。推荐资格需经公示,由区招考中心安排。
符合上述推荐条件的,将通过电脑随机摇号派位方式升入我区尚有余位的公办初中。符合上述推荐条件但未被摇号派位录取的,以及不符合上述推荐条件的,应及时回原籍报名升学。
派位中如有双胞胎或多胞胎子女的,家长需在6月10日前向毕业小学提交书面申请捆绑派位(捆绑派位指的是两个孩子可能派到同一所学校,也可能未派上任何学校)。
区内民办小学有正式学籍的毕业生,户籍已迁入海沧区的,可申请不参与电脑派位。符合“两一致”的,参照跨片区升学办法,申请在户籍所在招生片区升学;不符合“两一致”的,申请在户籍所在招生片区统筹升学。
电脑摇号派位拟于7月2日进行,派位结果需经公示,由区招考中心安排。
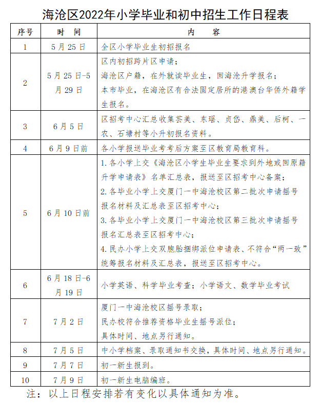
4、录取和档案交接时间
7月5日中小学交换录取通知书及初一新生档案
7月7日初中新生报到
7月9日初中新生电脑编班






