
集美区2022年秋季小学招生工作意见
为认真贯彻落实《义务教育法》,保障适龄儿童受教育权益,规范义务教育招生行为,根据《厦门市教育局关于印发厦门市2022年秋季小学招生工作意见的通知》(厦教发〔2022〕23号)精神,制定我区2022年秋季小学招生工作意见。
一、招生原则
坚持“划片招生,就近入学”原则,组织招生片区内本区户籍适龄儿童按时就近免试入学;坚持“积分优先,遵循志愿”原则,组织符合条件的进城务工人员随迁子女派位入学。
二、招生对象
本区户籍或居住在本区符合政策、条件的年满6周岁(即2016年8月31日前出生)的适龄儿童。
三、报名登记时间
(一)集美区户籍适龄儿童
1.网上信息登记:2022年6月1日-8日、7月10日-11日。家长可登陆“i厦门一站式综合服务平台”(网址:https://ixm.xm.gov.cn/)或关注“i厦门”微信公众号进行网上登记。2022年6月9日-7月11日期间户籍新迁入集美区的适龄儿童可于2022年7月10日-11日进行网上信息补登记。
2.现场报名确认:2022年7月10日-11日(已在网络报名成功且审核通过的,无须到现场补报名),现场登记地址:集美区各公办小学。
(二)符合政策规定的台、港、澳、华侨、外籍适龄儿童,以及享受政策性照顾的人才子女的报名方式为到现场进行网络信息登记,报名时间为2022年6月9日、7月5日。符合政策规定的军人、公安、消防救援等人员子女分别由集美区人武部、市公安局集美分局、集美消防大队统一报送。
(三)符合积分入学申请条件的进城务工人员随迁子女网上信息登记时间为2022年4月18日-27日。
四、本区户籍适龄儿童入学办法
(一)公办小学实行划片招生,优先招收片区内本区户籍适龄儿童。集美区公办小学招生划片详见附件2,各学校应于报名前1周在划定的片区张贴招生通告。
(二)片区招生对象的界定
1.片区招生对象必须符合“两一致”,即适龄儿童与父亲(母亲)户籍一致,实际居住地与户籍所在地一致(指适龄儿童及其家长在其户口簿记载的住址与实际住所一致)。
2.片区招生对象落户的截止日期为2022年7月11日。超过截止日期落户的适龄儿童由区教育局根据学位情况统筹安排。
3.集美小学、集美第二小学、曾营小学、厦门实验小学集美分校、康城小学、厦门外国语学校集美分校6所“热点学校”的招生对象除应符合“两一致”外,还应满足以下条件之一:
①适龄儿童的父亲(母亲)持有片区房屋产权(父母一人或共同在集美区购置拥有50%以上产权的成套居住条件的商品住房,房屋用途应为“住宅”,下同)的,适龄儿童及其父亲(母亲)还应在片区实际居住一年以上(即在2021年8月31日前落户及入住,下同),上一年或当年交房入住的新建商品房除外。
②适龄儿童的父亲和母亲确无房产,父亲(母亲)租住片区房屋的,所租住的房屋应为家庭唯一居住地,适龄儿童及其父亲(母亲)还应在片区实际居住一年以上,并持有合法有效的房屋租赁手续(上述租住房屋仅指租住单位的直管公房)。
③适龄儿童的父亲(母亲)购买的片区房产(持有效的购房合同和购房票据)由于历史原因无法办理产权的,且在片区外没有其他产权房,该住处为其唯一居住地,实际拥有并与其适龄儿童在片区房产实际居住一年以上。
④适龄儿童的祖父母或外祖父母实际居住并拥有片区房产的产权达六年以上(含六年),适龄儿童及其父亲(母亲)与祖父母或外祖父母同住且户口同册,并实际居住一年以上的,可视为片区招生对象。
上述前三种情况还要同时满足同一套房产每六年只能有一位适龄儿童在片区内的小学就学,子女多于一个的家庭除外。
2022 年秋季起,我区将新增2所“热点学校”:新亭小学、集美区实验小学。作为过渡,截止 2022 年 7 月 11 日,新亭小学、集美区实验小学片区招生对象可不受“适龄儿童及其父亲(母亲)还应在片区实际居住一年以上(即在2021年8月31日前落户及入住”和“同一套房产每六年只能有一位适龄儿童在片区内的小学就学,子女多于一个的家庭除外”条款限制。
入学矛盾特别突出的“热点学校”,当片区招生对象报名人数超出学位数时,学校根据学位数按适龄儿童落户时间排序录取,适龄儿童落户时间相同的,按父(母)落户时间排序录取,若按上述项目排序后仍相同的,则按随机排序录取,录满为止。超出部分的适龄儿童由区教育局统筹至其他学校就读。
非“热点学校”片区招生对象报名数超出学位数时,招收录取办法参照“热点学校”。
4.集体户适龄儿童入学。在录取完“两一致”适龄儿童后,集体户适龄儿童家长在集美区尚有剩余学位的公民办小学填报志愿,采取“落户时间优先、遵循志愿”的办法,按照“平行志愿”进行录取。集体户按照适龄儿童户口落入本区时间排序,适龄儿童落户时间相同的,按父(母)落户本区时间排序,若按上述项目排序后仍相同的,则按随机原则排序。
对于“寄户”“挂户”等适龄儿童,应将户口迁回原户籍所在地入学。
(三)片区招生对象登记信息及办理入学手续
1.登记信息。本区户籍的适龄儿童家长应于2022年6月1日-8日、7月10日-11日期间进行网上信息登记,经学校网上审核后确认入学片区。
2.办理入学手续。适龄儿童在父母或其他法定监护人陪同下,于7月31日到录取学校注册报到,经学校审核确认后,给予办理报名手续。
本区户籍适龄儿童因故不能如期到校注册报到者,应在7月28日前向录取学校提出申请,经同意,可适当推迟注册报到时间。未申请而逾期要求注册报到者,应书面向学校或区教育局说明原因,经批准后予以补报。未经同意不报到或超过申请期限未报到者,学校应及时上报区教育局,由区教育局依《义务教育法》处理。
义务教育是国家统一实施的所有适龄儿童少年必须接受的教育,适龄儿童的父母或者其他法定监护人,应当依《义务教育法》,确保适龄儿童按时入学完成义务教育。
(四)片区招生对象办理入学手续时应提供的材料
1.学龄儿童录取通知(“i厦门”报名录取页面);
2.户籍证明,指适龄儿童与父亲(母亲)同一户籍的本区居民户口簿原件及复印件(户口簿首页、户主页、学生本人页的原件审核后退回,复印件1份);
3.适龄儿童预防接种证;
4.其他必要的证明材料(原件审核后退回,复印件1份)。
适龄儿童报名时提供的材料应真实有效,一经查实有弄虚作假行为,一律视为非片区招生对象,由区教育局统筹安排入学。
(五)因政府拆迁建设造成的户口与住所分离的招生对象,经确认后由区教育局统筹安排在其安置房所属片区学校就读。此类对象应于2022年6月10日前向户口所在地镇政府、街道办事处提出书面申请(附相关拆迁证明及实际入住证明材料)。各镇政府、街道办事处应安排专人审核、汇总并提出意见,于2022年6月17日前送区教育局。各相关学校于2021年6月24日前组织入户调查,上报核查情况,情况属实的,在保证申请就读学校接收本片区内户籍学生入学的前提下,经区教育局批准后给予录取。符合条件的拆迁对象仍须按照户籍所在地所属片区学校进行网上信息登记,待审核通过后,由接收学校进行网上调档,安排入学。
五、台湾、香港、澳门、华侨和外籍适龄儿童及人才、军人、公安、消防救援等人员子女入学办法符合政策规定的台湾、香港、澳门、华侨和外籍适龄儿童以及其他人才子女申请入学的,家长应于2022年6月9日、7月5日向区教育局提交政策性入学的证明材料并进行现场网络信息登记。区教育局根据学位情况于7月22日前进行信息化统筹安排入学。登记地点:集美区行政服务中心1楼25、26、27号窗口。符合政策规定的军人、公安、消防救援人员子女由集美区人武部、市公安局集美分局、集美消防大队统一报送。经审核符合条件的台港澳侨外籍及政策性入学对象家长须于7月31日持录取结果短信携适龄儿童到校注册。
(一)台湾、香港、澳门、华侨和外籍适龄儿童
1.持有《台湾居民来往大陆通行证》的台湾适龄儿童,因家长购房置业或工作需随父亲(母亲)在集美区生活,申请在我区就读小学的,于2022年5月10日至5月31日期间,通过“厦门市台联”微信公众号“就学备案”入口申报相关信息,经市台港澳办审核后,由区教育局统筹安排入学。
2.以下三类在集美区居住的香港和澳门特别行政区居民适龄儿童可以申请由区教育局统筹安排入学。①其父亲(母亲)为香港、澳门特别行政区居民;②其父亲(母亲)为集美区户籍; ③其父亲和母亲均非香港、澳门特别行政区居民且均非本市户籍的,应满足以下条件:父亲(母亲)应在厦务工、居住和最近参加我市社会保险的年限满1年(含1年)以上,且目前在集美区居住。若适龄儿童父亲(母亲)为本市外区户籍的,应回父亲(母亲)户籍所在区申请入学。
3.实际居住地在集美区的华侨适龄儿童申请在我区就读小学的,由父母或其他法定监护人持区侨办出具的华侨身份证明,到规定地点报名,由区教育局统筹安排入学。
4.实际居住地在集美区的外籍适龄儿童申请在我区就读小学的,由父母或其他法定监护人到规定地点报名,由区教育局统筹安排入学。
台湾、香港、澳门、华侨和外籍学生办理入学须提供的材料,详见附件1。
(二)符合规定的人才子女
1.厦门市高层次人才子女。厦门市高层次人才分为A+(杰出人才)、A(国家级领军人才)、B(省级领军人才)、C(市级领军人才)四类。高层次人才子女入学按照《中共厦门市委组织部厦门市教育局厦门市人力资源和社会保障局厦门市卫生健康委员会印发<关于进一步加强人才服务保障的若干举措>的通知》执行,于2022年6月1日至6月21日登陆“厦门i教育综合服务平台”人才子女就学网上申报系统,无需到现场登记。按要求填报志愿并提供相关材料后,由区教育局统筹安排。
2.其他人才子女。家长应于2022年6月9日、7月5日向区教育局提交政策性入学的证明材料并进行现场网络信息登记。登记地点:集美区行政服务中心1楼25、26、27号窗口。其他人才子女办理入学需提供的材料详见附件1。
(三)符合规定的军人子女。军人子女教育优待的对象是指已办理家属随军手续的现役军人子女、烈士子女、因公牺牲和病故军人的子女。入学办法按照《厦门市教育局关于进一步做好军人子女教育优待工作的通知》(厦教基〔2015〕32号)的要求和程序执行。申请子女享受教育优待的军人,需向所在部队提出书面申请,由部队按照属地原则报驻地(或军人户籍所在地)的区人武部。区人武部统一进行材料审核,并分类汇总符合优待政策的军人子女名单(含基本情况、出生医学证明、户口证明及就读需求等),于2022年6月17日前送区教育局,区教育局根据学位情况统筹安排就学。
其中,符合“优先照顾对象”的军人子女入学,由部队所在政治机关汇总报省军区政治部确认并开具证明,在部队内公示,公示无异议后,将拟优待军人子女名单、军人子女户口本、军人有效身份证件和相关证明材料于2022年6月17日前经区人武部审核无误后送区教育局,区教育局根据规定落实相应的优待。
(四)符合规定的公安人员子女。优待对象和入学办法按照《福建省公安厅福建省教育厅转发公安部教育部关于进一步加强和改进公安英烈和因公牺牲伤残公安民警子女教育优待工作的通知》(闽公综〔2018〕140号)的要求和程序执行。申请子女享受教育优待的公安人员子女,需向厦门市公安局集美分局提出书面申请,集美分局统一进行材料审核,并分类汇总符合优待政策的公安人员子女名单(含基本情况、出生医学证明、户口证明及就读需求等),于2022年6月17日前送区教育局,区教育局根据学位情况统筹安排就学。
(五)符合规定的消防救援队伍人员子女。优待对象和入学办法按照《福建省应急管理厅福建省教育厅关于做好国家综合性消防救援队伍人员及其子女教育优待工作的通知》(闽应急〔2019〕51号)的要求和程序执行。申请子女享受教育优待的在职消防救援人员子女,需向集美消防大队提出书面申请,集美消防大队统一进行材料审核,并分类汇总符合优待政策的消防救援子女名单(含基本情况、出生医学证明、户口证明及就读需求等),于2022年6月17日前送区教育局,区教育局根据学位情况统筹安排就学。
六、进城务工人员随迁子女入学办法继续实行进城务工人员随迁子女小学积分入学办法。进城务工人员随迁子女根据《集美区教育局关于印发集美区2022进城务工人员随迁子女小学积分入学办法实施细则的通知》(集教〔2022〕35号)申请积分派位入学。进城务工人员随迁子女积分入学工作日程安排详见附件4。
七、2022年秋季转学登记办法(一)登记对象
1.集美区户籍适龄儿童(小学二至六年级,中学初二、初三)。
2.在集美区外就读的港澳台侨外适龄儿童。
(二)登记时间
7月3日-4日、 8月2日-3日,逾期未登记的,视为自动放弃在集美区转学的机会,不再组织补登记。
(三)登记方式
1.集美区户籍适龄儿童家长可关注“i厦门”微信公众号进行网上登记。
2.港澳台侨外适龄儿童因家长在集美区购房或工作,需转入集美区就读的,请家长携带相关材料于7月4日、8月3日(上午8:30—11:30,下午3:30—5:30)到区教育局432室登记。
(四)注意事项
1.请家长如实填报相关信息,如有弄虚作假,一经查实,将取消在集美区转学的资格。
2.报名登记不代表转学成功,报名登记的先后顺序与最终能否转学无关。
八、工作要求(一)维护正常招生秩序,保护片区适龄儿童入学的合法权利。
各校要认真审核招生对象所提供的原始材料,切实把好关,做好入学对象的确定工作。要严格执行招生计划,防止产生新的城镇大班额、大校额问题,未经批准不得擅自扩大或减少招生规模。认真做好适龄儿童入学通知工作,协调各居(村)委会发出《学龄儿童接受义务教育通知书》,及时组织报名,确保适龄儿童按时入学。各公民办小学应于2022年8月31日前向区教育局书面提交招生工作情况汇报表,及时规范地建立新生档案,报区教育局审核确认后录入全国电子学籍系统。
(二)认真做好统筹入学工作。贯彻执行市委、市政府有关政策,认真做好政策性照顾入学的统筹和协调工作。各小学应严格执行招生划片规定,不得无故跨片招收学生,扩大招生范围或拒收划片内生源。对个别适龄儿童因客观原因造成特殊困难,要求跨招生片区报名的本区户籍适龄儿童,须由家长提供居委会开具的在该片区实际居住三年以上的生活基础证明、相应的生活基础佐证材料(原件核查、复印件1份),于2022年6月10日递交到申请就读的学校并领取《2022年秋季集美区户籍小学新生人户分离就近入学申请表》。6月16日前家长将经户籍所属村(居)委会签署意见的申请表送交到户籍所在地所属片区学校。双方学校联合社区入户调查核实,集体研究审核后签署意见。接受申请就读学校在保证接收本片区内户籍学生入学的前提下,于6月24日前上报区教育局核准后方可录取。因不符合政策规定,不准予跨片就读的学生应及时回户籍所在地片区学校就读。各公办小学应严格控制招收跨片生,拒绝以择校为目的的跨片申请。集美小学、曾营小学、集美第二小学、康城小学、厦门外国语学校集美分校、厦门实验小学集美分校、新亭小学、集美区实验小学原则上不接受人户分离跨片申请。
符合条件的人户分离对象仍需按照户籍所在地所属片区学校进行网上信息登记,待审核通过后,由接收学校进行网上调档,安排入学。
(三)认真做好进城务工人员随迁子女积分入学工作。在确保本片区户籍适龄儿童按时划片入学的前提下,核清学位的余额,按照“四公开”的原则(即“学校招生计划公开”、“招生办法公开”、“报名时间公开”、“录取结果公开”),按照国家规定的班生额标准提供学位,于7月23日前向社会公布可用于接收进城务工人员随迁子女的学位数。区教育局坚持“积分优先、遵循志愿”原则,实施电脑派位,保证进城务工人员随迁子女积分入学进入公民办学校的录取工作公平、公开进行。
(四)严格执行《残疾人教育条例》规定,加强残疾儿童分类安置工作,确保每个残疾儿童少年都能够接受合适的教育,做到全覆盖、零拒绝。
(五)加强民办学校招生的统筹管理。进一步规范民办学校招生行为,未纳入集美区积分入学的民办学校与公办学校同步招生,不得以面试、测评等名义选拔学生;报名人数超过招生人数时,全部实行电脑随机摇号录取。纳入集美区积分入学的民办小学要严格执行区教育局核定的招生计划,不得进行不实宣传,接收学生应控制在区教育局核定的招生指标内。要积极接收教育主管部门统筹安排的符合条件的进城务工人员随迁子女,且按规定免除学生的学杂费、课本费、簿籍费等费用。对未经批准擅自招生、提前招生、擅自扩大招生规模,招收未在本区实际居住的进城务工人员随迁子女,以及预收费、乱收费的学校,区教育局将予以通报,责令立即整改,并按有关规定予以降级处理。
(六)加强政策宣传。各校应加强招生政策宣传工作,保护片区适龄儿童入学的合法权利。对为择校而造成“寄户”“挂户”等人户分离情况的适龄儿童,各校应耐心疏导,动员家长将户口迁回实际居住地入学。对不符合片区招生条件的本区常住户口适龄儿童,由区教育局统筹安排接收学校,有关学校和学生应服从安排和调整。同时,要加强进城务工人员随迁子女就学政策的宣传和引导工作,通过政策解读、信息发布等形式,广泛宣传随迁子女的入学政策,及时发布相关信息,做好随迁子女就学咨询、条件确认等服务工作。对不符合积分入学条件的进城务工人员随迁子女要及时疏导。
(七)加强招生服务工作。各校应积极简化招生手续,加强与有关部门的信息共享,要加强与相关部门的沟通联系,做好招生对象的确认及进城务工人员随迁子女积分入学信息数据审核等工作。要加强招生服务,于招生期间设置专门的办事窗口,公布联系电话,统一受理,统筹安排不符合片区招生条件的本区户籍适龄儿童的入学,确保本区户籍适龄儿童按时就近入学。
(八)及时化解矛盾问题。各校要增强法制观念、政策意识和服务意识,认真做好群众的来信来访工作,热情、耐心、细致做好家长的工作。凡符合入学条件的要及时给予办理,不符合的要给予明确答复和耐心解释说明,及时化解招生工作中出现的矛盾问题。严禁推诿和上交矛盾,切实维护招生秩序,维护社会稳定,确保今年秋季小学招生工作的顺利进行。
(九)加强招生工作监督检查。各校要严格按照公平、公正、公开的原则,加强对小学招生工作的组织领导,严格纪律要求,并加强监督检查。严禁招收不足入学年龄的儿童入学,违规招收的一律取消入学资格;严禁录取未经教育主管部门审核公布的新生入学,各公、民办小学未经批准不得擅自扩大或减少招生规模;严禁将各种竞赛、考级和奖励证书作为入学依据;严禁设立任何名义的重点班、快慢班。公办小学未经市教育局核准,一律不得以特长名义招收学生,不得擅自举办各类特色班。教育纪检监察和相关职能部门应强化招生重点环节、重点岗位、重点时段的监督,对违反招生纪律的人员要根据有关规定严肃处理。
(十)各校应制定本校招生工作简章报送区教育局备案。
本工作意见由集美区教育局负责解释。
附件:1.台湾、香港、澳门、华侨、外籍学生及其他人才子女办理入学需提供的材料
2.集美区2022年秋季小学招生划片一览表
3.集美区2022年秋季户籍适龄儿童及各类政策性对象入学工作日程安排表
4.集美区2022年秋季进城务工人员随迁子女积分入学工作日程安排表
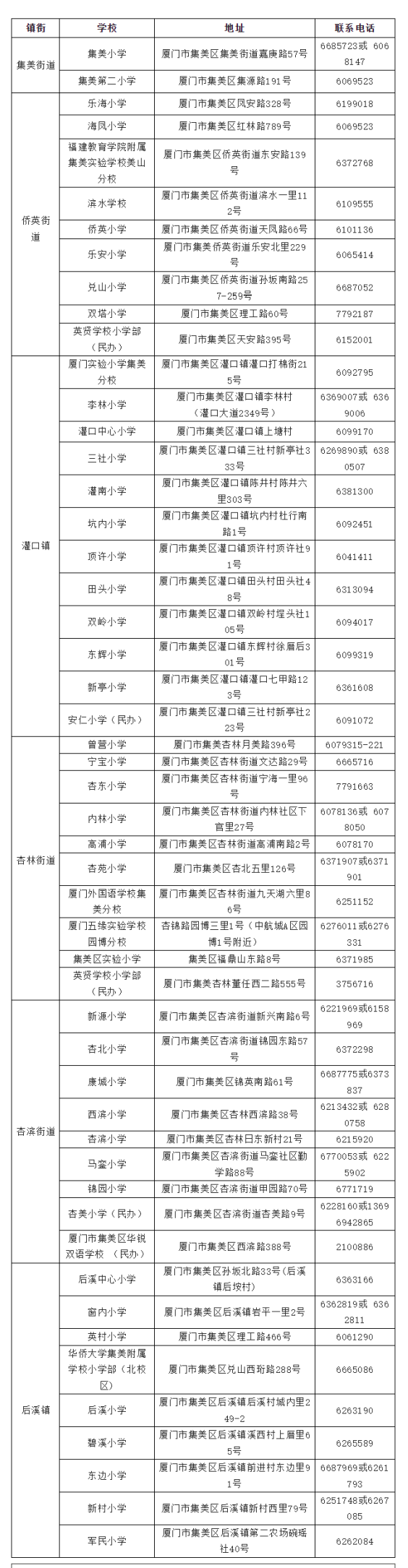
5.集美区2022年秋季小学招生工作学校咨询电话
附件1
台湾、香港、澳门、华侨、外籍学生及其他人才子女办理入学须提供的材料
一、台胞适龄儿童
1.适龄儿童家长在集美区购房置业或工作的证明材料;
2.适龄儿童及其父亲(母亲)的身份证明或台湾居民《来往大陆通行证》;
3.我市公安部门签发的适龄儿童及其父亲(母亲)的《台湾居民居住证》或《华侨港澳台同胞临时住宿登记表》(当前居住地址在集美区)原件及复印件。
备注:2022年5月10日至5月31日期间,符合入学条件的适龄儿童家长通过“厦门市台联”微信公众号“就学备案”入口申报相关信息。也可同时关注市台港澳办“台港澳e鹭通”微信公众号了解相关政策。
二、香港和澳门特别行政区居民适龄儿童
1.适龄儿童家长在集美区购房置业或工作的证明材料;
2.适龄儿童及其父亲(母亲)的身份证明材料(如有效的《港澳居民来往内地通行证》和《港澳居民身份证》或户口本)原件及复印件;
3.我市公安部门签发的适龄儿童及其父亲(母亲)的《香港居民居住证》、《澳门居民居住证》或《华侨港澳台同胞临时住宿登记表》(当前居住地址在集美区)原件及复印件;
4.香港和澳门特别行政区居民适龄儿童其父母均非香港、澳门特别行政区居民且均非本市户籍的,应提供父亲(母亲)近一年在厦务工、居住(当前居住地址在集美区)和参加我市社会保险的证明。
三、华侨适龄儿童
1.适龄儿童家长在集美区购房置业或工作的证明材料;
2.《华侨身份证明》(区侨办开具);
3.适龄儿童及其父母或其他法定监护人的身份证明或护照;
4.我市公安部门签发的学生本人及其父亲(母亲)《华侨港澳台同胞临时住宿登记表》(当前居住地址在集美区)原件及复印件。
四、外籍适龄儿童
1.适龄儿童家长在集美区投资置业或工作证明材料;
2.适龄儿童本人有效外国护照和外国人居留许可;
3.我市公安部门签发的适龄儿童本人《临时住宿登记表》;
4.适龄儿童父亲(母亲)的有效证明材料(如外国护照和《临时住宿登记表》或户口本)。
五、符合条件的其他人才子女申请入学应提供材料
1.相关部门核发的证书或文件(“厦门市引进人才优惠证”、“人才居住证”、“留学人员身份认定证书”、“留学人员工作证”、厦门市核发的高技能人才职业资格证书或能确认身份的文件)原件、复印件(2份);
2.申请人与其子女的身份证明以及证明直系亲属关系的户口簿、出生证明、护照原件、复印件(2份);
3.在有效期内的居住地址在集美区的福建省居住证(若在集美区购房的应提供产权证或购房合同)原件、复印件(2份);
4.持有厦门市人社局颁发的“厦门市引进人才优惠证”的重点引进人才子女择校的应提供书面申请,简要介绍父母或其他法定监护人及子女的自然情况及选择就读的学校原件、复印件(2份)。
附件2:集美区2022年秋季小学招生划片一览表(集美区两一致户籍)
附件3:集美区2022年秋季户籍适龄儿童及各类政策性对象入学工作日程安排表
附件4:集美区2022年秋季进城务工人员随迁子女小学积分入学工作日程安排表
附件5:集美区2022年秋季小学招生工作学校咨询电话





