
一、公办幼升小报名材料
1、芜湖市区和繁昌区
根据不同房产和户籍情况,需完善一下材料:

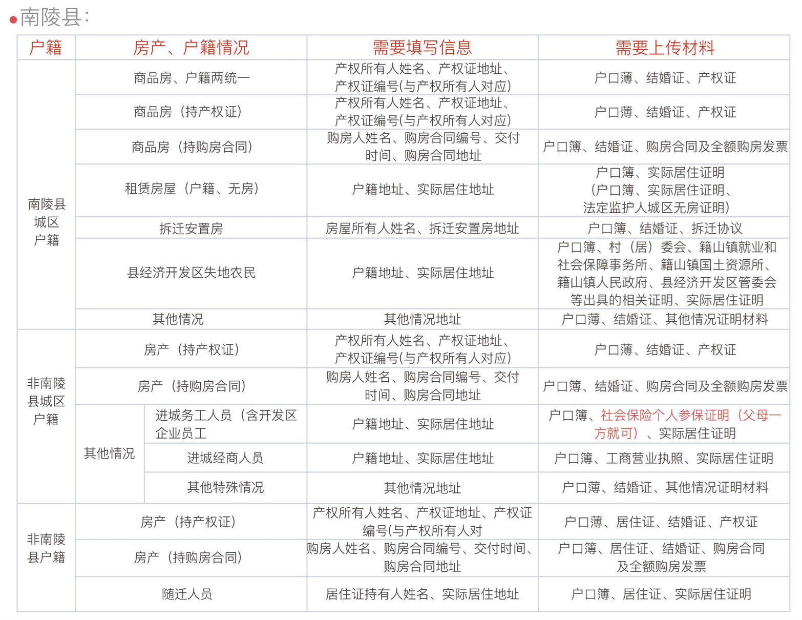
2、无为市及南陵县
根据不同房产和户籍情况,需完善一下材料:


3、湾沚区
(1)城关户籍
上传户籍信息及婚姻情况证明(结婚证、离婚证)、补充材料
(2)城关房产
城关房产-商品房(持有产权证)
填写正确产权证编号及产权证地址,并上传户口簿材料、婚姻情况证明(结婚证、离婚证)(选填)、产权证材料
城关房产-商品房(持有购房合同)
填写正确房产合同编号和房产合同地址,并上传相关材料:户口簿材料、婚姻情况证明(结婚证、离婚证)(选填)、购房合同材料、购房全额发票等
城关房产-拆迁安置房(持有拆迁协议)
填写安置房地址,上传户口簿材料、婚姻情况证明(结婚证、离婚证)(选填)、拆迁安置协议、补充材料(选填)等
(3)城关租赁房屋入学
城关租赁-进城务工
填写一位与学生共本的监护人信息,选择居住地址,上传户口簿材料、婚姻情况证明(结婚证、离婚证)(选填)、所在单位营业执照、用工单位证明等材料
城关租赁-进城经商
填写一位与学生共本的监护人信息,填写居住地址和营业执照地址,上传户口簿材料、婚姻情况证明(结婚证、离婚证)(选填)、营业执照、补充材料(选填)等。
二、民办幼升小报名材料
学生为市区户籍,则需上传户籍材料和补充材料(选填);
学生为非市区户籍,则需要上传居住证,户籍材料和补充材料(选填)





