
关于做好湖南省2022年农村订单定向免费本科医学生招生培养工作的通知
各市州卫生健康委、教育(体)局、人力资源社会保障局,有关高等学校:
为持续加强全科医生队伍建设,提升基层医疗服务能力,根据国家卫生健康委、教育部关于做好中央财政支持中西部农村订单定向免费本科医学生招生培养工作的要求,现就做好我省2022年农村订单定向免费本科医学生(以下简称定向医学生)招生培养工作有关事项通知如下:
一、报考条件
定向医学生仅招收农村户籍学生,报考学生须同时具备下列条件:
(一)符合2022年统一高考报名条件,并已报名参加我省2022年统一高考,且所考科目符合临床医学或中医学专业招录要求;
(二)本人及父亲或母亲或法定监护人户籍在城乡分类代码确定的乡村区域(统计用区划代码和城乡划分代码中城乡分类代码首位为“2”),或在我省户籍制度改革实施之时( 2015年12月31日)户籍为我省实施区域的农业户口,且本人具有当地连续3年以上户籍;
(三)身体条件符合教育部、原卫生部和中国残疾人联合会《关于印发普通高等学校招生体检工作指导意见的通知》(教学[2003]3号)中“无医学类专业不宜就读的疾病”的相关规定;
(四)本人热爱医疗卫生事业,自愿报考,且承诺毕业后在农村基层医疗卫生服务机构履约服务6年。
二、招生计划和培养模式
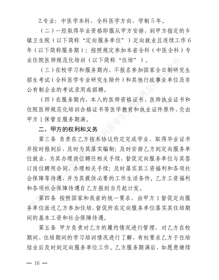
2022年我省定向医学生招生计划为450人(详见附件1)。其中,临床医学专业招生350人、中医学专业招生100人。临床医学专业定向医学生培养高校及招生计划为南华大学50人、吉首大学50人、湘南学院50人、长沙医学院30人、湖南医药学院120人和邵阳学院50人;中医学专业定向生培养高校为湖南中医药大学,招生计划为100人。上述招生计划均纳入各培养高校年度招生总计划。
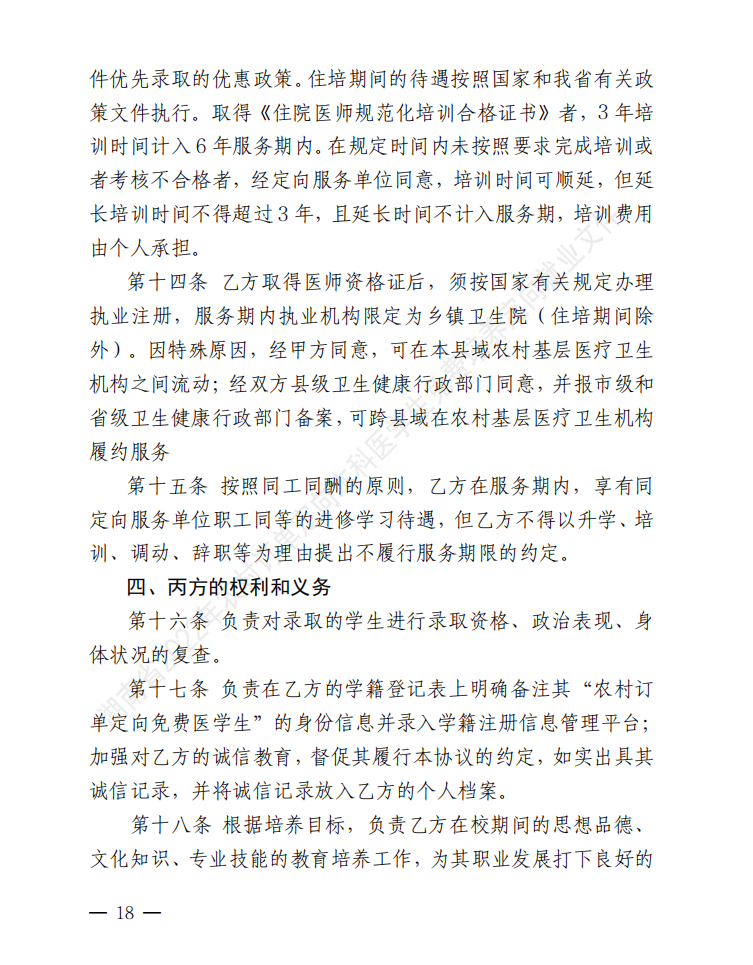
定向医学生按照国家医学本科层次五年制的模式培养,最后一个学期回生源地实习,由各县(市、区)卫生健康行政部门分派到县级医疗机构实习。
三、录取程序
今年我省定向医学生招录工作将继续按照考生户籍以县市区为单位定向招生的办法进行。《湖南省农村订单定向免费培养医学生农村户籍资格审核表》(以下简称《户籍资格审核表》)以其户籍地所在派出所的证明为准,由考生在送达预签《湖南省2022年农村订单定向本科医学生免费培养定向就业协议书》(以下简称《协议书》)的同时,提交给各县(市、区)卫生健康行政部门。如考生提供的信息不实,所造成的后果由考生本人负责。
(一)户籍信息确认。考生可登陆“湖南省普通高校招生考试考生综合信息平台”或“潇湘高考”APP查看本人填写的户籍信息,若所填写的户籍地信息中的县市区与考生实际户籍信息中的县市区不一致的,考生须在6月16日前,前往高考报名所在地的县市区招生考试机构申请办理户籍信息修改,逾期不予受理。凡因考生报名所填写的户籍地信息错误而导致考生不能正常填报志愿、录取及签订协议书的,其结果由考生本人负责。
(二)志愿填报。考生按照湖南省教育考试院规定的时间和要求,在高考志愿填报系统本科提前批“单个志愿”栏中填报相应的志愿。第一次填报时,考生只能选择面向本人户籍所在县招生的一所学校填报。填报征集志愿时,全省所有符合报考条件的考生均可填报。
(三)预签协议。考生填报志愿后,在高考志愿填报系统网站下载并打印《协议书》、《农村订单定向免费培养医学生健康承诺书》(以下简称《健康承诺书》)、《户籍资格审核表》(无法下载的,可去当地卫生健康局免费领取),按《协议书》中“乙方”需签订的内容,预签《协议书》(一式9份)、《健康承诺书》(一式9份)和《户籍资格审核表》(原件1份、复印件8份),于2022年6月30 日 17:00前(填报征集志愿的考生须于征集志愿填报截止日后的次日15:00前)送达户籍所在地县(市、区)卫生健康行政部门;填报征集志愿的考生如第一次填报志愿时已送达上述资料则不需要再送达。未按时送达预签《协议书》的考生视为放弃录取资格。
各县(市、区)卫生健康行政部门在预签协议截止后,将已预签《协议书》的考生名单汇总并加盖公章报送至所在市州卫生健康行政部门,市州卫生健康行政部门将各县(市、区)预签《协议书》的考生名单汇总后(详见附件2)加盖公章,以电子版和纸质版的形式,将汇总表报省卫生健康委科技教育处和省中医药局科技教育处。
所有已提交预签《协议书》的考生一经录取,即视为同意该《协议书》条款,不得放弃录取资格。放弃录取资格所造成的后果由考生本人负责。
(四)投档录取。定向医学生招生在本科提前批次录取,执行普通类本科录取控制分数线。第一次投档录取后未完成的计划面向符合报考条件的全省农村户籍考生征集。
志愿填报结束后﹐省教育考试院将填报了农村订单定向免费医学生志愿的考生名单提供给省卫生健康委和省中医药局。
省卫生健康委科技教育处和省中医药局科技教育处根据考生填报的学校志愿和考生预签《协议书》情况,按县(市、区)生源分学校从高分到低分确定拟录取名单。对于征集志愿,首先按照考生户籍以县(市、区)为单位定向招生的办法,分县(市、区 )、分学校从高分到低分确定拟录取名单(含当地降分考生)。生源仍然不足的县(市、区),先在本市州范围内按照从高分到低分的原则统筹调剂;本市州生源不足的,再在全省范围内统筹调剂,按从高分到低分的顺序确定拟录取名单,直至完成计划。省教育考试院根据省卫生健康委科技教育处及省中医药局科技教育处提供的拟录取名单投档。
录取结束后,招生院校给已录取考生发放录取通知书。各县(市、区)卫生健康行政部门接到录取名单后,应立即联系并组织同级机构编制部门和人力资源社会保障部门签订《协议书》,并在招录工作结束后将已签字的《协议书》(一式9份)及考生名单汇总报送至所在市州卫生健康行政部门。市州卫生健康行政部门汇总各县(市、区)甲方和乙方所签《协议书》等资料及考生名单,报省卫生健康委科技教育处及省中医药局科技教育处。
(五)体检复核。培养学校在新生入学一个月内对定向医学生进行体检复核。复核合格者,培养学校在《协议书》上签字盖章,《协议书》正式生效。体检复核不合格者,按相关规定处理,由所在培养学校将学生信息报省卫生健康委科技教育处及省中医药局科技教育处。
(六)《协议书》存档。由考生、招生培养学校、定向就业的县(市、区)卫生健康行政部门、机构编制部门、人力资源社会保障部门等5方共同签订的《协议书》(一式9份),考生本人、培养高校、签约县(市、区)卫生健康行政部门、机构编制部门、人力资源社会保障部门、市州卫生健康委、省卫生健康委(省中医药局)、省教育厅各存一份,考生档案存一份。
四、加强履约管理
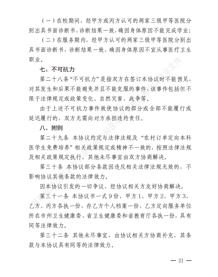
已录取考生户籍仍保留在原户籍所在地,毕业后可按有关规定迁入定向就业所在地。定向医学生在校期间,不得转校或转专业学习,各培养高校要加强对于定向医学生履约和诚信意识的教育引导,各县(市、区)卫生健康行政部门也要关心定向医学生的学习和生活情况。双方在定向医学生培养学习期间应保持良好的联系与沟通,掌握和关心学生的学习与生活情况。建立定向医学生个人诚信档案,将违约等不诚信行为记入个人档案,并与我省住院医师招录、行政机关和事业单位招聘、研究生招生录取等进行信息对接联动。各定向县(市、区)相关部门不得在定向医学生毕业前受理其违约申请。
各县(市、区)卫生健康行政部门、机构编制部门、人力资源社会保障部门要加强协调配合,为定向医学生及时落实编制和岗位﹐在其毕业报到后按照国家和我省的有关政策规定做好纳编管理与岗位聘任等工作。并按政策规定,在其毕业报到后委派参加全科专业住院医师规范化培训。获得住院医师规范化培训合格证书的定向医学生,三年的培训期计入履约服务期。
各级教育、卫生健康行政部门要协同做好定向医学生招录宣传工作,将定向医学生的免费培养、定向就业等相关政策信息向考生和社会公布。及时解读相关政策,做好培养高校、用人部门与定向医学生签署免费培养和定向就业协议的政策指导、组织协调工作。
附件:
1.湖南省2022年农村订单定向免费本科医学生招生计划表
2.湖南省2022年农村订单定向本科医学生免费培养定向就业协议书
3.湖南省2022年农村订单定向医学生免费培养定向就业协议书预签名单汇总表
4.农村订单定向医学生健康告知书和承诺书
5.湖南省农村订单定向免费培养医学生农村户籍资格审核表





