
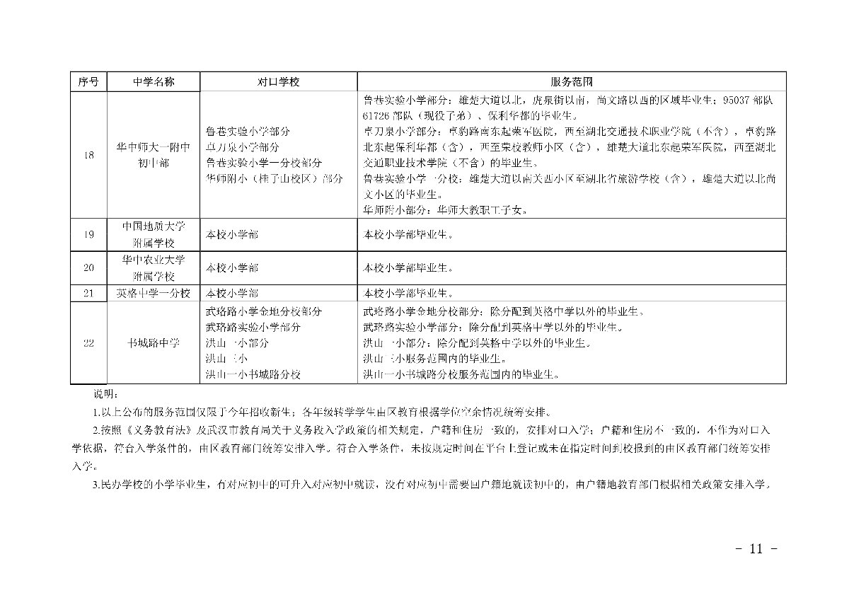
2021武汉洪山区对口划片范围









1.以上公布的服务范围仅限于今年招收新生,各年级转学学生由区教育根据学位空余情况统筹安排。
2.按照《义务教育法》及武汉市教育局关于义务段入学政策的相关规定,户籍和住房一致的,安排对口入学:户籍和住房不一致的,不作为对口入学依据,符合入学条件的,由区教育部门统筹安排入学符合入学条件,未按规定时间在平台上登记或未在指定时间到校报到的由区教育部门统筹安排入学。
3.民办学校的小学毕业生,有对应初中的可升入对应初中就透,没有对应初中需要回户器地就读初中的,由户籍地教育部门根据相关政策安排入学。





