
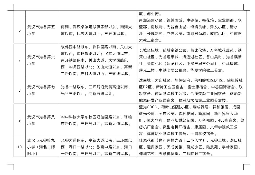
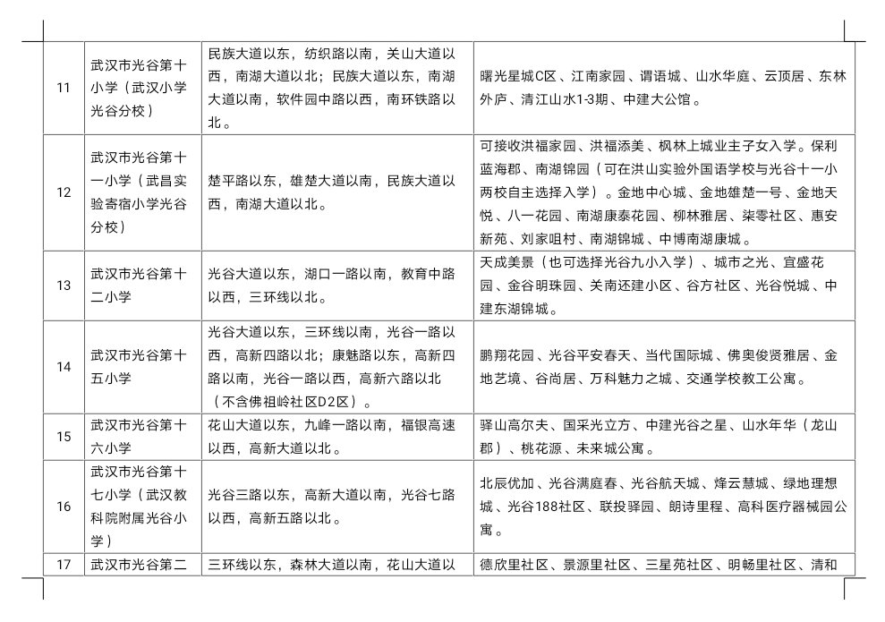
幼升小报名入学
义务教育小学阶段招生按照“相对就近”、“人户一致”的原则进行,满足符合招生条件的适龄儿童入学,严禁不足龄的儿童入学。
一、入学政策
照“地方各级人民政府应当保障适龄儿童、少年在户籍所在地学校就近入学”的规定,户籍和住房一致的,安排对口入学;
户籍和住房不一致的,不作为对口入学依据,符合入学条件的,由区教育局统筹安排入学;特殊情况由区教育局和学校组织有关部门甄别认定后处理,杜绝漏登、瞒登、错登、假登行为。
二、统筹安排入学原则
义务教育小学阶段招生按照“相对就近”的原则进行,如果学校仍有招生名额,在有学位的情况下,满足符合招生条件的适龄儿童优先考虑安排至与住房对口或较近的学校。具体以当年各学校情况为准。
三、统筹安排入学情况
1.按照户籍与房产对应的A类、B类、C类、D类、E类顺序安排入学。
A类:户籍在高新区的适龄儿童,其户籍和法定监护人(指父母)房产均在服务范围内(户籍与房产地址一致),即“人户合一”。
B类:非武汉市户籍的适龄儿童,其法定监护人(指父母)房产在服务范围内,且监护人户籍在高新区或持有高新区居住证(户籍或居住证地址与房产地址一致)。
C类:符合A类或B类情况的适龄儿童,但法定监护人(指父母)在服务范围内的房产(户籍或居住证地址与房产地址一致)学位已被使用过。
D类:户籍为高新区的集体户、社区公共户、空户或搭户的适龄儿童(不需要办理居住证,户籍地址与实际居住地址一致)。
E类:非武汉市户籍的适龄儿童,随监护人租住在服务范围内,监护人户籍在高新区或持有高新区居住证(户籍或居住证地址与实际居住地址一致)。
(3)继续实行分学段学位限制政策(即小学阶段同一套房产六年只提供一个对口入学学位,初中阶段同一套房产三年只提供一个对口入学学位,同一家庭二孩除外)和“两证”(即户口和不动产证)未满一年不确保对口入学的政策。
2.安排办法
(1)A类学生,安排对口入学。“两证”未满一年的,在有空余学位的前提下,按照适龄儿童户籍迁入时间先后排序统筹安排入学。
(2)B类、C类、D类、E类学生,均属于户籍与房产证不一致情况,由区教育局按顺序依次统筹安排入学。
(3)户籍在高新区,因旧城改造、拆迁过渡造成人户分离的适龄儿童,在居住片区范围内的,原则上回户籍所在片区登记入学。确有困难的,其监护人能提供相关证明材料(如拆迁合同、未还建证明等)的,先在户籍所在片区登记注册,7月26日后再向实际居住片区内学校申请入学,参照D类学生,由区教育局视学位情况统筹安排入学。
(4)港澳台适龄儿童,其监护人户籍在高新区或持有高新区居住证(户籍或居住证地址与实际居住地址一致)的,监护人在居住地有房产(监护人拥有100%产权)的按B类学生统筹安排入学,无房产的按E类学生统筹安排入学。
(5)适龄儿童及其父母户籍均与祖父母(外祖父母)在同一户口本上,并长期居住在一起,适龄儿童父母在市内无住房的,如能提供房管局出具的父母双方无房证明,按C类排序靠前的原则,视学位情况统筹安排入学;如统筹到片区内学校,则同时锁定其祖父母(外祖父母)的房产学位。





