
汉阳区2022年幼升小新生入学政策
汉阳区2022幼升小采用网上登记。
一、平台登录网址:http://hy.whxueji.cn
二、平台服务对象
符合2022年汉阳区小学入学条件的一年级新生及其法定监护人。小学一年级新生须年满6周岁,即2016年8月 31 日(含)前出生。
2022年入学的小学新生及其法定监护人须按规定时间登录平台,并根据平台提示填报、提交相关信息。凡有意选择民办学校上学的一年级新生,必须在本平台填报、提交相关信息。
三、新生入学流程:新生信息登记——查询初审结果——现场资料审核——新生入学报到——领取《义务教育入学通知书》
| 新生信息登记 | 2022年5月12日至5月25日 |
| 查询初审结果 | 2022年6月13日、14日 |
| 现场资料审核 | 2022年6月18日至19 日 |
| 查询安排学校 | 6月29日 |
| 新生入学报到并领取《入学通知书》 | 7月2日 |
四、监护人注意事项
1新生信息原则上应由新生监护人填报。监护人需对填报、提交的信息和上传资料的真实性、准确性、合法性负责。错报、虚报、谎报、盗用他人信息上报,将影响新生正常入学安排。
2.请监护人一定按规定时间完成相关入学流程。未按规定时间完成相关入学流程,将影响新生正常入学安排。
3.损害他人利益,影响正常入学秩序的,教育局将依法追究相关法律责任。
4.平台使用过程中如有疑问,可在工作时间拨打平台咨询热线,也可按学校安排的时间拨打学校咨询电话。
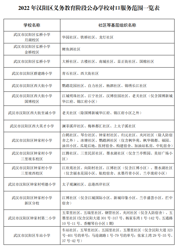
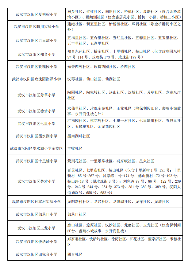
2022汉阳区小学对口信息








