
2022武汉体育学院表演专业校考考试内容(健身健美+武术表演专业)
☑ 健身健美专业
一、考试指标与分值
(一)专项竞赛(70分);(二)专项表演(30分)
二、考试内容与方法
(一)专项竞赛(70分)
专项竞赛考试内容:
男生:古典健美四个向右转向动作、七个规定动作;
女生:女子形体四个向右转向动作,健身比基尼四个向右转向动作。
1、考试方法
男生身着古典健美赛服,赤足;女生身着比基尼赛服,穿12cm公分以内细跟、前掌防水台不超过1cm的比基尼赛鞋进行专项竞赛。
考试要求:
男生:按古典健美规定技术动作进行展示。①点位做古典健美四个向右转向动作,②号点位做健美七个规定动作。
女子:按女子形体及健身比基尼规定技术动作进行展示。①点位做女子形体四个向右转向动作②号点位做健身比基尼四个向右转向动作。(详见图1)
拍摄要求:
(1)专项竞赛考试部分拍摄视频方式为手机竖向拍摄,拍摄过程中整个身体出现在拍摄画面中且占视频画面的三分之二以上;
(2)考生首先在镜头前立定站立口述身高与体重(要求:本人赤足身高1××厘米,体重××公斤,下面进行专项竞赛考试),然后分别在①点位和②号点位做规定技术动作,各个规定动作之间必须停顿3秒;
(3)①点位到②号点位不超过两步距离。②号点位规定动作完成后即可退场;
(4)考试过程中不允许涂抹油彩、亮油等任何涂抹物。2、评分方法评委通过目测考生的身体形态及比例,对考生的骨架比例、形体、肌肉线条及发达程度、相貌仪态等情况进行综合评定,去掉最高分和最低分,取平均分为最后得分(评分方法与标准见表1)。
(二)专项表演(30分)
1.考试方法
考生根据自身情况选择健身运动特长展示(男女均可选择)或健美自选动作展示(限男生),健身运动特长展示要求:动作编排完整,内容健康,富有表现力与艺术力,体现考生的综合运动能力,整套动作中应含有力量性动作、柔韧性动作、协调性动作等,通过一定难度动作体现考生的运动能力及特长;
健美自选动作展示要求:考生展示过程中必须包含健美七个规定动作,突出艺术表现力,动作创编及肌肉形态展示等。
专项表演环节考试时间为60秒,音乐由考生自备。
2、评分方法
评委通过目测考生的整套动作的编排内容综合运动能力、艺术表现力、难度及肌肉形态展示等方面进行综合评定,由3-5名评委按100分制进行评分,去掉最高分和最低分,取平均分为最后得分(评分方法与标准见表2)。
☑ 武术表演专业
一、考试指标与分值
(一)基本形态 10分;(二)劈叉 20分;(三)专项技术能力 70分
二、考试内容
(一)基本形态
由3-5名评委按100分制评分,计分时,去掉最高分和最低分,取平均分为该项考试的最后得分,满分为10分。评分见(基本形态)评分标准表。说明:在拍摄要求中,考生在考试时面对镜头静止2秒时,为基本形态考试开始之时。
(二)劈叉
由3-5名评委按100分制评分,计分时,去掉最高分和最低分,取平均分为该项考试的最后得分,满分为20分。评分见(劈叉)评分标准表。说明:考生可根据自己准备的情况,在左竖叉或右竖叉二项中选取其中一项参加考试。
(三)专项技术能力
1、考试内容:
武术套路:以技击动作为素材,按照攻守进退、动静疾徐、刚柔虚实等矛盾运动变化规律编成的拳术或器械表演套路。
武术散打:由散打基本拳法、腿法、摔法及组合动作构成的表演套路。
武术舞蹈:由武术基本动作或舞蹈基本动作构成并配有音乐的表演套路。
说明:考生可根据自己特长选取其中一项参加考试,以成套动作表演的形式进行考试。
2、时间规定:
⑴武术套路:拳术套路、器械套路完成时间不少于1分钟;太极类套路完成时间2—3分钟。
⑵武术散打:成套表演套路展示完成时间不少于1分钟。⑶武术舞蹈:成套表演展示完成时间不少于1分30秒。
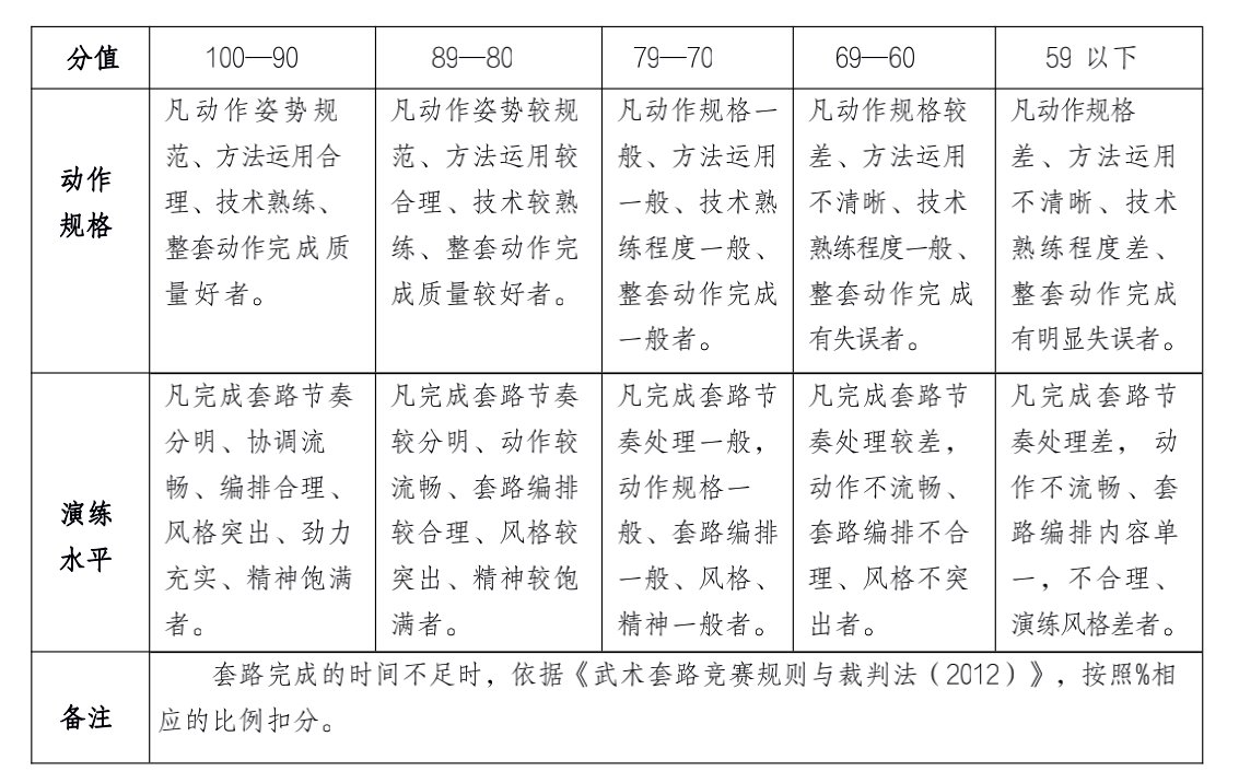
3、成绩评定:由3-5名评委按100分制评分,计分时,去掉最高分和最低分,取平均分为该项考试的最后得分,满分为70分。评分见(专项技术能力)评分标准表。
三、评分标准
(一)基本形态
(二)劈叉
(三)专项技术能力
四、考试要求
(一)服装要求:
1、基本形态服装要求:考生必须穿着紧身衣裤参加考试。
2、劈叉考试服装要求:考生必须穿着紧身衣裤参加考试。
3、专项技术服装要求:考生可穿着各专项服装参加考试。
(二)音乐要求:考生可根据考试需要自行准备音乐,音乐中不得出现说唱。
(三)场地要求:考生必须在宽敞明亮的室内场地进行。
(四)装饰要求:考生不得佩戴于考试无关的任何装饰物或标志性装饰。
(五)拍摄要求:
1、横屏固定机位,正面平视行项目礼。
2、基本形态要求:考生在考试时面对镜头静止2秒,保证上半身清晰,退至全身进入画面,按照正面、侧面和背面三个方向依次进行展示。
3、劈叉要求:考生在考试时面对镜头行项目礼,全身在镜头画面内,考生在考试时向左转身90度完成左竖叉或向右转身90度完成右竖叉,下叉后两手臂侧平举,静止时间3秒钟。
4、专项技术能力要求:考生在考试时面对镜头行项目礼,静止2秒后退至全身进入画面,拍摄距离适中,必须清晰展示成套动作的全部过程。
5、各考试内容拍摄完成后,面对镜头行项目礼,录制完毕。
6、具体拍摄步骤,请参照演示视频模板。





