2022年武汉市硚口区小学对口初中划片一览

教育百科2022-09-15 02:09:28未知

2022年武汉市硚口区小学对口初中划片一览

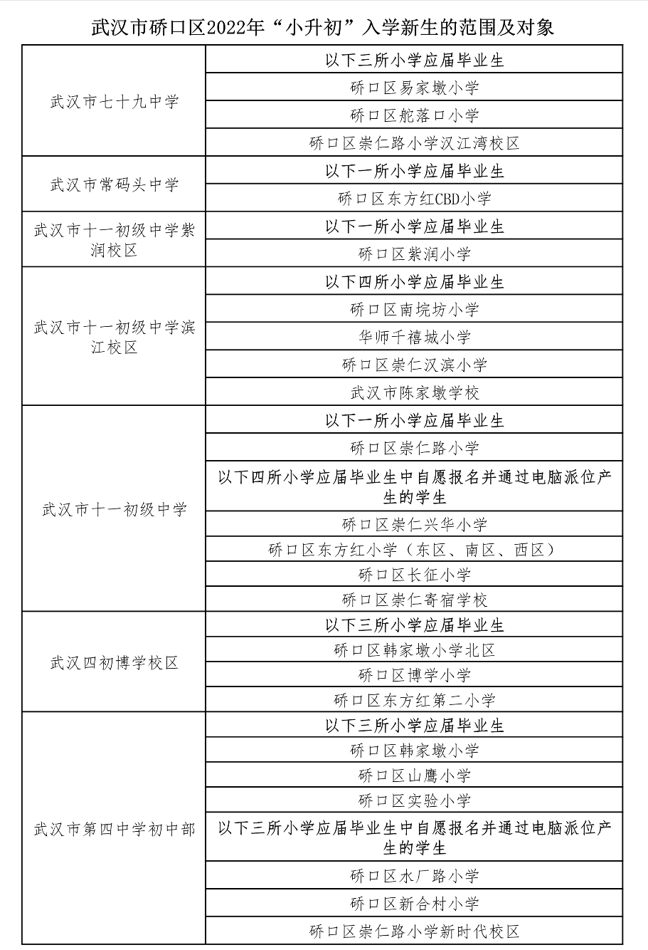
  武汉市硚口区2022年“小升初”入学新生的范围及对象

  

  

本文标签: 武汉市  新生  对象  小升初  span  

相关推荐

猜你喜欢

大家正在看