
2022武汉轻工大学专升本 报名条件及招生专业
一、招生对象及条件
(一)招生对象
1.高职高专应届毕业生。
2022年湖北高校普通全日制高职高专应届毕业生,报考时能如期毕业(以下简称“普通考生”)。
2.专项计划考生。
符合“普通考生”报考条件,且经扶贫部门确认并录入全国扶贫开发信息系统的原建档立卡贫困家庭学生。
3.退役大学生士兵。
(二)报名条件
符合报名资格的招生对象,且具备以下条件者,可报考我校:
1.具有良好的思想品德和政治素质,热爱祖国,遵纪守法,在校期间未受任何纪律处分(或所受处分已解除);
2.修完普通高职高专课程,成绩良好,能如期毕业;
3.身体健康;
4.所学专科专业需符合我校报考本科专业要求。
二、招生计划
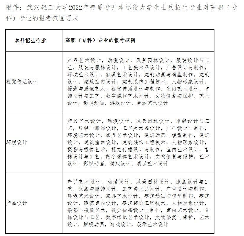
退役大学生士兵招生专业:视觉传达设计、环境设计、产品设计三个专业招收退役大学生士兵,具体招生人数将通过湖北省高等学校普通专升本 报名平台于志愿填报前公布。
普通考生及专项考生:
三、专业要求
武汉轻工大学2022年普通专升本退役大学生士兵招生专业对高职(专科)专业的报考范围要求
武汉轻工大学2022年普通专升本招生专业对高职(专科)专业的报考范围要求





