
湖北专升本可以跨专业报考吗?
不可以。湖北专升本 报名要求为“每名考生限报1所高校的1个相关本科专业。”
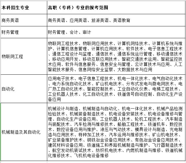
同时,一般学校都会在招生简章中要求“考生所学专科专业需符合学校本科专业报考要求。考生报名填写专科专业名称须与《教育部学籍在线验证报告》或毕业证书一致”。还会专门列出相关专业名称。
(图为武汉纺织大学专业要求)
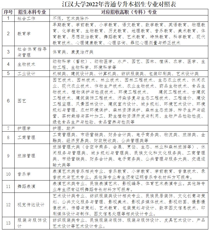
江汉大学在招生简章中要求“普通考生和专项计划考生报考专业应与所学专业相同或相近”
总之,湖北专升本不可以跨专业报考,还需满足报考学校专业要求。
教育百科2022-09-14 22:39:41佚名

湖北专升本可以跨专业报考吗?
不可以。湖北专升本 报名要求为“每名考生限报1所高校的1个相关本科专业。”
同时,一般学校都会在招生简章中要求“考生所学专科专业需符合学校本科专业报考要求。考生报名填写专科专业名称须与《教育部学籍在线验证报告》或毕业证书一致”。还会专门列出相关专业名称。
(图为武汉纺织大学专业要求)
江汉大学在招生简章中要求“普通考生和专项计划考生报考专业应与所学专业相同或相近”
总之,湖北专升本不可以跨专业报考,还需满足报考学校专业要求。