
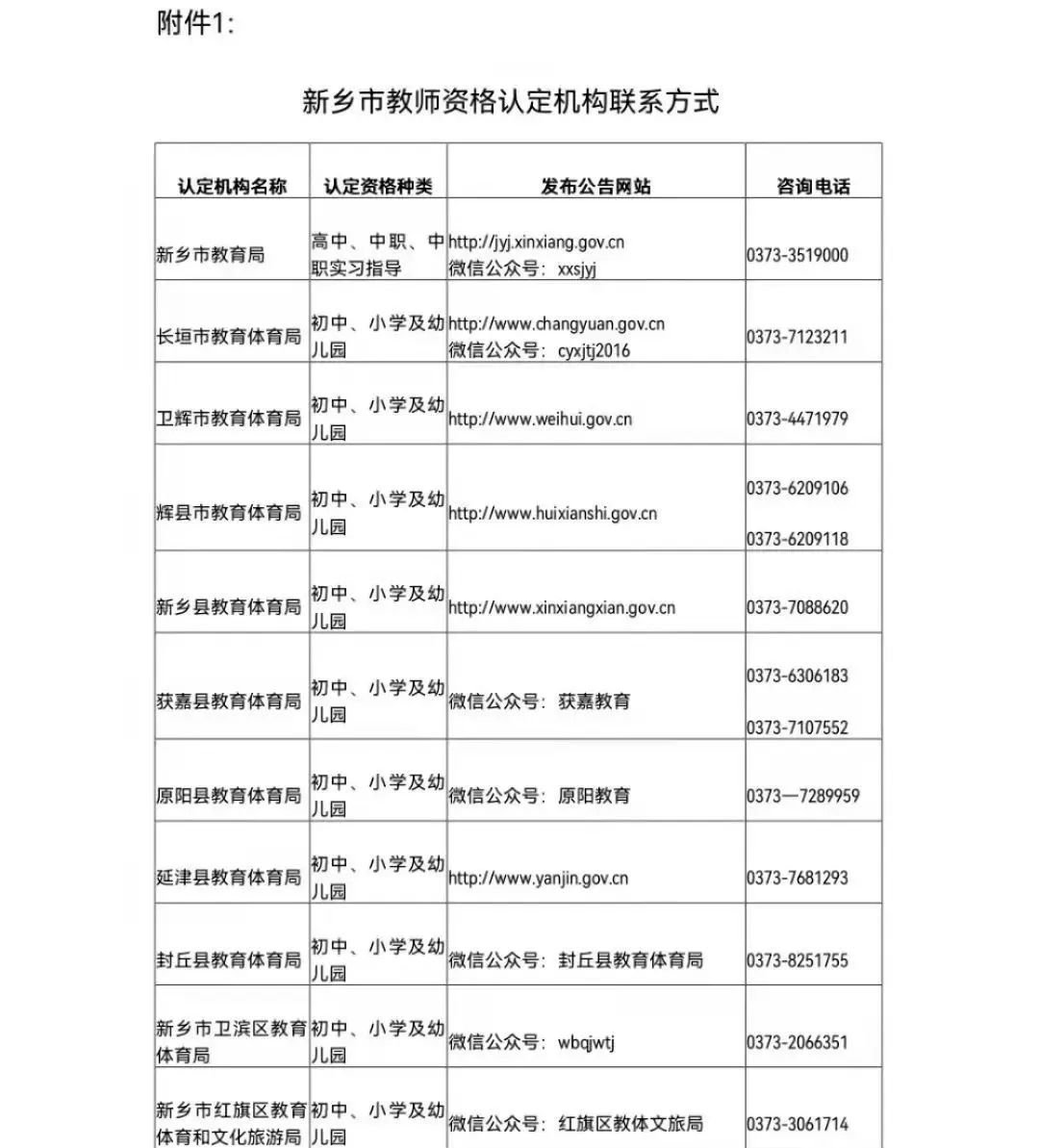
2022上半年新乡市教师资格认定机构联系方式
(一)网上报名
新乡市上半年认定网上报名时间为2022年6月21日—6月30日,
幼儿园、小学和初级中学教师资格认定具体时间以申请人所在地教师资格认定机构公告时间为准。
符合条件的申请人可在报名期限内登录中国教师资格网(https://www.jszg.edu.cn)报名。申请人在网站首页“教师资格认定申请人网报入口”,按照系统提示进行身份注册,填报并提交申请信息(准确填写邮寄通讯地址、手机号码)。应届毕业生注意:因中国教师资格网7月1日后才可在线核验应届毕业生学历信息,请大家在6月30日前以在校生身份完成网报,7月1日-7月4日将身份修改为非在校生,并完成学历信息在线核验。
(二)体检时间:
2022年6月21日至7月12日。
申请人按照“注意事项”中的要求,在规定时间内到指定医院进行体检。网上报名成功后,申请人根据各级教师资格认定机构安排,持《河南省教师资格申请人员体检表》(详见附件2、3),到指定医院参加体检。体检结论由医院统一报送各级认定机构,无需申请人再去医院领取。请申请人关注当地教师资格认定机构官方网站具体通知。
(三)审核
中国教师资格网采用数据比对方式核验申请人是否符合认定条件,符合认定条件的申请人无需到现场提交材料;网上信息核验未通过的申请人要到各级教师资格认定机构指定地点提交材料进行现场审核。申请人务必关注中国教师资格网,查询自己符合哪种办理情形。
1.网上审核时间:2022年6月21日至7月15日(节假日除外)。
办理条件及流程:中国教师资格网显示“审核通过”的,申请人可登录河南省教师教育网“2022年上半年中小学教师资格认定系统”(http://www.hateacher.cn)实名注册后,按系统提示上传近期免冠正面一寸彩色白底证件照片。
2.现场审核时间:2022年7月11日至7月15日。
办理条件及流程:中国教师资格网显示“需现场审核”及申请中等职业学校实习指导教师资格的,申请人应携带材料原件,在各级教师资格认定机构规定时间前往指定地点进行现场审核。现场审核通过后,申请人可登录河南省教师教育网“2022年上半年中小学教师资格认定系统”(http://www.hateacher.cn),按系统提示上传近期免冠正面一寸彩色白底证件照片。





