
丰南一中
2018年统招200人录取情况:按全区填报并符合丰南一中志愿要求的考生成绩由高到低面向全区初中统一录取,分数线为:678分/310分。
指标分配生录取情况:按全区填报并符合丰南一中志愿要求的第1015名考生的成绩划定最低控制分数线为:630分,收回的指标全区统一录取分数线为:632分/293分;区业余体校文化课最低控制线为:430分。
2018年丰南一中普通生录取分数线:
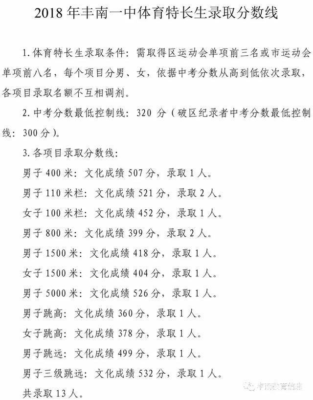
2018年丰南一中体育特长生录取分数段

教育百科2022-09-13 16:21:18未知

丰南一中
2018年统招200人录取情况:按全区填报并符合丰南一中志愿要求的考生成绩由高到低面向全区初中统一录取,分数线为:678分/310分。
指标分配生录取情况:按全区填报并符合丰南一中志愿要求的第1015名考生的成绩划定最低控制分数线为:630分,收回的指标全区统一录取分数线为:632分/293分;区业余体校文化课最低控制线为:430分。
2018年丰南一中普通生录取分数线:
2018年丰南一中体育特长生录取分数段
