
勒流街道2022年初中一年级招生方案出炉
一、招生原则
1.坚持“免试入学”的原则,切实保障我街道六年级学生和回流户籍生小升初入学权利,确保我街道九年义务教育初小无缝对接。
2.坚持“尊重学生择校志愿,学校按志愿批次录取”的原则,采用学生网上报名、自主填报志愿,初中学校网上录取学生,线下确认注册等方式,整个过程由勒流教育办监督。
3.严格控制班额、统筹安排、合理分流,确保招生班额符合标准要求。根据学生志愿,结合入学距离情况,优先安排高层次人才子女和勒流街道户籍学生,再统筹安排非勒流街道户籍学生入学。
二、招生计划

三、招生对象
1.勒流街道各小学六年级学生。
2.在勒流街道以外就读六年级的勒流街道户籍生。
3.高层次人才子女。
4.高新技术企业工作人员子女。
四、报名时间与方式
(一)报名时间。
2022年6月27日至7月2日。
(二)报名方式。
采用网上报名和填报志愿的方式。家长通过电脑端或手机端登录顺德区招生系统(网址:http://bm.zs.sdedu.net/visitsdllgbcyjz,电脑端建议使用谷歌浏览器),按要求填报相关信息和自主填报两个志愿。
五、报名材料
采用线下采集初始数据、审查材料确认学生类别:勒流街道户籍学生、高层次人才子女、高新技术企业工作人员子女、非勒流街道户籍学生,网上报名填报志愿时不再上传相关佐证材料。
勒流街道内各小学六年级学生由本校根据最新全国学籍信息等数据审核确定学生类别,如有更新须向本校提交申报类别证明材料进行确认。各校汇总学生报名初始数据后报勒流教育办导入招生网站系统,家长方可进行网上报名和填报两个志愿。
在勒流街道以外学校就读六年级的勒流户籍生、高层次人才子女和高新技术企业工作人员子女,直接向勒流教育办申报,申请时须提交相关申请表(附件1或附件2)等相关证明材料,并提供毕业学校盖章的全国学籍系统的学籍信息表。可于6月13日至17日的工作日到勒流教育办教育管理股申报(联系电话:25533399),逾期不受理,审核确认后再进行网上填报相关信息和填报两个志愿。
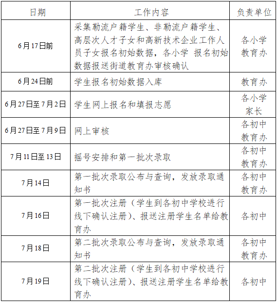
七、日程安排

八、说明
1.“高层次人才子女”指符合《顺德区高层次人才子女入学管理办法(2020年修订)》(顺府办发〔2020〕15 号)规定的专业人才的适龄子女(工作单位在勒流且经顺德区人才工作领导小组办公室确认的1至6类高层次人才);“高新技术企业工作人员子女”指符合《佛山市顺德区科学技术局佛山市顺德区教育局关于受理2022年高新技术企业工作人员子女入学的通知》(顺科发〔2022〕12号)规定的工作人员的适龄子女。
2.经街道教育办审核确认的学生初始数据入库后,才可以在网上登录报名和填报志愿,如不及时在网上登录报名和填报志愿将视为放弃学位。
3.家长提供的所有证明材料均由相关职能部门网上查核,如网上无法查核的材料,交由专业人员审核。对出具假证件或假证明材料的适龄儿童父母或有关单位,经查实举证,取消入学资格并追究其法律责任。
4.育贤实验学校第一志愿报名学生人数超出招生计划数时,优先高层次人才子女、本校六年级学生录取,剩余学位供其他勒流街道户籍学生和非勒流户籍学生录取。如其他勒流街道户籍学生和非勒流户籍学生人数超出余位数时,先户籍生录取,剩余学位在非勒流户籍学生中摇号录取,未摇中的学生按第二志愿结合就近入学的原则统筹到其他学校入读;如本街道户籍生也超出余位数时,则在本街道户籍生中摇号录取,未摇中的本街道户籍学生或未安排的非勒流户籍学生按第二志愿结合就近入学的原则统筹到其他学校入读。如第一志愿报名人数未达学位数时,报名学生全部录取,剩余学位按学生第二志愿结合就近入学的原则从其他学校统筹入读安排。
5.江义中学、新球中学和富安中学参照育贤实验学校录取方式。各校第一志愿报名学生人数超出招生计划数时,优先高层次人才子女录取,剩余学位供勒流街道户籍学生和非勒流户籍学生录取。如勒流街道户籍学生和非勒流户籍学生人数超出余位数时,先户籍生录取,剩余学位在非勒流户籍学生中摇号录取,未摇中的学生按第二志愿结合就近入学的原则统筹到其他学校入读;如本街道户籍生也超出余位数时,则在本街道户籍生中摇号录取,未摇中的本街道户籍学生或未安排的非勒流户籍学生按第二志愿结合就近入学的原则统筹到其他学校入读。如第一志愿报名人数未达学位数时,报名学生全部录取,剩余学位按学生第二志愿结合就近入学的原则从其他学校统筹入读安排。
6.各学校要进一步增强责任意识,树立全局观念,加强对招生工作的管理,严格执行招生方案和学籍管理的规定,规范招生行为,严格控制班额,严禁招收未经教育办审核同意的学生入学,确保招生工作有序进行。
九、相关附件:点击查看/下载
附件1:勒流街道2022年初中一年级勒流户籍学生入学申请表
附件2:高层次人才子女教育服务申请表





