
招生政策
(一)依法入学原则。凡2022年8月31日(含8月31日)前年满6周岁本区户籍的适龄儿童、少年均应依法接受义务教育。特殊教育学校和条件不具备的农村地区的儿童入学年龄可适度放宽。因身体状况需要延缓入学或者休学的,其父母或者其他法定监护人应当向划片学校提出申请,学校核办后报区教委备案并对其实施追踪。
(二)划片入学原则。小学按照划定的招生范围,实行“三对口"的入学办法,即学龄儿童与父(母)的户口、房屋产权证明(或房屋产权证、购房正式合同)和实际居住地―致,在对口学校入学。中学按照划定的招生范围,实行多校划片或单校划片的入学办法﹐片区内的小学毕业生直接升入划片的初中就读。对出现学校布局调整、学龄人口变化较大等情况的区域,区教委将按照相关程序适当调整学校招生划片范围,并于招生工作启动前向社会公布。
(三)公开公正原则。禁止义务教育阶段公办学校招收择校生及乱收费行为。完善义务教育阶段学校招生工作公示制度、咨询制度和社会监督制度,实行“阳光招生"。
招生办法
(一)本区户籍儿童少年入学
1 .小学招生办法。
户籍在本区且符合“三对口"要求的适龄儿童就读小学,按照《北碚区义务教育阶段小学招生范围》北碚区义务教育公办小学招生办法》等文件划片对口入学。
适龄儿童入学由其父母(法定监护人)持户口簿、房屋产权有效证件到招生范围内对口小学办理入学报名手续。预防接种证明不作为小学新生入学报名前置条件,可在开学后及时要求学生提供。学校负责对报名学生的情况进行核查,核查符合规定后向其发放由区教委监制的《北碚区小学教育入学通知书》。适龄儿童由其父母(法定监护人)带领,在规定时间持本人入学通知书及相关材料到相应小学报到入学。区教委依据学校招生计划﹐审核学生入学通知书等材料﹐对符合要求的学生予以注册学籍。
2.初中招生办法。
小学应届毕业生和具有小学学历的校外适龄少年就读初中,根据《北碚区义务教育阶段初中招生范围》等文件划片对口入学。城区(包含朝阳街道、天生街道、北温泉街道的小学和状元小学,下同)实行"多校划片"即按“划片招生、学校对口、抽签派位"方式入学﹔蔡家片区小升初按照《关于调整蔡家片区小升初招生办法的通知》招生入学;西大附中东区按照《关于印发西大附中东区招生过渡办法的通知》招生入学;其他街镇实行"单校划片"唧按“划片招生、学校对口"方式入学。
小学应届毕业生和适龄少年在毕业学校填写《重庆巿北碚区小学毕业生信息登记表》(见附件1 ),各小学根据划片对口招生结果填写《重庆巿北碚区小学毕业生情况汇总表》(见附件2),一并分送各对口中学。
各中学依据小学提交的毕业学生名册发放由区教委监制的《北碚区初中教育入学通知书》。小学毕业生和适龄少年持本人入学通知书和小学毕业证在规定的时间到中学报到入学。区教委依据学校招生计划,对符合要求的学生予以注册学籍。
(二)流动人口随迁子女入学
凡区外户籍适龄儿童、少年随其到碚务工的父母(或法定监护人)到我区居住﹐需在现居住地辖区学校就读的,按照以下办法对口入学。
天生桥小学、实验小学、梨园小学、中山路小学招生范围内的新增流动人口随迁子女在所在区域小学对口就读,朝阳街道、天生街道辖区内其他小学招生范围内的流动人口随迁子女由梨园小学、实验小学安排就读﹔梅花山小学、华光小学招生范围内的新增流动人口随迁子女在所在区域小学对口就读﹐北温泉街道辖区内其他小学招生范围内的流动人口随迁子女由梅花山小学、华光小学安排就读;其他街镇小学招生范围内流动人口随迁子女由所在街镇教管中心根据其实际居住地和辖区内学校规模情况统筹安排在辖区内小学就读。
朝阳街道、天生街道和北温泉街道辖区内新增流动人口随迁子女就读中学在朝阳中学北校就读;水土、复兴片新增流动人口随迁子女在江北中学就读;蔡家片区新增流动人口随迁子女在兼善中学蔡家校区就读;其他街镇辖区内流动人口随迁子女在辖区内中学对口就读。
需提供的证明材料原件和复印件):适龄儿童少年与父母(或法定监护人)的户口簿;适龄儿童与法定监护人在我区公安部门办理的流动人口居住证明;法定监护人在我区的购房证件或在我区居住的租赁合同、租赁房屋产权证(公房为房屋使用证);法定监护人与我区用人单位签定的合法务工证明(含就业劳动合同、工商营业执照、摊位或门面租赁合同等);初中新生须提供小学毕业证明。
各学校要认真落实《居住证暂行条例》关于在流入地居住半年以上和有合法稳定就业、住所等规定要求,加快建立以居住证为主要依据的义务教育随迁子女入学政策。全面清理取消不合规的随迁子女入学证明材料及其时限要求﹐不得要求提供户籍地无人监护等无谓证明材料。优先安排已在我区购房的流动人口随迁子女就读﹐再依据流动人口在我区连续工作年限、居住年限的先后顺序安排入学,额满为止。
(三)残疾儿童少年入学
积极推进融合教育﹐各中小学要摸清辖区内适龄残疾儿童、少年情况,接收可随班就读的适龄残疾儿童、少年入学,不得以任何理由拒绝 ;建议和指导患有严重生理缺陷,但能适应特殊教育学校学习、生活的残疾儿童少年进入相应的特殊教育学校就读。北碚特殊教育学校要作好本区户籍不能在普通教育机构学习但能适应特殊学校教育的特殊学生的入学工作。对无法到校接受义务教育的重度残疾儿童、少年,各中小学要实施“一人一案"提供送教上门,并纳入学校学籍管理。极个别情况特别严重的残疾儿童、少年,须按相关规定依法办理缓、免学手续﹐方可实施缓、免学。
(四)民办中小学校招生入学
民办义务教育学校与公办学校同步招生,对报名人数超过招生计划的,实行电脑随机录取。
1 .民办小学招生。有意愿就读民办小学的区内户籍的适龄儿童,可以报名参加民办小学招生,未被民办小学录取的适龄儿童,由区内公办小学“兜底安排入学。城区内的适龄儿童由区教委根据当年学校学位情况,统筹安排到有空余学位的小学就读,其余街镇的适龄儿童由街镇教管中心统筹安排入学。
2 .民办初中招生。有意愿就读民办初中的具有区内正式学籍的小学毕业学生,可以报名参加民办初中招生,未被民办初中录取的学生,由区内公办初中“兜底"安排入学。城区、蔡家片区报名参加民办初中招生的小学毕业生﹐将自动放弃城区4所中学(西大附中、兼善中学、朝阳中学北校、朝阳中学南校)以及蔡家片区2所中学(西大两江实验学校、兼善中学蔡家校区)多校划片﹐抽签派位"资格。
城区未被民办初中录取的小学毕业生安排到朝阳中学北校和兼善中学本部。西大附小本部、西大附小缙云校区、朝阳小学北校、人民路小学、中山路小学、实验小学、梨园小学、重师初教院附小未被民办初中录取的学生安排到朝阳中学北校就读﹔朝阳小学南校、梅花山小学、华光小学、状元小学、天生桥小学未被民办初中录取的学生安排到兼善中学本部就读。
水土复兴片区未被民办初中录取的小学毕业生安排到江北中学就读;蔡家片区未被民办初中录取的小学毕业生安排到兼善中学蔡家校区就读;其余街镇未被民办初中录取的小学毕业生安排到辖区内对口中学就读。
(五 )“公参民”学校规范整治后的招生入学
认真贯彻落实《教育部等八部门关于规范公办学校举办或者参与举办民办义务教育学校的通知》相关工作要求,规范整治后转设为公办义务教育学校的﹐严格按照区教委制定的招生工作方案,明确招生方式,不得再以民办学校体制进行招生和收费。对相关学校因违规招生和收费造成负面舆情等严重后果的﹐对直接责任人和负有领导责任的人员 ,依照有关规定进行严肃追责问责。
招生程序
各中小学要严格按照规定的招生程序和时间开展招生工作﹐下得随意增减招生程序,不得擅自提前或随意拖延招生时间。
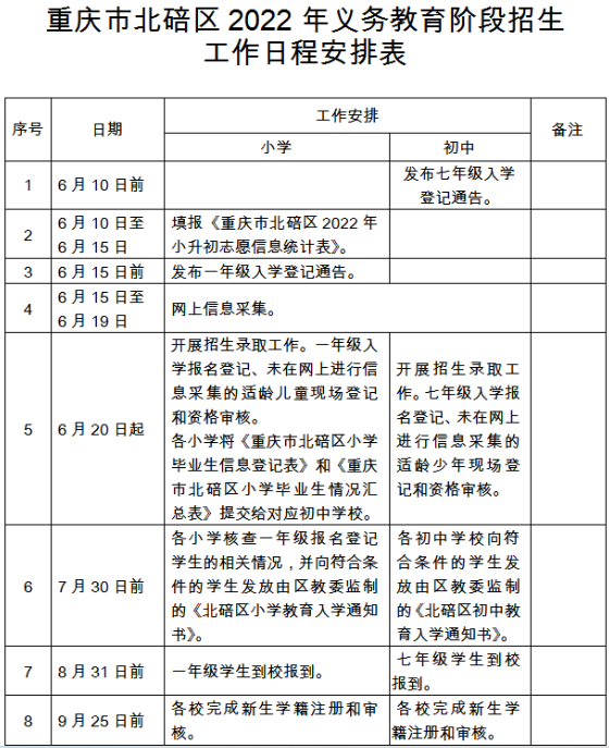
1.公布招生入学信息。5月20日前,区教委公布本辖区义务教育学校招生入学政策、招生工作安排、招生计划、报名程序等相关信息。经区教委审定后,义务教育阶段学校向社会发布入学登记通告。
➤
2.信息采集和报名审核。6月10日至15日,区内学籍小学毕业学生监护人填报《重庆市北碚区2022年小升初志愿信息统计表》(见附件3)6月15日至6月19日,所有申请公办学校入读或申报民办学校入读的适龄儿童家长,须按照我区义务教育学校招生入学政策、工作安排、报名程序等相关信息,登录“重庆巿义务教育阶段学校入学报名信息采集系统”(网址:www.cqywjybm.com或关注重庆教育微信公众号),进行网上信息采集。学生若选择就读民办义务教育学校﹐只能选择一所民办学校报名﹐且公办、民办学校不能兼报。对已完成网上信息采集的适龄儿童,各义务教育学校按照相关规定﹐对报名对象、报名材料进行审核。
3.公办、民办学校同步招生。义务教育阶段的公办、民办中小学于6月20日同步开展招生录取工作。民办义务教育学校报名人数小于或等于招生计划的,采取登记注册方式直接录取﹔报名人数超过招生计划的 ,由区县教育部门于6月20日统―组织电脑随机摇号,全程接受监督。民办义务教育学校电脑随机录取结果产生后“重庆市义务教育阶段学校入学报名信息采集系统"将发送手机短信通知学生家长登陆系统查询摇号结果。经摇号录取的学生须在6月21日18∶00前登录系统进行确认;未确认的﹐视为自动放弃。未被民办学校录取的学生,回到所在公办学校录取体系内,由区教委统筹安排﹐保证公办学校"兜底”,防止学生辍学。6月26日,对报名人数超过招生计划数的民办义务教育学校全面完成招生工作。7月30日前﹐区内义务教育学校对符合条件的适龄儿童、少年发放《北碚区义务教育入学通知书》。
妥善解决特殊问题
1 .视为符合“三对口”入学。适龄儿童、少年因父母无自购房﹐自出生日起户籍―直挂靠祖父母(外祖父母) ,与父母、祖父母(外祖父母)在招生服务区常住的,视为符合“三对口"入学条件。
2.农村转户人员子女入学。凡已经购置房产并完成了转户手续人品的子女.按照“三对口”原则划片就近入学。转户后户籍上在所属镇街集体户口上的居民子女﹐按照实际居住地,享受流动人口随迁子女入学政策,在指定学校就读。已转户但仍在原户籍所在地居住,可凭实际居住地村委会或社区证明及转户证明,在原户籍所在地就近入学。
3 .征地拆迁人员子女入学。拆迁未安置户子女入学,凭户籍证明、拆迁证明和实际居住地证明可在原居住地辖区划片招生学校就读。在新居房入住的,按照“三对口"原则就近入学。
需提供的证明材料(原件和复印件):土地征用协议书(或其他同等证明)房屋产权证书(或其他同等证明)、家长身份证、适龄少年与其父母(或法定监护人)的同一户口簿、小学毕业证明(初中)等。
4 .公租房、廉租房人员子女入学。凡在公租房、廉租房租住人员的子女,在居住地辖区划片招生学校就读。由其父母(或法定监护人)持以下证明材料(原件和复印件),到学校办理入学报名手续。
需提供的证明材料(原件和复印件):适龄儿童、少年与其父母(或法定监护人)的同一户口簿;父母(或法定监护人)公租房或廉租房租住证明(合同);小学毕业证明(初中)。
5 .小学寄宿学生入学。小学入学单程距离超过5公里、父母(监护人)因特殊原因不能照管等原因,确需到学校寄宿的,可在户籍所在招生范围内寄宿制学校就读;若本镇(街道)辖区范围内有寄宿制学校的,可在本镇(街道)内寄宿制学校就读。若本镇(街道)辖区范围内无寄宿制学校的,可在相邻镇(街道)辖区范围内寄宿制学校就读。
6 .在区外就读小学的本区户籍2022年应届毕业生、已经在区外义务教育阶段学校非毕业年级就读的本区户籍学生和因特殊原因小学毕业后未进入中学学习的本区户籍的适龄少年,确需回到户籍所在地就读小学的﹐若划片招生学校有空余学位由划片招生学校接收入学,若无空余学位由区教委或街镇教管中心统筹安排学校就读;就读中学的,城区户籍学生在朝阳中学北校就读。其他街镇户籍学生在户籍所在地指定中学就读。
7 .在我区就读的区外户籍小学毕业生,原则上在就读学校完成小学毕业。小学毕业后可根据实际情况回户籍所在地就读初中﹐也可在毕业学校对口初中学校就读初中。
8.现役军人、公安英模、一至四级因公伤残军人、一至四级因公伤残公安民警、国家综合性消防救援队伍人员、援藏干部、政府引进的高层次人才、华侨、港澳同胞、在酷工作的外籍专家,其子女接受义务教育按照相关规定﹐根据其实际居住地由区教委统筹安排入学。对台湾同胞子女﹐要按照―视同仁、适当照顾的原则,与居住地居民子女享受同等入学政策。烈士子女可由监护人或法定监护人根据其具体情况自主申请就读学校。
9.要高度关注在“私塾""读经班"等社会培训机构接受教育或在家接受教育的学生,对未按《义务教育法》规定接受义务教育的适龄儿童、少年﹐学校要立即启动义务教育学生控辍保学工作机制﹐对其法定监护人发放劝返通知书,切实落实失学辍学学生劝返、登记和书面报告责任。
10﹒义务教育学校不得以"国际部""国际课程班境外班"等名义招生。严禁义务教育阶段学校特别是初中学校以体艺特长生、科技特长生等名义招生。义务教育学校要严格落实均衡编班规定,不得按学生的学业成绩进行分班,均衡配置教学师资﹐促进教育公平。
11 .做好义务教育阶段控辍保学工作,对无故未按时报到入学的,特别是初中学段入学新生,要加强家校联系,及时了解情况,切实做好疑似辍学学生劝返复学工作,全面实施小学、初中双控保学。
12.在招生工作中的其他特殊情况﹐由区教委依据国家、本巿和本区有关法规政策妥善解决。各义务教育阶段学校不得拒绝接收应当在本辖区范围内就学的学生和由区教委统筹安排就读的学生。未尽事宜由区教委负责解释。





