
重庆市大足区2022年义务教育招生工作方案
一、基本原则
(一)依法入学原则。2022年8月31日(含8月31日)前,凡年满6岁及以上儿童,应当依法接受并完成义务教育。就读特殊教育学校和条件不具备的农村地区村校(点)的儿童入学年龄可适度放宽。因身体状况需要延缓入学或者休学的,其父母或者其他法定监护人应当提出申请,报大足区人民政府教育行政部门备案,教育行政部门与学校对其实施入学情况追踪。
(二)就近免试原则。本区户籍的适岭儿童、少年在户籍所在地就近入学。义务教育学校均不得以笔试、面试、面谈等名义选拔学生,全面取消招收推优生、保送生、特长生等方式招生。
(三)对口入学原则。城区义务教育阶段学生入学实行“三对口",即学龄儿童与父(母)的户口、房屋产权证明(或房屋产权证、购房正式合同)和实际居住地一致,在对口学校入学。农村地区以学龄儿童户籍为主要依据,在对口学校就读。
(四)规范公平原则。禁止义务教育阶段公办学校招收择校生。完善招生公示制度、咨询制度和社会监督制度,实行“阳光招生",做到信息公开、机会公平、结果公正。
二、招生办法
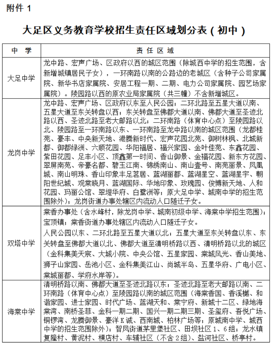
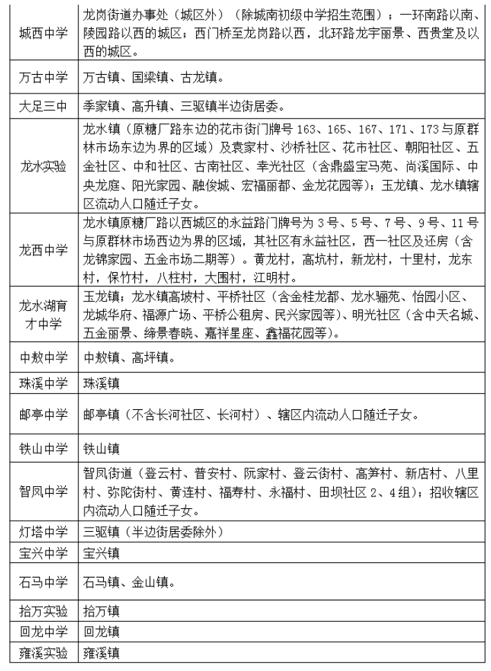
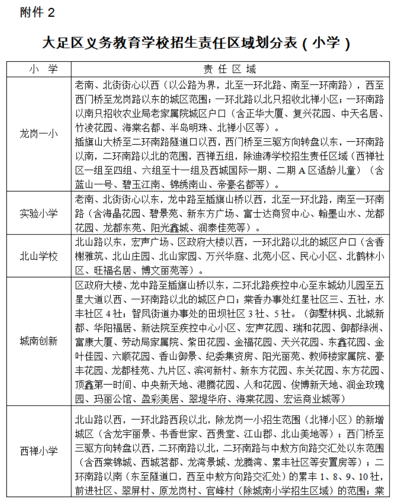
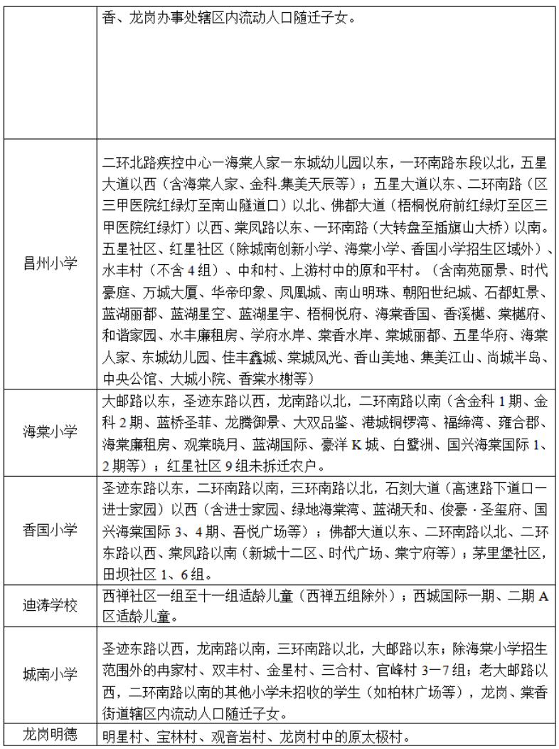
(一)划定招生范围。按照我区现行的行政区划, 分别根据行政区的适龄儿童少年总数、分布状况和义务教育阶段公办学校所数及其办学条件,交通状况等因素,合理划定义务教育学校责任区域(附件1、附件2)
(二)核定招生计划。各义务教育阶段学校严格按照核定的招生计划(附件3、附件4 )进行招生,确保责任区域内适龄儿童少年全部入学。义务教育学籍系统将严格按照招生计划注册学籍,严禁超计划招生。合理确定班额,小学不超过45人,初中不超过50人。义务教育阶段起始年级不得出现大班额, 鼓励有条件的学校实行小班化教学。
(三)公办中小学招生入学。
凡户籍在我区的适龄儿童少年,须提交以下证明材料的原件和复印件:
1.适岭儿童与其法定监护人的同一户口簿。
2.房屋产权有效证件。
3.初中新生需提供小学毕业证明。
预防接种证明不作为小学新生入学报名前置条件,可在开学后及时要求学生提供。
(四)流动人口随迁子女入学。
坚持"两为主“两纳入”。随迁子女入学报名时,其法定监护人需向指定的就读学校(小学:西禅小学、城南小学、上游小学、 智凤小学、弥陀小学、 沙桥小学、龙水三小、顺龙小学、经开小学、双路小学、双桥实验小学、双路二小、通桥小学、邮亭小学、万古小学;初中:龙岗中学、双塔中学、智凤中学、龙水实验中学、双桥实验中学、邮亭中学以及镇街公办学校)提交以下证明材料的原件和复印件:
1.适龄儿童少年与法定监护人的户口簿。
2.适岭儿童少年与法定监护人的合法居住证明、合法工作证明(市内户籍)和公安部门出具的流动人口居住证明(市外户籍)等有关材料。
3.初中新生需提供小学毕业证明。各接收流动人口随迁子女学校要全面清理取消不合规的随迁子女入学证明材料及其时限要求,不得要求提供户籍地无人监护等无谓证明材料。
(五)残疾儿童少年入学。
具有接受普通教育能力的残疾适
龄儿童少年在招生范围内公办学校实行随班就读。患有严重生理缺陷,但能适应学校学习、生活的残疾学生,由户籍所在地教育行政部门妥善安排,进入特殊教育学校就读。无法到校接受义务教育的重度残疾儿童少年,学校及有关部门实施"-人-案提供送教上门,并纳入学籍管理。极个别情况特别严重的残疾儿童少年,须按相关规定依法办理缓、免学手续,方可实施。
(六)民办学校招生入学。
民办义务教育学校招生纳入区教
委统-管理,与公办学校同步招生。各民办义务教育学校严格执行区教委下达的招生计划,不得超计划招生。对报名人数超过招生计划的民办义务教育学校,实行电脑随机派位摇号录取。对于违规招生、造成不良影响或严重后果的学校, 视情节轻重给予约谈、通报批评、追究相关人员责任、依照有关规定给予减少下一年度招生计划、停止当年招生直至吊销办学许可证等处罚。
工作要求
(一)规范执行招生程序。
1.公布招生入学信息。区教委于5月20日前公布全区义务教育学校招生入学政策、招生工作安排、招生计划、报名程序等相关信息,同时指导辖区内民办义务教育学校做好”一校- -策招生工作方案。经区教委审定,义务教育阶段公办、民办学校同步向社会发布入学登记通告。
2.信息采集和报名审核。健全义务教育入学报名登记制度,各学校要按照材料非必要不提供、信息非必要不采集原则,广泛宣传报名登记所需材料、报名时间和办理方式。6月15日至6月19日,所有申请公办学校入读或申报民办学校入读的适龄儿童家长,须按照区教委公布的全区义务教育学校招生入学政策、工作安排、报名程序等相关信息,登录“重庆市义务教育阶段学校入学微信公众号),进行网上信息采集。学生若选择就读民办义务教育学校,只能选择-所民办学校报名,且公办、民办学校不能兼报。对已完成网上信息采集的适龄儿童,各义务教育学校按照区教委相关规定,对报名对象、报名材料进行审核。
3.公办、民办学校同步招生。全区义务教育阶段的公办、民报名人数小于或等于招生计划的, 采取登记注册方式直接录取;报名人数超过招生计划的由区教委于6月20日统一组织电脑随机摇号,全程接受监督。民办义务教育学校电脑随机录取结果产生后;重庆市义务教育阶段学校入学报名信息采集系统"将发送手机短信通知学生家长登陆系统查询摇号结果。经摇号录取的学生须在6月21日18 :00前登录系统进行确认;未确认的,视为自动放弃。未被民办学校录取的学生,回到所在公办学校录取体系内,按相关规定由区教委统筹安排,保证公办学校兜底" ,防止学生辍学。6月26日,对报名人数超过招生计划数的民办义务教育学校全面完成招生工作。7月30日前, 公办义务教育学校对符合条件的适龄儿童、少年发放《重庆市义务教育入学通知书》。
(三)妥善解决特殊问题
1.适龄儿童少年因父母无自购房, 自出生日起户籍一直挂靠祖父母(外祖父母),与父母、祖父母(外祖父母)在招生服务区常住的,视为符合“三对口“入学条件。
2. 现役军人、公安英模、一至四级因公伤残军人、一至四级因公伤残公安民警、国家综合性消防救援队伍人员、援藏干部、政府引进的高层次人才华侨、港澳台同胞、在渝工作的外籍专家,其子女接受义务教育按照相关规定,由区教委按政策规定安排入学。对台湾同胞子女,要按照一视同仁、适当照顾的原则,与居住地居民子女享受同等入学政策。烈士子女可由监护人或法定监护人根据其具体情况自住申请就读学校。
3. 城市建设中拆迁户子女、配住廉租房、公租房的本区户籍人员子女申请接受义务教育的,由区教委统筹安排入学。
5.义务教育学校不得以“国际部*国际课程班*境外班"等名义招生。严禁义务教育阶段学校特别是初中学校以体艺特长生、科技特长生等名义招生。义务教育学校要严格落实均衡编班规定,不得按学生的学业成绩进行分班,均衡配 置教学师资, 促进教育公平。
6.继续扎实做好义务教育阶段控辍保学工作,严防新增辍学失学现象发生,持续巩固控辍保学攻坚成果。对无故未按时报到入学的,特别是初中学段入学新生,要加强家校联系,及时了解情况,切实做好疑似辍学学生劝返复学工作,加强对家庭困难、身体残疾、随迁子女、留守儿童、返乡儿童等特殊学生群体,以及有学习困难、外出打工等辍学高风险倾向的学生,全面实施小学、初中双控保学。在招生入学中遇到的其他特殊情况,由区教委依据国家和本市有关法规政策妥善解决。公办学校不得拒绝接收应当在本辖区范围内就学的学生和区教委统筹安排的学生。
(四)严肃招生纪律。各义务教育阶段学校要广泛宣传招生政策,统-受理和解答学生家长的疑问,及时解决招生中出现的问题,回应群众关切。任何学校或个人不得以任何理由拒收符合条件的适龄儿童。严格落实教育部十项严禁配律要求,对违反招.生工作相关规定和在招生工作中职责不清、失职渎职、措施不力、弄虚作假的单位和个人.视情节轻重给予约谈、通报批评,并依规追究相关人员责任。





