
2021年店口镇中小学招生入学实施办法
一、招生对象
01、小学
年满6周岁(2015年8月31日以前出生)且未被各类小学录取的适龄儿童。
02、初中
2021年应届小学毕业生。具体分以下三类:
第一类:具有店口镇户籍的;
第二类:入学对象本人或父(母)在店口镇相应学区拥有合法产权住房的;
第三类:非店口镇户籍,但父(母)在店口务工经商半年及以上的,其中非诸暨籍外来建设者随迁子女按有关规定执行。
虽年满6周岁但因身体等原因需要延缓入学的,其父母或者其他法定监护人应当向户籍所在学区学校提交办理延缓入学手续,并报店口镇中心学校审核备案。
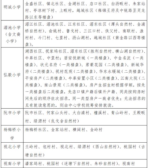
二、招生计划和学区划分
招生班额初中、小学严格控制在40人以内。
根据上级规定,2021年我镇继续实行公民办学校网上同步招生,公民办学校不能同时兼报,因此申请学校时要慎重选择公民办就读意愿。
(一)网上报名
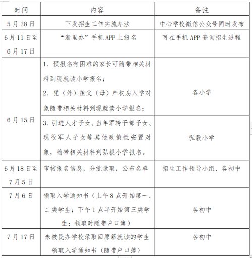
1.报名时间
小学:6月3日9:00至6月9日18:00;初中:6月11日9:00至6月17日18:00。
预报名有困难的家长可随带相关入学材料(原件、复印件)到相关学校咨询,也可由老师帮助进行网上预报名。现场报名时间地点为:小学:6月6日(周日),8:30—16:30,地点为对应学区小学;初中:6月15日(周二),8:30—16:30,地点为现就读小学。
2.报名流程
登录“浙里办”APP,按提示完成报名(详见附件1)。有问题的可咨询对应学校(详见附件2)。
3.网上报名所需材料
第一类:
(1)入学对象户籍信息(首页、户主页、父母页、入学对象页);若户籍信息无法反映父(母)子(女)关系的,还需提供关系证明(结婚证、出生证明等);
(2)父母身份证照片页。
第二类:
(1)入学对象户籍信息(首页、户主页、父母页、入学对象页);若户籍信息无法反映父(母)子(女)关系的,还需提供关系证明(结婚证、出生证明等);
(2)父母身份证照片页;
(3)房产权证信息(其中外来建设者随迁子女还需提供父(母)在我市的《居住证》)。
第三类:
(1)本市户籍在店口镇经商务工人员子女
①入学对象户籍信息(首页、户主页、父母页、入学对象页);若户籍信息无法反映父(母)子(女)关系的,还需提供关系证明(结婚证、出生证明等);
②父母身份证照片页;
③父母一方在单位连续按月缴纳基本养老保险六个月及以上的信息(两年以上的,请按年度为单位打印、上传);
④父母一方(养老保险交纳方)所在单位工商营业执照,属规上企业的上传企业VIP卡照片。
(2)非诸暨籍外来建设者随迁子女
①入学对象户籍信息(首页、户主页、父母页、入学对象页);若户籍信息无法反映父(母)子(女)关系的,还需提供关系证明(结婚证、出生证明等);
②父母身份证照片页;
③父(母)在我市取得的《居住证》信息;
④父母一方在单位连续按月缴纳基本养老保险六个月及以上的信息(两年以上的,请按年度为单位打印、上传);
⑤父母一方(养老保险交纳方)所在单位工商营业执照,属规上企业的上传企业VIP卡照片。
注:上述材料均为手机拍照上传;空白页不够时,可将信息拍成一张照片上传。
(二)审核录取
1.第一类入学对象按划定学区招录入学,若该类对象人数超过学校招生计划时,“住、户一致”的优先招录。若该类入学对象未按时报名,则统筹安排到镇域内有剩余学额的学校入学。
2.第二类入学对象在第一类招录完毕后,有剩余学额的学校再进行招录。若该类对象人数超出学校剩余学额的,则按取得房屋产权证的时间先后予以区分,时间早者优先,无法入学的对象调剂到镇域内尚有剩余学额的学校,或回原户籍学校就读。报名时务必勾选服从调配。
3.第三类入学对象在第二类招录完毕后,还有剩余学额的学校再进行招录。报名时务必勾选服从调配。
(1)符合条件的务工经商人员子女,按对应学区学校和基本养老保险交纳年限长短等因素有序招录。
(2)对应学区学校学额已满无法招录但服从调配的对象则调剂到学额相对宽裕的学校,不服从调配的和辖区内学额已满无法入学的则回原户籍所在学校就读。
4.放弃民办学校录取资格或未被民办学校录取回店口镇辖区公办学校就读的学生,在招录完前三类学生后由中心学校统筹安排到镇域内学额未满的学校。
(三)公布结果
经镇招生工作领导小组审核后公布录取结果,各校在校务公开栏公开录取名单。家长可通过“浙里办APP”查询进程和录取结果,7月5日公布一、二、三类录取名单。第一二类于7月6日上午、第三类于7月6日下午凭户口簿到录取学校领取入学通知书。7月16日公布从民办学校回公办学校就读学生录取名单,该类对象于7月17日下午凭户口簿到录取学校领取入学通知书。
四、有关说明1.办理入学申请登记时,父母或其他法定监护人必须及时、完整、真实提供各项入学证明材料。原则上按初始登记、审验的信息为准,无特殊情况,事后提供的证明材料视作无效,其责任由父母或其他法定监护人自负。
2.户籍迁入、房产权证(或商品房购房合同和不动产全额发票)获得时间、基本养老保险在店口缴纳计算截止时间均为2021年6月30日。
3.对具有全日制大专及以上学历或中高级专业技术职称的外来建设者,其随迁子女申请入学时,劳动合同、工商营业执照、参保基本养老保险等时限可适当放宽,报镇人民政府同意后可统筹安排入学;经组织、人社部门批准的引进人才子女、当年军转干部子女、烈士子女、其他政策性安置对象子女等,由对应学区学校现场审核后录入报名系统,经中心学校核准后统一调配入学。
4.港澳台同胞、侨胞子女入学。按照“欢迎就读、一视同仁、适当照顾”的原则,根据父母(或本人)在学区拥有的家庭产权房或者父母一方在学区经商务工等条件(分别参照第二类、第三类对象)优先予以招录。
5.残疾儿童少年入学。根据分类安置原则,多种方式保障其接受义务教育。适龄轻度残疾儿童少年安排至普通学校随班就读,适龄中度智障儿童少年到市特殊教育学校报名入学,适龄中度听障儿童少年到绍兴市聋哑学校报名入学,适龄中度视障儿童少年到浙江省盲人学校报名入学,对需要专人护理、不能到学校就读的重度残障儿童少年实施送教上门服务。
6.任何学校不得私自招收跨学区学生,严禁收取与入学挂钩的任何费用。
7.关于以房产作为入学依据的说明:(1)商铺、仓库、车库等非住宅房及“小产权房”等,不作为产权入学依据;(2)仅以产权作为入学依据的,同一房产(含共有房产),三年内只能接收同一户家庭子女就读;(3)入学对象本人及父母,与他人共同拥有住宅房,且共有份额明确在50%及以上的,或其产权房被抵押,但能提供房屋产权有效证明(需加盖房管部门证明印章)的,相应房产可作为入学依据;(4)(外)祖父(母)拥有房产,入学对象的父(母)为独生子女,且在我镇无房产的,可参照第三类予以入学,所需材料除第二类入学对象需准备的资料外,还需准备有效的父(母)独生子女证明和父母双方在我镇无房证明;(5)若房产类学生数超出学校剩余学额时,则按“取得房产证优先”、“购房时间早者优先”等原则综合考虑予以区分。对该类中无法入学的新生,则纳入第三类对象优先处理。
8.符合条件的第三类入学对象,中心学校按预报名情况及新学年事业规划作适当调整,学生须服从中心学校统筹安排。
9.各种上传材料均需真实有效。凡查实属提供虚假材料的,即取消报名资格(如已录取的则取消录取资格)。
五、其他事项
1.成立店口镇2021年中小学招生入学工作领导小组,办公室设在镇中心学校,规范招生程序,严肃招生纪律,协调有序推进各项工作。
2.各校要严格执行本办法规定,加强校内外政策宣传,服从中心学校统筹调配。要按“最多跑一次”的要求,简化流程、方便群众,及时公布网上招生政策及程序,确保招生工作公开、公平、公正,提高家长及社会的满意度。
3.各校在招收少量插班生时,也应参照本办法中的相关政策要求及中心学校有关规定,汇总名单并统一报中心学校同意后方可安排入学。
4.在招生工作中,如发现弄虚作假,拒不配合的,每例扣除该校集体工作考核分2分,对相关责任人给予严肃追责问责;如遇与本《办法》有交叉或未涵盖的事例,有同类参照的,原则上参照执行,无同类参照的,则由中心学校召开校务会议集体议决。
5.本《办法》仅适用于2021年,由镇中心学校负责解释并根据招生实际情况予以适应性修正。
附件1
附件2
2021年店口镇中小学一年级新生招生咨询服务信息一览表
附件3
2021年店口镇初中七年级新生招生工作日程安排表
附件4
2021年店口镇小学一年级新生招生工作日程安排表





