
浙江省学生资助资金管理办法
第一章 总 则
第一条 为规范和加强学生资助资金管理,提高资金使用绩效,确保学生资助这一重大民生工作的顺利开展,根据《中华人民共和国预算法》《中华人民共和国预算法实施条例》《学生资助资金管理办法》(财科教〔2019〕19号)相关精神和要求,制定本办法。
第二条 本办法所称学生资助资金是指各级财政统筹安排用于落实浙江省高等教育(含本专科和研究生教育)、中等职业教育、普通高中教育、义务教育、学前教育等各教育阶段国家及浙江省学生资助政策的资金,以及学校按规定计提的校内资助资金。
第三条 本办法所称普通高校是指根据国家有关规定批准设立、实施全日制高等学历教育的普通本科学校、高等职业学校、高等专科学校;中等职业学校是指根据国家有关规定批准设立、实施全日制中等学历教育的各类职业学校(含技工学校);普通高中学校是指根据国家有关规定批准设立、实施全日制学历教育的普通高中学校(含完全中学和十二年一贯制学校的高中部);义务教育学校是指根据国家有关规定批准设立的小学、初中学校(含完全中学和十二年一贯制学校的小学和初中部);学前教育机构是指根据国家有关规定批准设立的各级各类幼儿园。以上所称各类学校包括民办普通高校(含独立学院)、民办中等职业学校、民办普通高中学校、民办初中、民办小学和民办幼儿园。
第四条 学生资助资金由省财政厅、省教育厅、省人力社保厅按职责共同管理。省财政厅负责组织省教育厅、省人力社保厅等部门编制学生资助资金中期财政规划和年度预算,审核并下达学生资助资金预算,指导开展学生资助资金使用绩效管理工作,按规定实施资金绩效财政评价工作。省教育厅、省人力社保厅负责完善学生信息管理系统,加强学生学籍和资助信息管理,组织各地各校审核上报基础数据,提出预算分配建议方案,会同省财政厅等部门对资金使用和政策执行情况进行监督管理,具体实施全省学生资助资金绩效管理。学校是学生资助资金使用的责任主体,应当切实履行法人责任,健全内部管理机制,加强对相关资金包括计提校内学生资助资金的管理,具体组织预算执行,并按要求向有关部门提交资金使用情况报告和绩效分析报告。
第二章 资金范围和标准
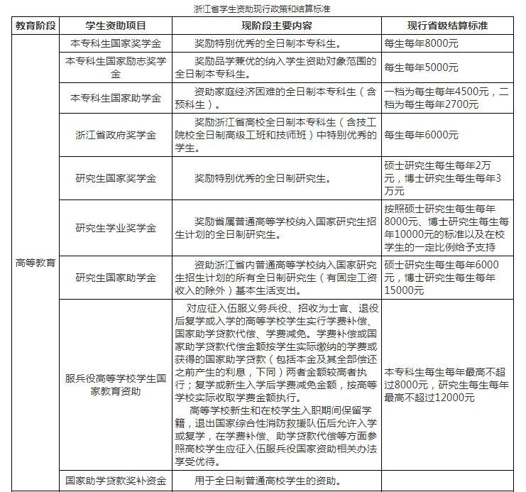
第五条 浙江省高等教育阶段学生资助政策包括普通高校本专科生国家奖学金、国家励志奖学金、国家助学金、浙江省政府奖学金,研究生国家奖学金、国家助学金、学业奖学金,服兵役高等学校学生国家教育资助资金、国家助学贷款奖补资金;中等职业教育阶段包括中等职业教育国家奖学金、中职免学费补助资金和中职国家助学金;普通高中教育阶段包括普通高中免学费补助资金、普通高中国家助学金;义务教育阶段包括营养改善计划补助资金、学生生活补助资金;学前教育阶段包括保育费资助资金。
第六条 现阶段浙江省各项学生资助政策和标准详见附表。今后,将根据中央和省有关要求,结合浙江省经济发展水平、财力状况、物价水平、相关学校收费标准等因素实行动态调整;各市县已实施超出省定资助面和本通知所定省定资助标准的,本办法出台后不得降低,所需资金仍由同级财政承担。
第三章 资金分担和使用
第七条 高等教育国家奖学金、国家励志奖学金、服兵役高等学校学生国家教育资助、国家助学贷款奖补资金、浙江省政府奖学金由省财政统筹中央和省级资金安排。
普通高校研究生学业奖学金由同级财政按照博士研究生人数的70%和每生每年10000元的标准、硕士研究生人数的40%和每生每年8000元的标准给予补助,省市共建高校按照省市分担比例和分类分档补助比例由省、市财政分担。各普通高校扩大覆盖面、提高学业奖学金标准所需资金由学校提取的奖助资金、捐资助学资金等解决。
省属普通高校的国家助学金由省财政统筹中央和省级资金安排,市属普通高校的国家助学金由省财政统筹中央和省级资金安排根据分类分档补助比例分担,其余由同级财政予以补足,省市共建高校按照省市分担比例和分类分档补助比例计算。
第八条 中等职业教育国家奖学金由省财政统筹安排。中职免学费补助资金和国家助学金、普通高中免学费和国家助学金由省与市县分担,省财政根据分类分档补助比例分担,其余由同级财政予以补足。
第九条 义务教育学生营养改善计划所需资金由省与市县分担,省财政根据分类分档补助比例分担,其余由同级财政予以补足。各市县要根据当地经济发展状况和物价水平,合理确定当地供餐价格和资助标准。现有学校实际供餐价格高于当地补助标准的,各市县要及时调整并完善补助标准及相关管理措施,确保不增加受助学生经济负担,无特殊情况不得以非供餐方式替代。
义务教育学生生活补助所需资金由省与市县分担,省财政根据分类分档补助比例分担,其余由同级财政予以补足。
第十条 学前教育保育费资助所需资金由省与市县分担,省财政根据分类分档补助比例分担,其余由同级财政予以补足。
第十一条 省财政厅每年年底根据省教育厅提供的资助资金分配方案,清算上年省对市县学生资助补助并提前下达次年补助。除新增开支内容或中央和省委、省政府另有要求外,原则上年中不再多次下达。市县在收到省转移支付预算(包括提前下达预计数)后,应及时按照国家、省和当地政策要求分解资金。其中,市县在年初预算时已按人数和标准全额保障学生资助资金的,收到省转移支付资金后,可将同等额度的本级财政安排资金调剂收回,并按规定程序报批后使用。省属学校所需资金按照部门预算要求下达。
第十二条 学生资助资金由学校或同级教育部门根据实际情况采取打卡等方式,确保发放到学生或监护人。根据国家和省有关要求,实施绿色通道落实免学费(免保育费)等资助政策的,学校可统筹获得的免学费补助用于办学支出。
第四章 资金管理和监督
第十三条 本办法所列学生资助资金,应纳入各级政府预算管理,各级财政、教育、人力社保等部门和学校要按照预算管理有关规定加强学生资助资金预算编制、执行、决算等管理。
第十四条 各级财政、教育、人力社保部门和学校应加强对学生资助工作的监督检查,按照《浙江省关于建立中小学学生资助工作督促检查制度的通知》(浙学助〔2015〕3号)要求每年做好省、市、县分级督查工作;配合审计部门,做好学生资助资金专项审计,将学生资助工作作为各级财政、教育、人力社保部门和各级各类学校主要领导经济责任审计的重要内容。
各级教育、人力社保部门和各级各类学校应加强资金发放、执行管理,做好基础数据的审核工作,健全学生资助管理;组织学校做好学生资助对象认定工作,确保应助尽助。
各级各类学校要加强学生学籍、资助信息系统应用,规范档案管理,严格落实责任制,强化财务管理;要制定本校学生资助资金管理实施办法;要将学生资助申请表、认定结果、资金发放等有关凭证和工作情况分学期建档备查。
第十五条 各级财政、教育、人力社保等部门要按照全面实施预算绩效管理的要求,建立健全全过程预算绩效管理机制,按规定科学合理设定绩效目标,对照绩效目标做好绩效监控、绩效评价,强化绩效结果运用,做好信息公开,提高资金使用绩效。
第十六条 各级财政、教育、人力社保等部门及其工作人员在学生资助资金分配和使用过程中滥用职权、玩忽职守、徇私舞弊以及违反规定分配或挤占、挪用、虚列、套取学生资助资金的,按照《中华人民共和国预算法》《中华人民共和国公务员法》《中华人民共和国监察法》《财政违法行为处罚处分条例》等国家有关法律法规规定追究责任,涉嫌犯罪的,依法移送司法机关处理。
第五章 附 则
第十七条 各地各校要结合实际,通过勤工助学、“三助”岗位、“绿色通道”、校内资助、社会资助等方式完善学生资助体系。其中,校内资助资金的提取,公办普通高校要按事业收入的4%—6%,且不低于每生每年400元的标准提取,公办普通高中学校要按事业收入的3%—5%的比例提取,公办中等职业学校由各地各校结合实际按事业收入的一定比例提取;各阶段民办学校要按不少于学费收入的5%的比例提取。校内资助资金由各校结合实际用于学生资助工作经费以及所有纳入资助对象范围的学生的奖学金、助学金、勤工助学、发展性资助项目等,其中用于普通高校勤工助学的资金支出比例原则上不低于当年校内资助资金提取总额的30%,勤工助学小时计酬标准应不低于各地区确定的小时最低工资标准并适当提高。有条件的地方和学校可提高发展性资助资金使用比例。各校要加强相关资金的计提和使用管理,并自觉接受教育、财政、审计等部门的监督检查。
第十八条 各地要认真贯彻党中央、国务院和省委、省政府相关决策部署,在分配相关资金时,结合实际加强对困难学生支持,尤其对临时性突发因素导致的家庭经济困难情况,应及时予以认定,确保学生资助工作落到实处。
第十九条 各地各校应营造良好氛围,积极鼓励企业、社会团体、个人在各类学校设立奖学金、助学金。
第二十条 科研院所、党校(行政学院)等研究生培养单位学生资助资金管理可按照本办法执行,另有规定的除外。
第二十一条 本办法自2021年1月18日起施行。《浙江省财政厅 浙江省教育厅关于实施学前教育资助制度的通知》(浙财教〔2011〕152号)、《浙江省财政厅 浙江省教育厅关于印发浙江省义务教育学校家庭经济困难寄宿学生生活补助资金管理办法(暂行)的通知》(浙财教〔2016〕79号)、《浙江省教育厅 浙江省财政厅关于对经济困难家庭子女接受中小学教育实行免费入学的通知》(浙教计〔2003〕164号)、《浙江省财政厅 浙江省教育厅关于印发浙江省普通高中国家助学金管理暂行办法的通知》(浙财教〔2011〕123号)、《浙江省财政厅 浙江省教育厅 浙江省劳动和社会保障厅关于印发浙江省中等职业学校国家助学金实施细则的通知》(浙财教字〔2007〕219号)、《浙江省财政厅 浙江省发展和改革委员会 浙江省教育厅 浙江省人力资源和社会保障厅关于进一步完善中等职业教育学生资助政策的通知》(浙财教〔2013〕1号)、《浙江省财政厅 浙江省教育厅关于印发浙江省普通本科高校 高等职业学校国家奖学金实施细则的通知》(浙财教字〔2007〕174号)、《浙江省财政厅 浙江省教育厅关于印发浙江省普通本科高校 高等职业学校国家励志奖学金实施细则的通知》(浙财教字〔2007〕175号)、《浙江省财政厅 浙江省教育厅关于印发浙江省普通本科高校 高等职业学校国家助学金实施细则的通知》(浙财教字〔2007〕176号)、《浙江省财政厅 浙江省教育厅关于转发财政部 教育部<研究生国家奖学金管理暂行办法>的通知》(浙财教〔2012〕347号)、《浙江省财政厅 浙江省教育厅关于做好研究生奖助工作的通知》(浙财教〔2014〕3号)、《浙江省财政厅 浙江省教育厅 浙江省军区司令部转发财政部 教育部 总参谋部<应征入伍服义务兵役高等学校毕业生学费补偿国家助学贷款代偿暂行办法>的通知》(浙财教字〔2009〕138号)、《浙江省财政厅 浙江省教育厅 中国人民解放军浙江省军区司令部转发财政部 教育部 总参谋部<应征入伍服义务兵役高等学校在校生学费补偿国家助学贷款代偿及退役复学后学费资助暂行办法>的通知》(浙财教字〔2011〕323号)、《浙江省财政厅 浙江省教育厅 浙江省军区司令部转发财政部 教育部 总参谋部<高等学校学生应征入伍服义务兵役国家资助办法>的通知 》(浙财教〔2013〕289号)、《浙江省财政厅 浙江省教育厅 浙江省军区司令部转发财政部教育部总参谋部关于对直接招收为士官的高等学校学生施行国家资助的通知》(浙财教〔2016〕4号)等同时废止。
浙江省学生资助现行政策和结算标准





