
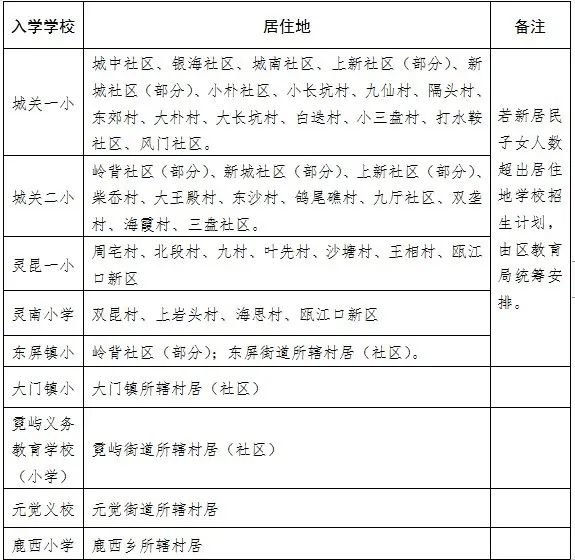
2020年洞头区小学新居民居住地学校安排如何划分?
答:2020年洞头区小学新居民居住地学校按以下区域内容:
2020年,一年级新生入学实行网上报名,报名登记时间:6月2日至7月1日(其中,民办小学报名时间为6月2日—6月4日)。
方法一:下载安装“浙里办”手机APP,并登录系统,将左上角“站点列表”设置为“温州,洞头区”,搜索“义务教育阶段学校学生入学”;选择“洞头区|义务教育阶段学校学生入学”,点击“在线办理”。
教育百科2022-09-10 06:20:01未知

2020年洞头区小学新居民居住地学校安排如何划分?
答:2020年洞头区小学新居民居住地学校按以下区域内容:
2020年,一年级新生入学实行网上报名,报名登记时间:6月2日至7月1日(其中,民办小学报名时间为6月2日—6月4日)。
方法一:下载安装“浙里办”手机APP,并登录系统,将左上角“站点列表”设置为“温州,洞头区”,搜索“义务教育阶段学校学生入学”;选择“洞头区|义务教育阶段学校学生入学”,点击“在线办理”。
大连市花市树是什么 大连的市树市花是什么