
2021你那温州鹿城区小学生暑托班报名时间7月25日-26日
报名采用线上形式进行,家长学生可根据居住地就近选择服务点线上报名,先报先得。
报名入口:
服务对象:鹿城区2021新学年小学二至六年级学生。
服务时段:8月2日一8月13日(不含双休日)。
服务内容
各托管服务学校提供暑期看护服务,并结合学校办学特色,综合利用图书馆、运动场馆等各类资源设施,合理组织游戏活动、文体活动、阅读指导、综合实践、兴趣拓展等特色课程服务。
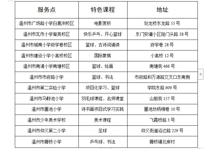
服务布点
综合考虑校舍情况、结合学校特色课程,分城东、城中、城南、城西等区域进行布点,确定以下12所学校为2021年暑期托管服务点。
(点击可查看大图)
服务收费
每生每天收取60元,其中45元主要用于人员招募、后勤服务、保险购买等管理成本,15元用于学生午餐,一期按照10天计算。不在校用餐或自带午餐的按每天45元收取学生的暑托费用。
班额师资
原则上每个托管服务点开设3个班,每班不超过40人,如服务点报名总人数不足40人的,则取消该服务点;如服务点班级报名人数不足40人的,服务点可视情况进行合班管理。
每个托管服务点按照一定比例配备教师、志愿者和管理人员。





