
2020年宁海学区划分图一览(高清)
小学学区划分:
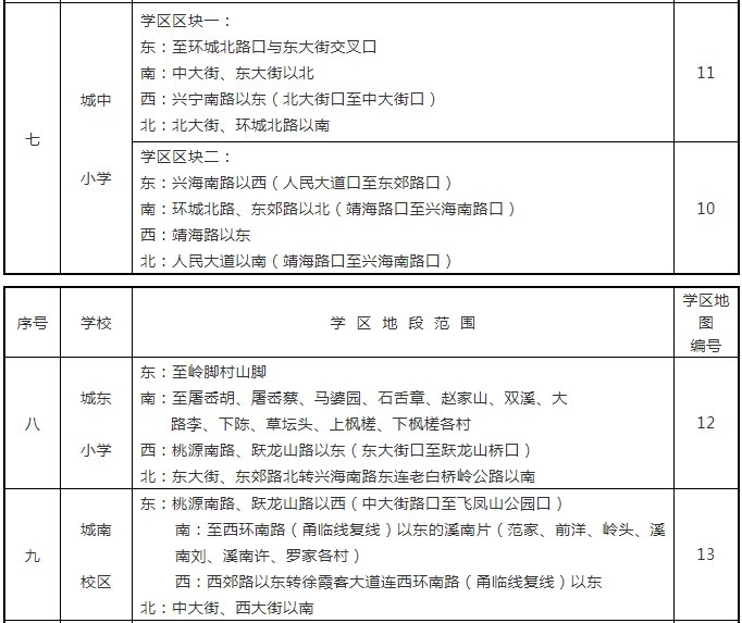
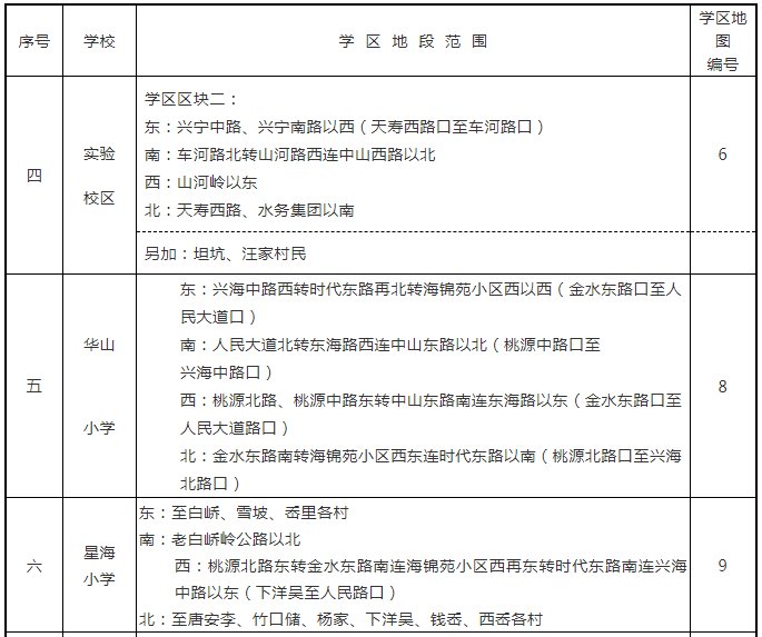
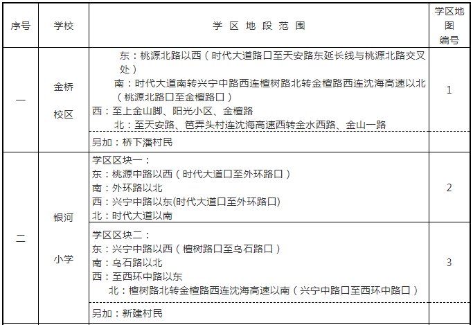
城区各公办小学学区地段范围:
初中学区划分:
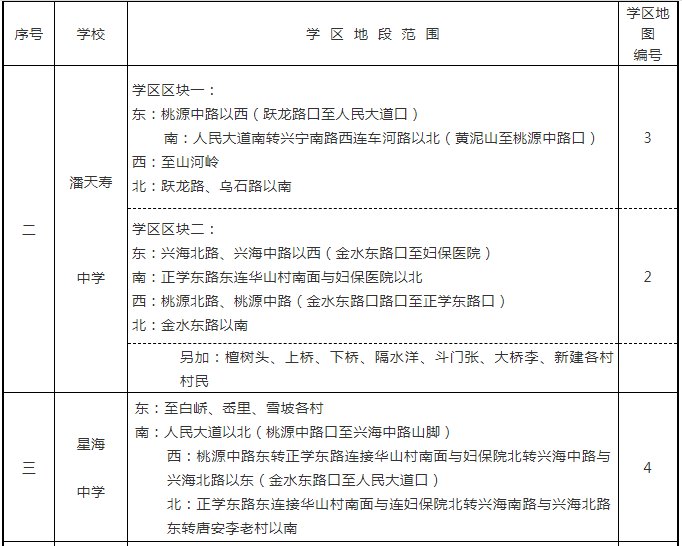
城区各公办初中学区地段范围:
备注:
1.本规定初中适用于跃龙中学、城关中学、星海中学、潘天寿中学、桃源中学;小学适用于实验校区、城南校区、城西校区、金桥校区、辛岭校区,潘天寿小学、银河小学、华山小学、城中小学、城东小学、星海小学。
2.因城中小学原地重建,小学一年级新生暂安排城西小学新校区过渡。
未尽事宜,由城区招生入学工作领导小组负责解释。
延伸阅读:
特别提示:





