
2022年奉化流动人口随迁子女义务教育段积分入学公告
为科学合理地配置教育资源,规范有序地推进流动人口随迁子女(以下简称随迁子女)入学工作,根据省市有关文件精神,我区特制定2022年随迁子女义务教育段积分入学办法,现将具体事项公告如下:
一、申请积分入学对象和条件
(一)申请积分入学对象
2022年秋季申请在奉化区就读一年级和七年级的随迁子女。
(二)申请积分入学条件
1.申请人父母双方(或一方)或其他法定监护人均在奉化区内有稳定职业,户籍所在地没有监护条件;
2.申请人父母双方(或一方)或其他法定监护人在奉化区有相对固定住所,持有在奉化区取得的有效《浙江省居住证》;
3.申请人父(母)或其他法定监护人在宁波市内依法缴纳社会保险(至申请积分入学截止日,已按月缴纳1年及以上,补缴有效)。
注:随迁子女入学的依据为居住证(超过有效期的请及时签注、补领新的居住证)和量化积分值。录取时将查验父(母)或其他法定监护人在奉化工作、生活的有效凭证(租房协议、工资单、纳税证明等),实际在奉化工作、居住半年以上的(以居住地派出所出具的流动人口居住登记为准)将优先考虑。
二、积分入学时间安排及程序
(一)积分入学时间安排
1.申请时间:2022年4月11日—2022年5月10日(线上申请24小时开通,线下申请仅限工作日:8:30—11:30;13:30—16:30),逾期不再受理。
2.审核时间:2022年4月11日—2022年5月10日。
(二)积分入学申请程序
符合申请我区积分入学条件的流动人口,鼓励通过线上方式申请,若无电脑或无智能手机的申请人,可选择线下方式申请:
1.线上申请:电脑端登录浙江政务服务网搜索“新居民一件事”服务专区(宁波本级区域)或者手机端登陆浙里办APP搜索“浙里新市民”服务专区进行线上申请。
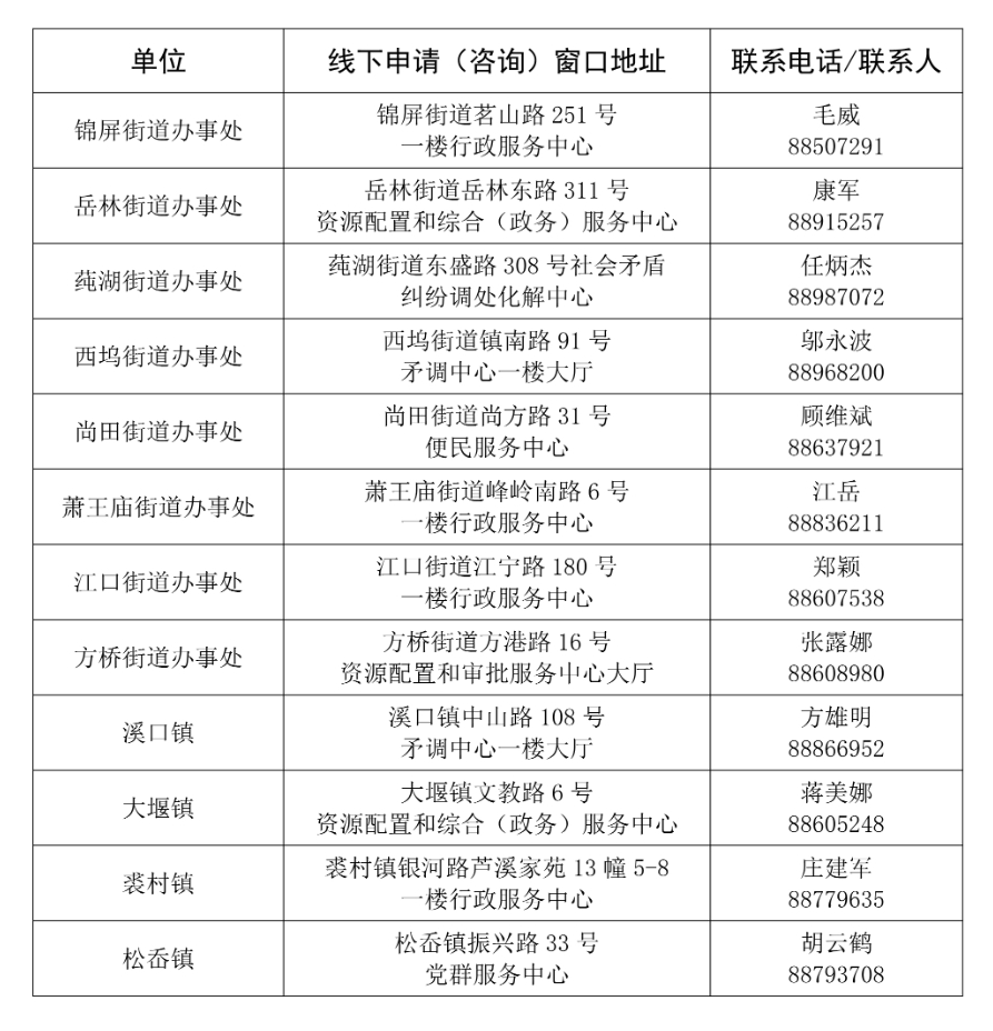
2.线下申请:携带申请积分入学须提供的相关材料,到现居住地(暂住地)所在的镇(街道)行政服务中心量化积分受理窗口进行线下申请。办理地址及联系电话见下表:

三、积分入学录取原则
(一)积分入学录取条件以《宁波市奉化区教育局关于做好2022年义务教育段招生工作的实施意见》为准,具体由教育部门负责实施。
(二)积分入学严格按照《宁波市奉化区人民政府办公室关于奉化区流动人口量化积分管理实施意见》(奉政办发〔2022〕9 号)精神实施,根据申请人父母双方(以分值高的一方为准)或其他法定监护人的量化积分分值从高到低录取,当录取过程中出现分值相同时,依次比较在本区居住年限、社保缴纳年限长短,年限长者优先录取。
四、注意事项
申请过程中,若提供虚假证明材料,一律取消积分入学资格。
五、相关说明
(一)若因区域内公办学校学位不足,符合积分入学条件但未能获得公办学校学位的随迁子女,由区教育局统筹调剂至区内其他公办学校(或流动人口随迁子女学校)入读。
(二)若因故未申请量化积分或未满足申请条件的,在相应批次招生结束后,如区域内公办学校仍有空余学位,将视居住证(参考实际居住地)和社保缴纳时间长短等情况,依次递补,录满为止。
(三)区教育局将深入推进“两为主、两纳入、以居住证为主要依据”的随迁子女义务教育入学政策,通过扩大班额、购买公助学位等途径,妥善解决在奉务工随迁子女就读义务段学校,确保适龄儿童少年应入尽入。
宁波市奉化区流动人口量化积分申评指标赋分标准
类别 | 一级指标 | 二级指标 | 审核评分部门 | 审核形式 | 所需证明材料 |
省级共性指标 (100 分)
| 年龄 (20分) | 年龄在55周岁(含)至60周岁(含)区间的,得5分;年龄每减少1岁,积分增加1分,最高限20分。 | 区公安分局 | 系统自动评分 | 居民身份证 |
| 文化程度 (10分) | 高中(中职)学历及以下得5分; 大专(高职)学历得8分; 本科学历、学士学位及以上得10分。 按最高学历计分,不累加计分。 | 区教育局 | 依证明材料 | 1.2002年(含)前大专(高职)及以上学历,提供学历证书原件。 2.2003年(含)后大专(高职)及以上学历,提供中国高等教育学生信息网(学信网)在线验证证明。 |
| 职业技能 (10分) | 国家职业资格证书五级,职业技能等级认定证书五级,专项职业能力证书,得3分; 国家职业资格证书四级,职业技能等级认定证书四级,得5分; 国家职业资格证书三级,职业技能等级认定证书三级,或获得初级职称,得8分; 国家职业资格证书二级及以上,职业技能等级认定证书二级及以上,或获得中级及以上职称,得10分。 按最高职称或职业资格(职业技能等级)计分,不累加计分。 | 区人力社保局 | 依证明材料 | 1.职业资格(职业技能等级)及专项职业能力证书原件。 2.涉及专业技术资格证书的,提供资格证书和评审表。如是外地取得,还需提供当地人社部门或职称管理部门公布的文件。 |
| 缴纳社保 (30分) | 在本省范围内累计缴纳社会保险,每个月得0.5分,最高限30分。 | 区人力社保局 | 系统自动评分 |
|
| 居住时间 (30分) | 在本省范围累计居住时间(自申报居住登记之日起计算)每满1个月得0.25分,最高限30分。 | 区公安分局 | 系统自动评分 | 浙江省居住证 |
市级共性指标 (150 分)
|
就业 (10分)
| 在本市与用人单位依法签订劳动合同、办理就业登记,或持有本市工商营业执照或流转土地合同从事农林牧渔生产,连续1年以上的,得10分。 | 区人力社保局、 区市场监管局、 区农业农村局 | 系统自动评分依证明材料 | 1.劳动合同原件。 2.营业执照副本。 3.土地经营权流转合同。 |
| 住房 (20分) | 居住在企业集体宿舍的、居住在已列入政府公租房计划的公租房的、居住在住建部门办理备案登记的城市合法租赁房屋的,得10分;申请人或家庭成员在本市拥有商品住宅(含公寓房、共有产权房)的,得20分。 | 区公安分局、 区住建局、 区自然资源规划分局 | 依证明材料审核评分 | 1.企业出具与申请人(配偶)居住证地址一致的集体宿舍证明原件(承租人为配偶,需同时提供结婚证原件); |
| 紧缺岗位 (10分) | 符合市人力社保局发布的《紧缺工种高技能人才岗位补贴目录》中相关岗位的从业人员,得10分。 | 区人力社保局 | 依证明材料 | 1.劳动合同原件。 2.职业资格(职业技能等级)证书原件。 |
| 投资纳税 (10分) | 在本市累计缴纳个人所得税,每满1000元得1分,最高限10分;在本市从事经营活动实际缴纳税收总额(除个人所得税外)乘投资比例后的金额,每1万元得1分,最高限10分。可累加计分,最高限10分。 | 区税务局 | 依证明材料 | 1.个税所得税纳税记录; 2.个体户业主或企业投资者提供税收完税证明、营业执照副本和投资比例情况。 |
| 带动就业 (10分) | 在本市创业,与员工签订1年以上期限的劳动合同,办理就业登记并按规定为其缴纳社保满1年以上的,带动就业1人得1分,最高限10分。 | 区人力社保局 | 依证明材料 | 1.营业执照副本。 2.带动人员缴纳社会保险情况。 |
| 发明创造 (20分) | 在本市获得有效发明专利的原始发明人(排名前二位),按发明专利、实用新型专利、外观设计专利分别得20分、12分、4分;获得市级及以上科技技术奖的,得20分,最高限20分。 | 区市场监管局、 区科技局 | 依证明材料 | 专利证书原件或电子专利证、荣誉证书(表彰文件)原件。 |
| 表彰奖励 (20分) | 在本市获得各级党政部门、群团(总工会、共青团、妇联)组织颁发的各类先进、荣誉称号的,按国家级、省(部)级、市级分别得20分、16分、10分。最高限20分。 | 区流管办 | 依证明材料 审核评分 | 荣誉证书(表彰文件)原件。 |
| 参与公益 (30分) | 在宁波We志愿平台(网址:www.nbzyz.org)、志愿浙江、全国志愿服务信息系统注册并服务满24小时后,每增加5小时得0.3分,最高限30分。 | 区文明办 | 依证明材料 审核评分 | 服务时间证明材料。 |
| 无偿献血 (10分) | 在本市参加无偿献血献全血每100毫升得1分,献血小板每1次得2分。可累加计分,最高限10分。 | 区卫生健康局 | 依证明材料 审核评分 | 献血证或电子献血证。 |
| 无偿捐献 (10分) | 在本市登记成为造血干细胞、人体器官、角膜、遗体捐献志愿者的,各得1分;本人、配偶、父母、子女在本市捐献造血干细胞的均得10分;配偶、父母、子女在本市捐献人体器官、遗体、角膜的均得10分。可累加计分,最高限10分。 | 区红十字会 | 依证明材料 | 1.造血干细胞入库登记荣誉证书(爱心卡或电子入库登记证书)、捐献造血干细胞荣誉证书、人体器官(遗体、角膜)捐献登记卡、捐献证书。 2.结婚证、户口本或直系亲属证明。 |
市级共性指标
| 违法失信 | 近3年内因行政处罚或失信行为被列入宁波市公共信用信息平台的(违法犯罪情形除外),每项(次)扣10分。 | 区发改局 | 人工核查评分 | 无需提供材料。 |
| 违法犯罪 | 近3年内申请人受过行政拘留处罚的,每次扣20分;申请人近3年内受过刑事处罚的,每次扣60分;有严重刑事犯罪记录和参加国家禁止的组织或活动的实行积分冻结,冻结期为2年。 | 区公安分局 | 人工核查评分 | 无需提供材料。 |
区级个性指标(50分) | 见义勇为 (10分) | 被认定为见义勇为行为,国家、省、市、区级分别加10分、8分、6分、4分,按最高荣誉加分。 | 区流管办 | 依证明材料 | 由民政部门确认的关于见义勇为的证明材料或荣誉证书原件。 |
| 表彰奖励 (10分) | 在本区获得各级党政机关、群团(总工会、共青团、妇联、红十字会等)组织颁发的各类先进、荣誉称号的,加10分。 | 区流管办 | 依证明材料 | 荣誉证书(表彰文件)原件。 |
| 党员管理 (10分) | 申请人在我区加入中国共产党并成为正式党员,加5分;将本人组织关系转接至我区,加5分;积极履行党员义务、发挥党员作用,到所在单位或居住地党组织报到,相对固定、长期参加本地组织生活(长期一般指6个月以上),加5分。最高限10分。 | 区流管办 | 依证明材料 | 所在单位党组织的上级党(工)委出具相关证明。 |
| 捐赠证明 (5分) | 在我区内向依法成立的公益性社会组织或公益性非营利事业单位捐赠财物,捐赠每满5000元加1分,最高分限5分。共同捐助的按实际捐赠数额或平均数计算。 | 区流管办 | 依证明材料 | 公益事业捐赠票据或捐赠证明原件。 |
| 公益岗位 (5分) | 在我区从事环卫、消防、安保、公交驾驶等特殊艰苦行业一年以上的(含一年),加5分。 | 区人社局 | 依证明材料 | 劳动合同原件或社保缴纳明细原件。 |
| 兵役情况 (5分) | 退役军人,加5分。 | 区流管办 | 依证明材料 | 退出现役证原件。 |
| 春节留奉 (5分) | 2022年1月26日至2022年2月10日期间留奉工作的非奉化户籍在奉民营企业职工,加5分。 | 区流管办 | 依证明材料 | 所在单位和镇(街道)出具相关证明。 |





